• 文献检索
  • 文档翻译
  • 深度研究
  • 学术资讯
  • Suppr Zotero 插件Zotero 插件
  • 邀请有礼
  • 套餐&价格
  • 历史记录
应用&插件
Suppr Zotero 插件Zotero 插件浏览器插件Mac 客户端Windows 客户端微信小程序
定价
高级版会员购买积分包购买API积分包
服务
文献检索文档翻译深度研究API 文档MCP 服务
关于我们
关于 Suppr公司介绍联系我们用户协议隐私条款
关注我们

Suppr 超能文献

核心技术专利:CN118964589B侵权必究
粤ICP备2023148730 号-1Suppr @ 2026

文献检索

告别复杂PubMed语法,用中文像聊天一样搜索,搜遍4000万医学文献。AI智能推荐,让科研检索更轻松。

立即免费搜索

文件翻译

保留排版,准确专业,支持PDF/Word/PPT等文件格式,支持 12+语言互译。

免费翻译文档

深度研究

AI帮你快速写综述,25分钟生成高质量综述,智能提取关键信息,辅助科研写作。

立即免费体验

转录组分析揭示常绿石榴品种‘丹若1号’果实发育过程中果皮颜色形成的机制

Transcriptomic Analysis Reveals the Mechanism of Color Formation in the Peel of an Evergreen Pomegranate Cultivar 'Danruo No.1' During Fruit Development.

作者信息

Wang Xiaowen, Yang Chengkun, Zhu Wencan, Weng Zhongrui, Li Feili, Teng Yuanwen, Zhou Kaibing, Qian Minjie, Deng Qin

机构信息

School of Breeding and Multiplication (Sanya Institute of Breeding and Multiplication), Hainan University, Sanya 572025, China.

Key Laboratory of Quality Regulation of Tropical Horticultural Crop in Hainan Province, School of Tropical Agriculture and Forestry, Hainan University, Haikou 570228, China.

出版信息

Plants (Basel). 2024 Oct 17;13(20):2903. doi: 10.3390/plants13202903.

DOI:10.3390/plants13202903
PMID:39458853
原文链接:https://pmc.ncbi.nlm.nih.gov/articles/PMC11511302/
Abstract

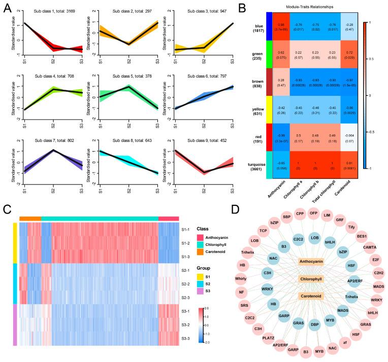
Pomegranate ( L.) is an ancient fruit crop that has been cultivated worldwide and is known for its attractive appearance and functional metabolites. Fruit color is an important index of fruit quality, but the color formation pattern in the peel of evergreen pomegranate and the relevant molecular mechanism is still unknown. In this study, the contents of pigments including anthocyanins, carotenoids, and chlorophyll in the peel of 'Danruo No. 1' pomegranate fruit during three developmental stages were measured, and RNA-seq was conducted to screen key genes regulating fruit color formation. The results show that pomegranate fruit turned from green to red during development, with a dramatic increase in value, indicating redness and anthocyanins concentration, and a decrease of chlorophyll content. Moreover, carotenoids exhibited a decrease-increase accumulation pattern. Through RNA-seq, totals of 30, 18, and 17 structural genes related to anthocyanin biosynthesis, carotenoid biosynthesis and chlorophyll metabolism were identified from differentially expressed genes (DEGs), respectively. Transcription factors (TFs) such as MYB, bHLH, WRKY and AP2/ERF were identified as key candidates regulating pigment metabolism by K-means analysis and weighted gene co-expression network analysis (WGCNA). The results provide an insight into the theory of peel color formation in evergreen pomegranate fruit.

摘要

石榴(Punica granatum L.)是一种古老的水果作物,已在全球范围内种植,以其诱人的外观和功能性代谢产物而闻名。果实颜色是果实品质的一个重要指标,但常绿石榴果皮的颜色形成模式及相关分子机制仍不清楚。本研究测定了‘丹若1号’石榴果实三个发育阶段果皮中花青素、类胡萝卜素和叶绿素等色素的含量,并通过RNA测序筛选调控果实颜色形成的关键基因。结果表明,石榴果实在发育过程中由绿色变为红色,a*值显著增加,表明红色和花青素浓度增加,叶绿素含量降低。此外,类胡萝卜素呈现出先减少后增加的积累模式。通过RNA测序,分别从差异表达基因(DEG)中鉴定出30个、18个和17个与花青素生物合成、类胡萝卜素生物合成和叶绿素代谢相关的结构基因。通过K均值分析和加权基因共表达网络分析(WGCNA),鉴定出MYB、bHLH、WRKY和AP2/ERF等转录因子(TF)是调控色素代谢的关键候选因子。该结果为常绿石榴果实果皮颜色形成理论提供了见解。

https://cdn.ncbi.nlm.nih.gov/pmc/blobs/b7c1/11511302/f1c7c139ef82/plants-13-02903-g007.jpg
https://cdn.ncbi.nlm.nih.gov/pmc/blobs/b7c1/11511302/e7a2a4fded33/plants-13-02903-g001.jpg
https://cdn.ncbi.nlm.nih.gov/pmc/blobs/b7c1/11511302/dc9ff0b105ba/plants-13-02903-g002.jpg
https://cdn.ncbi.nlm.nih.gov/pmc/blobs/b7c1/11511302/d0c0c8ca2d12/plants-13-02903-g003.jpg
https://cdn.ncbi.nlm.nih.gov/pmc/blobs/b7c1/11511302/ab3bdd8892e3/plants-13-02903-g004.jpg
https://cdn.ncbi.nlm.nih.gov/pmc/blobs/b7c1/11511302/840c90a32b1b/plants-13-02903-g005.jpg
https://cdn.ncbi.nlm.nih.gov/pmc/blobs/b7c1/11511302/642a2f4cc474/plants-13-02903-g006.jpg
https://cdn.ncbi.nlm.nih.gov/pmc/blobs/b7c1/11511302/f1c7c139ef82/plants-13-02903-g007.jpg
https://cdn.ncbi.nlm.nih.gov/pmc/blobs/b7c1/11511302/e7a2a4fded33/plants-13-02903-g001.jpg
https://cdn.ncbi.nlm.nih.gov/pmc/blobs/b7c1/11511302/dc9ff0b105ba/plants-13-02903-g002.jpg
https://cdn.ncbi.nlm.nih.gov/pmc/blobs/b7c1/11511302/d0c0c8ca2d12/plants-13-02903-g003.jpg
https://cdn.ncbi.nlm.nih.gov/pmc/blobs/b7c1/11511302/ab3bdd8892e3/plants-13-02903-g004.jpg
https://cdn.ncbi.nlm.nih.gov/pmc/blobs/b7c1/11511302/840c90a32b1b/plants-13-02903-g005.jpg
https://cdn.ncbi.nlm.nih.gov/pmc/blobs/b7c1/11511302/642a2f4cc474/plants-13-02903-g006.jpg
https://cdn.ncbi.nlm.nih.gov/pmc/blobs/b7c1/11511302/f1c7c139ef82/plants-13-02903-g007.jpg

相似文献

1
Transcriptomic Analysis Reveals the Mechanism of Color Formation in the Peel of an Evergreen Pomegranate Cultivar 'Danruo No.1' During Fruit Development.转录组分析揭示常绿石榴品种‘丹若1号’果实发育过程中果皮颜色形成的机制
Plants (Basel). 2024 Oct 17;13(20):2903. doi: 10.3390/plants13202903.
2
Comparative transcriptomic and metabolomic profiles reveal fruit peel color variation in two red pomegranate cultivars.比较转录组学和代谢组学谱揭示了两个红色石榴品种果皮颜色的变化。
Plant Mol Biol. 2024 May 1;114(3):51. doi: 10.1007/s11103-024-01446-9.
3
A pomegranate (Punica granatum L.) WD40-repeat gene is a functional homologue of Arabidopsis TTG1 and is involved in the regulation of anthocyanin biosynthesis during pomegranate fruit development.一个石榴(Punica granatum L.)WD40 重复基因是拟南芥 TTG1 的功能同源物,参与调控石榴果实发育过程中的花青素生物合成。
Planta. 2011 Nov;234(5):865-81. doi: 10.1007/s00425-011-1438-4. Epub 2011 Jun 5.
4
Integrated Metabolomics and Transcriptomics Analyses Reveal the Regulatory Mechanisms of Anthocyanin and Carotenoid Accumulation in the Peel of .整合代谢组学和转录组学分析揭示 果皮中花色苷和类胡萝卜素积累的调控机制。
Int J Mol Sci. 2024 Oct 6;25(19):10754. doi: 10.3390/ijms251910754.
5
Fine Mapping of the "black" Peel Color in Pomegranate ( L.) Strongly Suggests That a Mutation in the () Gene Is Responsible for the Trait.石榴(L.)“黑色”果皮颜色的精细定位强烈表明,()基因中的一个突变是导致该性状的原因。
Front Plant Sci. 2021 Feb 25;12:642019. doi: 10.3389/fpls.2021.642019. eCollection 2021.
6
Complementary iTRAQ-based proteomic and RNA sequencing-based transcriptomic analyses reveal a complex network regulating pomegranate (Punica granatum L.) fruit peel colour.基于 iTRAQ 的蛋白质组学和基于 RNA 测序的转录组学分析揭示了调控石榴(Punica granatum L.)果皮颜色的复杂网络。
Sci Rep. 2018 Aug 17;8(1):12362. doi: 10.1038/s41598-018-30088-3.
7
Transcriptome and metabolome analyses of anthocyanin biosynthesis in post-harvest fruits of a full red-type kiwifruit () 'Jinhongguan'.全红型猕猴桃()‘金红冠’采后果实花青素生物合成的转录组和代谢组分析
Front Plant Sci. 2023 Oct 9;14:1280970. doi: 10.3389/fpls.2023.1280970. eCollection 2023.
8
MYB5-like and bHLH influence flavonoid composition in pomegranate.MYB5 样和 bHLH 影响石榴中的类黄酮组成。
Plant Sci. 2020 Sep;298:110563. doi: 10.1016/j.plantsci.2020.110563. Epub 2020 Jun 20.
9
Combined Transcriptome and Metabolome analysis of Pitaya fruit unveiled the mechanisms underlying Peel and pulp color formation.火龙果果实的转录组和代谢组联合分析揭示了果皮和果肉颜色形成的潜在机制。
BMC Genomics. 2020 Oct 22;21(1):734. doi: 10.1186/s12864-020-07133-5.
10
Exploring the differential mechanisms of carotenoid biosynthesis in the yellow peel and red flesh of papaya.探究木瓜黄皮和红肉中类胡萝卜素生物合成的差异机制。
BMC Genomics. 2019 Jan 16;20(1):49. doi: 10.1186/s12864-018-5388-0.

引用本文的文献

1
Transcriptome and Metabolome Analyses Reveal the Mechanism of Color Differences in Pomegranate ( L.) Red and White Petals.转录组和代谢组分析揭示石榴(L.)红色和白色花瓣颜色差异的机制。
Plants (Basel). 2025 Feb 20;14(5):652. doi: 10.3390/plants14050652.

本文引用的文献

1
Identifying potential anthocyanin biosynthesis regulator in Chinese cherry by comprehensive genome-wide characterization of the R2R3-MYB transcription factor gene family.通过对中国樱桃 R2R3-MYB 转录因子基因家族的全基因组特征分析,鉴定潜在的花色苷生物合成调控因子。
BMC Genomics. 2024 Aug 13;25(1):784. doi: 10.1186/s12864-024-10675-7.
2
Sucrose, cell wall, and polyamine metabolisms involve in preserving postharvest quality of 'Zaosu' pear fruit by L-glutamate treatment.蔗糖、细胞壁和多胺代谢参与L-谷氨酸处理对‘早酥’梨果实采后品质的保持。
Plant Physiol Biochem. 2024 Mar;208:108455. doi: 10.1016/j.plaphy.2024.108455. Epub 2024 Feb 25.
3
MiMYB10 transcription factor regulates biosynthesis and accumulation of carotenoid involved genes in mango fruit.
MiMYB10 转录因子调控芒果果实中类胡萝卜素生物合成和积累相关基因的表达。
Int J Biol Macromol. 2023 Dec 31;253(Pt 8):127665. doi: 10.1016/j.ijbiomac.2023.127665. Epub 2023 Oct 25.
4
Plant carotenoids: recent advances and future perspectives.植物类胡萝卜素:最新进展与未来展望
Mol Hortic. 2022 Jan 21;2(1):3. doi: 10.1186/s43897-022-00023-2.
5
TBtools-II: A "one for all, all for one" bioinformatics platform for biological big-data mining.TBtools-II:一个“一专多能”的生物信息学大数据挖掘平台。
Mol Plant. 2023 Nov 6;16(11):1733-1742. doi: 10.1016/j.molp.2023.09.010. Epub 2023 Sep 22.
6
Integrated metabolic and transcriptional analysis reveals the role of carotenoid cleavage dioxygenase 4 (IbCCD4) in carotenoid accumulation in sweetpotato tuberous roots.整合代谢与转录分析揭示类胡萝卜素裂解双加氧酶4(IbCCD4)在甘薯块根类胡萝卜素积累中的作用。
Biotechnol Biofuels Bioprod. 2023 Mar 14;16(1):45. doi: 10.1186/s13068-023-02299-y.
7
Transcription factor LcNAC002 coregulates chlorophyll degradation and anthocyanin biosynthesis in litchi.转录因子 LcNAC002 协同调控荔枝中叶绿素降解和花色素苷生物合成。
Plant Physiol. 2023 Jul 3;192(3):1913-1927. doi: 10.1093/plphys/kiad118.
8
Proteasomal degradation of MaMYB60 mediated by the E3 ligase MaBAH1 causes high temperature-induced repression of chlorophyll catabolism and green ripening in banana.MaMYB60 被 E3 连接酶 MaBAH1 介导的蛋白酶体降解导致高温诱导的叶绿素分解和香蕉绿色成熟的抑制。
Plant Cell. 2023 Apr 20;35(5):1408-1428. doi: 10.1093/plcell/koad030.
9
Integrated LC-MS/MS and Transcriptome Sequencing Analysis Reveals the Mechanism of Color Formation During Prickly Ash Fruit Ripening.整合液相色谱-串联质谱联用技术和转录组测序分析揭示花椒果实成熟过程中颜色形成的机制。
Front Nutr. 2022 Mar 16;9:847823. doi: 10.3389/fnut.2022.847823. eCollection 2022.
10
The red flesh of kiwifruit is differentially controlled by specific activation-repression systems.猕猴桃的红色果肉受特定激活-抑制系统的差异调控。
New Phytol. 2022 Jul;235(2):630-645. doi: 10.1111/nph.18122. Epub 2022 Apr 22.