• 文献检索
  • 文档翻译
  • 深度研究
  • 学术资讯
  • Suppr Zotero 插件Zotero 插件
  • 邀请有礼
  • 套餐&价格
  • 历史记录
应用&插件
Suppr Zotero 插件Zotero 插件浏览器插件Mac 客户端Windows 客户端微信小程序
定价
高级版会员购买积分包购买API积分包
服务
文献检索文档翻译深度研究API 文档MCP 服务
关于我们
关于 Suppr公司介绍联系我们用户协议隐私条款
关注我们

Suppr 超能文献

核心技术专利:CN118964589B侵权必究
粤ICP备2023148730 号-1Suppr @ 2026

文献检索

告别复杂PubMed语法,用中文像聊天一样搜索,搜遍4000万医学文献。AI智能推荐,让科研检索更轻松。

立即免费搜索

文件翻译

保留排版,准确专业,支持PDF/Word/PPT等文件格式,支持 12+语言互译。

免费翻译文档

深度研究

AI帮你快速写综述,25分钟生成高质量综述,智能提取关键信息,辅助科研写作。

立即免费体验

表观遗传学特征支持B细胞幼淋巴细胞白血病的诊断并识别出两种临床生物学亚型。

Epigenetic features support the diagnosis of B-cell prolymphocytic leukemia and identify 2 clinicobiological subtypes.

作者信息

Charalampopoulou Stella, Chapiro Elise, Nadeu Ferran, Zenz Thorsten, Beà Sílvia, Martínez-Farran Ares, Aymerich Marta, Rozman Maria, Roos-Weil Damien, Bernard Olivier, Susin Santos A, Parker Helen, Walewska Renata, Oakes Christopher C, Strefford Jonathan C, Campo Elías, Matutes Estela, Duran-Ferrer Martí, Nguyen-Khac Florence, Martín-Subero José I

机构信息

Institut d'Investigacions Biomèdiques August Pi i Sunyer, Barcelona, Spain.

Service d'Hématologie Biologique, Hôpital Pitié-Salpêtrière, Sorbonne Université, Assistance Publique-Hôpitaux de Paris, Paris, France.

出版信息

Blood Adv. 2024 Dec 24;8(24):6297-6307. doi: 10.1182/bloodadvances.2024013327.

DOI:10.1182/bloodadvances.2024013327
PMID:39471431
原文链接:https://pmc.ncbi.nlm.nih.gov/articles/PMC11700275/
Abstract

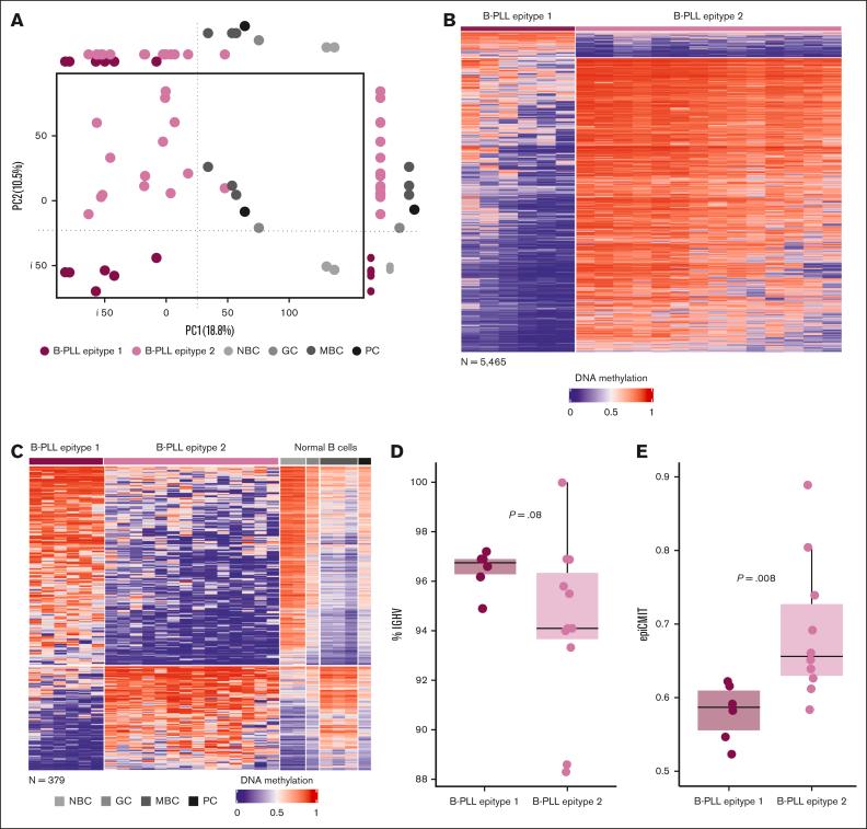
The recognition of B-cell prolymphocytic leukemia (B-PLL) as a separate entity is controversial based on the current classification systems. Here, we analyzed the DNA methylome of a cohort of 20 B-PLL cases diagnosed according to the guidelines of the International Consensus Classification/Fourth revised edition of the World Health Organization Classification, and compared them with chronic lymphocytic leukemia (CLL), mantle cell lymphoma (MCL), splenic marginal zone lymphoma (SMZL), and normal B-cell subpopulations. Unsupervised principal component analyses suggest that B-PLL is epigenetically distinct from CLL, MCL, and SMZL, which is further supported by robust differential methylation signatures in B-PLL. We also observe that B-PLL can be segregated into 2 epitypes with differential clinicobiological characteristics. B-PLL epitype 1 carries lower immunoglobulin heavy variable somatic hypermutation and a less profound germinal center-related DNA methylation imprint than epitype 2. Furthermore, epitype 1 is significantly enriched in mutations affecting MYC and SF3B1, and displays DNA hypomethylation and gene upregulation signatures enriched in MYC targets. Despite the low sample size, patients from epitype 1 have an inferior overall survival than those of epitype 2. This study provides relevant insights into the biology and differential diagnosis of B-PLL, and potentially identifies 2 subgroups with distinct biological and clinical features.

摘要

根据当前的分类系统,将B细胞原淋巴细胞白血病(B-PLL)识别为一个独立的实体存在争议。在此,我们分析了一组根据国际共识分类/世界卫生组织分类第四修订版指南诊断的20例B-PLL病例的DNA甲基化组,并将它们与慢性淋巴细胞白血病(CLL)、套细胞淋巴瘤(MCL)、脾边缘区淋巴瘤(SMZL)以及正常B细胞亚群进行了比较。无监督主成分分析表明,B-PLL在表观遗传学上与CLL、MCL和SMZL不同,这在B-PLL中强大的差异甲基化特征中得到了进一步支持。我们还观察到,B-PLL可以分为具有不同临床生物学特征的2个表观型。B-PLL表观型1的免疫球蛋白重链可变区体细胞超突变较低,与生发中心相关的DNA甲基化印记比表观型2浅。此外,表观型1在影响MYC和SF3B1的突变中显著富集,并显示出在MYC靶点中富集的DNA低甲基化和基因上调特征。尽管样本量较小,但表观型1的患者总生存期比表观型2的患者差。这项研究为B-PLL的生物学和鉴别诊断提供了相关见解,并可能识别出具有不同生物学和临床特征的2个亚组。

https://cdn.ncbi.nlm.nih.gov/pmc/blobs/e126/11700275/9b4786850991/BLOODA_ADV-2024-013327-gr4.jpg
https://cdn.ncbi.nlm.nih.gov/pmc/blobs/e126/11700275/944c5e3d52a8/BLOODA_ADV-2024-013327-ga1.jpg
https://cdn.ncbi.nlm.nih.gov/pmc/blobs/e126/11700275/f85f7eb82a9d/BLOODA_ADV-2024-013327-gr1.jpg
https://cdn.ncbi.nlm.nih.gov/pmc/blobs/e126/11700275/e5b7c53104ec/BLOODA_ADV-2024-013327-gr2.jpg
https://cdn.ncbi.nlm.nih.gov/pmc/blobs/e126/11700275/081a57412967/BLOODA_ADV-2024-013327-gr3.jpg
https://cdn.ncbi.nlm.nih.gov/pmc/blobs/e126/11700275/9b4786850991/BLOODA_ADV-2024-013327-gr4.jpg
https://cdn.ncbi.nlm.nih.gov/pmc/blobs/e126/11700275/944c5e3d52a8/BLOODA_ADV-2024-013327-ga1.jpg
https://cdn.ncbi.nlm.nih.gov/pmc/blobs/e126/11700275/f85f7eb82a9d/BLOODA_ADV-2024-013327-gr1.jpg
https://cdn.ncbi.nlm.nih.gov/pmc/blobs/e126/11700275/e5b7c53104ec/BLOODA_ADV-2024-013327-gr2.jpg
https://cdn.ncbi.nlm.nih.gov/pmc/blobs/e126/11700275/081a57412967/BLOODA_ADV-2024-013327-gr3.jpg
https://cdn.ncbi.nlm.nih.gov/pmc/blobs/e126/11700275/9b4786850991/BLOODA_ADV-2024-013327-gr4.jpg

相似文献

1
Epigenetic features support the diagnosis of B-cell prolymphocytic leukemia and identify 2 clinicobiological subtypes.表观遗传学特征支持B细胞幼淋巴细胞白血病的诊断并识别出两种临床生物学亚型。
Blood Adv. 2024 Dec 24;8(24):6297-6307. doi: 10.1182/bloodadvances.2024013327.
2
B-cell prolymphocytic leukemia: a specific subgroup of mantle cell lymphoma.B 细胞前淋巴细胞白血病:套细胞淋巴瘤的一个特定亚群。
Blood. 2014 Jul 17;124(3):412-9. doi: 10.1182/blood-2013-10-533869. Epub 2014 Jun 2.
3
Developmental subtypes assessed by DNA methylation-iPLEX forecast the natural history of chronic lymphocytic leukemia.通过 DNA 甲基化-iPLEX 评估的发育亚型预测慢性淋巴细胞白血病的自然病程。
Blood. 2019 Aug 22;134(8):688-698. doi: 10.1182/blood.2019000490. Epub 2019 Jul 10.
4
Prolymphocytic Leukemia: New Insights in Diagnosis and in Treatment.幼淋巴细胞白血病:诊断与治疗的新见解
Curr Oncol Rep. 2017 Apr;19(4):29. doi: 10.1007/s11912-017-0581-x.
5
Understanding splenic B-cell lymphoma/leukaemia with prominent nucleoli: Diagnosis, underpinnings for disease classification and future directions.认识伴有显著核仁的脾B细胞淋巴瘤/白血病:诊断、疾病分类依据及未来方向
Br J Haematol. 2024 Dec;205(6):2142-2152. doi: 10.1111/bjh.19754. Epub 2024 Sep 10.
6
Mantle cell lymphoma displays a homogenous methylation profile: a comparative analysis with chronic lymphocytic leukemia.套细胞淋巴瘤表现出均匀的甲基化谱:与慢性淋巴细胞白血病的比较分析。
Am J Hematol. 2012 Apr;87(4):361-7. doi: 10.1002/ajh.23115. Epub 2012 Feb 28.
7
The clinical and diagnostic relevance of CD23 expression in the chronic lymphoproliferative disease.CD23表达在慢性淋巴细胞增殖性疾病中的临床及诊断相关性
Cancer. 2002 Mar 15;94(6):1721-30. doi: 10.1002/cncr.10401.
8
FISH analysis for BCL-1 rearrangements and trisomy 12 helps the diagnosis of atypical B cell leukaemias.针对BCL-1重排和12号染色体三体的荧光原位杂交(FISH)分析有助于非典型B细胞白血病的诊断。
Leukemia. 1999 Nov;13(11):1721-6. doi: 10.1038/sj.leu.2401561.
9
Identification of two subgroups of mantle cell leukemia with distinct clinical and biological features.鉴定出具有不同临床和生物学特征的两个套细胞白血病亚组。
Hematol J. 2001;2(4):234-41. doi: 10.1038/sj.thj.6200111.
10
Aberrations of MYC are a common event in B-cell prolymphocytic leukemia.MYC 畸变是 B 细胞幼淋巴细胞白血病的常见事件。
Am J Clin Pathol. 2014 Sep;142(3):347-54. doi: 10.1309/AJCPUBHM8U7ZFLOB.

引用本文的文献

1
Raman spectroscopy and bioinformatics-based identification of key genes and pathways capable of distinguishing between diffuse large B cell lymphoma and chronic lymphocytic leukemia.基于拉曼光谱和生物信息学对能够区分弥漫性大B细胞淋巴瘤和慢性淋巴细胞白血病的关键基因及信号通路的鉴定。
Front Immunol. 2025 Feb 25;16:1516946. doi: 10.3389/fimmu.2025.1516946. eCollection 2025.

本文引用的文献

1
Guideline for the diagnosis and management of marginal zone lymphomas: A British Society of Haematology Guideline.边缘区淋巴瘤诊断与管理指南:英国血液学学会指南
Br J Haematol. 2024 Jan;204(1):86-107. doi: 10.1111/bjh.19064. Epub 2023 Nov 13.
2
Epigenomic Characterization of Lymphoid Neoplasms.淋巴肿瘤的表观基因组特征
Annu Rev Pathol. 2024 Jan 24;19:371-396. doi: 10.1146/annurev-pathmechdis-051122-100856. Epub 2023 Oct 13.
3
Response to the Comments from the Groupe Francophone de Cytogénétique Hématologique (GFCH) on the 5th edition of the World Health Organization classification of haematolymphoid tumors.
对法语国家血液细胞遗传学小组(GFCH)就世界卫生组织血液淋巴系统肿瘤分类第5版所提意见的回应。
Leukemia. 2023 May;37(5):1170-1172. doi: 10.1038/s41375-023-01872-6. Epub 2023 Mar 27.
4
The 5th edition of the WHO classification of haematolymphoid tumors: comments from the Groupe Francophone de Cytogénétique Hématologique (GFCH).世界卫生组织血液淋巴肿瘤分类第5版:法语国家血液细胞遗传学小组(GFCH)的评论
Leukemia. 2023 Apr;37(4):946-947. doi: 10.1038/s41375-023-01821-3. Epub 2023 Jan 27.
5
Molecular characterization of Richter syndrome identifies de novo diffuse large B-cell lymphomas with poor prognosis.Richter 综合征的分子特征鉴定出具有不良预后的新发弥漫性大 B 细胞淋巴瘤。
Nat Commun. 2023 Jan 19;14(1):309. doi: 10.1038/s41467-022-34642-6.
6
Retrospective analysis of a cohort of 41 B-cell prolymphocytic leukemia patients: impact of genetics and targeted therapies (a FILO study).41例B细胞幼淋巴细胞白血病患者队列的回顾性分析:遗传学和靶向治疗的影响(一项FILO研究)
Haematologica. 2023 Jun 1;108(6):1691-1696. doi: 10.3324/haematol.2022.282162.
7
Integrative epigenomics in chronic lymphocytic leukaemia: Biological insights and clinical applications.慢性淋巴细胞白血病中的整合表观基因组学:生物学见解与临床应用
Br J Haematol. 2023 Feb;200(3):280-290. doi: 10.1111/bjh.18465. Epub 2022 Sep 19.
8
Detection of early seeding of Richter transformation in chronic lymphocytic leukemia.检测慢性淋巴细胞白血病中 Richter 转化的早期播种。
Nat Med. 2022 Aug;28(8):1662-1671. doi: 10.1038/s41591-022-01927-8. Epub 2022 Aug 11.
9
Molecular map of chronic lymphocytic leukemia and its impact on outcome.慢性淋巴细胞白血病的分子图谱及其对预后的影响。
Nat Genet. 2022 Nov;54(11):1664-1674. doi: 10.1038/s41588-022-01140-w. Epub 2022 Aug 4.
10
The 5th edition of the World Health Organization Classification of Haematolymphoid Tumours: Lymphoid Neoplasms.《世界卫生组织造血与淋巴组织肿瘤分类》第五版:淋巴肿瘤。
Leukemia. 2022 Jul;36(7):1720-1748. doi: 10.1038/s41375-022-01620-2. Epub 2022 Jun 22.