• 文献检索
  • 文档翻译
  • 深度研究
  • 学术资讯
  • Suppr Zotero 插件Zotero 插件
  • 邀请有礼
  • 套餐&价格
  • 历史记录
应用&插件
Suppr Zotero 插件Zotero 插件浏览器插件Mac 客户端Windows 客户端微信小程序
定价
高级版会员购买积分包购买API积分包
服务
文献检索文档翻译深度研究API 文档MCP 服务
关于我们
关于 Suppr公司介绍联系我们用户协议隐私条款
关注我们

Suppr 超能文献

核心技术专利:CN118964589B侵权必究
粤ICP备2023148730 号-1Suppr @ 2026

文献检索

告别复杂PubMed语法,用中文像聊天一样搜索,搜遍4000万医学文献。AI智能推荐,让科研检索更轻松。

立即免费搜索

文件翻译

保留排版,准确专业,支持PDF/Word/PPT等文件格式,支持 12+语言互译。

免费翻译文档

深度研究

AI帮你快速写综述,25分钟生成高质量综述,智能提取关键信息,辅助科研写作。

立即免费体验

有丝分裂激酶对最小纺锤体中部组织的调控。

Regulation of minimal spindle midzone organization by mitotic kinases.

机构信息

Centre for Genomic Regulation (CRG), The Barcelona Institute of Science and Technology, Carrer del Dr. Aiguader 88, Barcelona, Spain.

Department of Mechanistic Cell Biology, Max Planck Institute of Molecular Physiology, Dortmund, Germany.

出版信息

Nat Commun. 2024 Oct 29;15(1):9213. doi: 10.1038/s41467-024-53500-1.

DOI:10.1038/s41467-024-53500-1
PMID:39472429
原文链接:https://pmc.ncbi.nlm.nih.gov/articles/PMC11522559/
Abstract

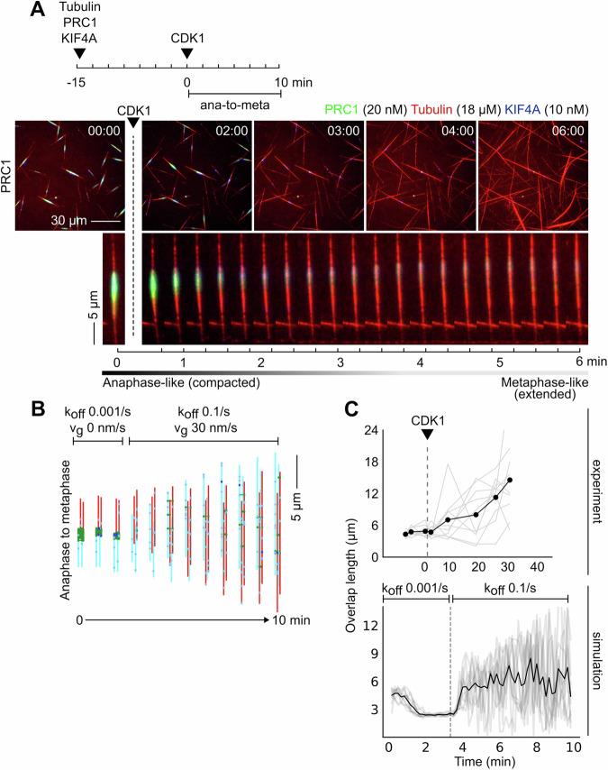
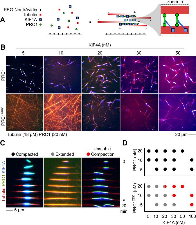
During cell division, the microtubule cytoskeleton undergoes dramatic cell cycle-driven reorganizations of its architecture. Coordinated by changes in the phosphorylation patterns of a multitude of microtubule associated proteins, the mitotic spindle first self-assembles to capture the chromosomes and then reorganizes in anaphase as the chromosomes are segregated. A key protein for this reorganization is PRC1 which is differentially phosphorylated by the mitotic kinases CDK1 and PLK1. How the phosphorylation state of PRC1 orchestrates spindle reorganization is not understood mechanistically. Here, we reconstitute in vitro the transition between metaphase and anaphase-like microtubule architectures triggered by the changes in PRC1 phosphorylation. We find that whereas PLK1 regulates its own recruitment by PRC1, CDK1 controls the affinity of PRC1 for antiparallel microtubule binding. Dephosphorylation of CDK1-phosphorylated PRC1 is required and sufficient to trigger the reorganization of a minimal anaphase midzone in the presence of the midzone length controlling kinesin KIF4A. These results demonstrate how phosphorylation-controlled affinity changes regulate the architecture of active microtubule networks, providing new insight into the mechanistic underpinnings of the cell cycle-driven reorganization of the central spindle during mitosis.

摘要

在细胞分裂过程中,微管细胞骨架经历了显著的细胞周期驱动的结构重排。通过多种微管相关蛋白的磷酸化模式的变化来协调,有丝分裂纺锤体首先自我组装以捕获染色体,然后在后期重新组织,因为染色体被分离。对于这种重排,PRC1 是一个关键蛋白,它被有丝分裂激酶 CDK1 和 PLK1 差异化磷酸化。PRC1 的磷酸化状态如何协调纺锤体的重排,其机制尚不清楚。在这里,我们在体外重建了由 PRC1 磷酸化变化触发的从中期到类似于后期的微管结构的转变。我们发现,虽然 PLK1 通过 PRC1 调节自身的募集,但 CDK1 控制 PRC1 与平行微管结合的亲和力。去磷酸化 CDK1 磷酸化的 PRC1 是必需的,也是在有丝分裂中期长度控制驱动蛋白 KIF4A 的情况下触发最小后期中体重组的充分条件。这些结果表明,如何通过磷酸化控制亲和力变化来调节活性微管网络的结构,为有丝分裂期间中心纺锤体的细胞周期驱动重排的机制基础提供了新的见解。

https://cdn.ncbi.nlm.nih.gov/pmc/blobs/842d/11522559/5d99093fbfd1/41467_2024_53500_Fig6_HTML.jpg
https://cdn.ncbi.nlm.nih.gov/pmc/blobs/842d/11522559/fc3ee02dc2e5/41467_2024_53500_Fig1_HTML.jpg
https://cdn.ncbi.nlm.nih.gov/pmc/blobs/842d/11522559/aa125b3e033d/41467_2024_53500_Fig2_HTML.jpg
https://cdn.ncbi.nlm.nih.gov/pmc/blobs/842d/11522559/cae8741f8b71/41467_2024_53500_Fig3_HTML.jpg
https://cdn.ncbi.nlm.nih.gov/pmc/blobs/842d/11522559/796b7595fa72/41467_2024_53500_Fig4_HTML.jpg
https://cdn.ncbi.nlm.nih.gov/pmc/blobs/842d/11522559/d351a1b6994a/41467_2024_53500_Fig5_HTML.jpg
https://cdn.ncbi.nlm.nih.gov/pmc/blobs/842d/11522559/5d99093fbfd1/41467_2024_53500_Fig6_HTML.jpg
https://cdn.ncbi.nlm.nih.gov/pmc/blobs/842d/11522559/fc3ee02dc2e5/41467_2024_53500_Fig1_HTML.jpg
https://cdn.ncbi.nlm.nih.gov/pmc/blobs/842d/11522559/aa125b3e033d/41467_2024_53500_Fig2_HTML.jpg
https://cdn.ncbi.nlm.nih.gov/pmc/blobs/842d/11522559/cae8741f8b71/41467_2024_53500_Fig3_HTML.jpg
https://cdn.ncbi.nlm.nih.gov/pmc/blobs/842d/11522559/796b7595fa72/41467_2024_53500_Fig4_HTML.jpg
https://cdn.ncbi.nlm.nih.gov/pmc/blobs/842d/11522559/d351a1b6994a/41467_2024_53500_Fig5_HTML.jpg
https://cdn.ncbi.nlm.nih.gov/pmc/blobs/842d/11522559/5d99093fbfd1/41467_2024_53500_Fig6_HTML.jpg

相似文献

1
Regulation of minimal spindle midzone organization by mitotic kinases.有丝分裂激酶对最小纺锤体中部组织的调控。
Nat Commun. 2024 Oct 29;15(1):9213. doi: 10.1038/s41467-024-53500-1.
2
Plk1 negatively regulates PRC1 to prevent premature midzone formation before cytokinesis.PLK1 负向调控 PRC1 以防止细胞分裂前期过早形成中体。
Mol Biol Cell. 2012 Jul;23(14):2702-11. doi: 10.1091/mbc.E12-01-0058. Epub 2012 May 23.
3
Choice of Plk1 docking partners during mitosis and cytokinesis is controlled by the activation state of Cdk1.有丝分裂和胞质分裂过程中Plk1对接伴侣的选择受Cdk1激活状态的控制。
Nat Cell Biol. 2007 Apr;9(4):436-44. doi: 10.1038/ncb1557. Epub 2007 Mar 11.
4
PLK1 phosphorylates mitotic centromere-associated kinesin and promotes its depolymerase activity.PLK1 磷酸化有丝分裂着丝粒相关驱动蛋白并促进其解聚酶活性。
J Biol Chem. 2011 Jan 28;286(4):3033-46. doi: 10.1074/jbc.M110.165340. Epub 2010 Nov 15.
5
Self-Organization of Minimal Anaphase Spindle Midzone Bundles.有丝分裂后期中期纺锤体中间区微管束的自组织。
Curr Biol. 2019 Jul 8;29(13):2120-2130.e7. doi: 10.1016/j.cub.2019.05.049. Epub 2019 Jun 20.
6
Spatiotemporal control of spindle midzone formation by PRC1 in human cells.PRC1对人类细胞纺锤体中间区形成的时空控制
Proc Natl Acad Sci U S A. 2006 Apr 18;103(16):6196-201. doi: 10.1073/pnas.0506926103. Epub 2006 Apr 7.
7
Mutual dependence of Mob1 and the chromosomal passenger complex for localization during mitosis.有丝分裂过程中 Mob1 和染色体乘客复合物定位的相互依赖。
Mol Biol Cell. 2010 Feb 1;21(3):380-92. doi: 10.1091/mbc.e09-06-0471. Epub 2009 Dec 2.
8
Phosphorylation-dependent protein interactions at the spindle midzone mediate cell cycle regulation of spindle elongation.纺锤体中区的磷酸化依赖性蛋白质相互作用介导纺锤体伸长的细胞周期调控。
Dev Cell. 2009 Aug;17(2):244-56. doi: 10.1016/j.devcel.2009.06.011.
9
MISP is a novel Plk1 substrate required for proper spindle orientation and mitotic progression.MISP 是一种新型的 Plk1 底物,对于正确的纺锤体定向和有丝分裂进程是必需的。
J Cell Biol. 2013 Mar 18;200(6):773-87. doi: 10.1083/jcb.201207050.
10
Phosphorylation controls spatial and temporal activities of motor-PRC1 complexes to complete mitosis.磷酸化控制着运动-PRC1 复合物的空间和时间活动,以完成有丝分裂。
EMBO J. 2023 Nov 2;42(21):e113647. doi: 10.15252/embj.2023113647. Epub 2023 Aug 18.

引用本文的文献

1
A coordinated kinase and phosphatase network regulates Stu2 recruitment to yeast kinetochores.一个协调的激酶和磷酸酶网络调节Stu2被招募到酵母动粒。
J Cell Biol. 2025 Aug 4;224(8). doi: 10.1083/jcb.202410196. Epub 2025 Jun 27.
2
Insights into the role of phosphorylation on microtubule cross-linking by PRC1.对PRC1磷酸化在微管交联中作用的见解。
Mol Biol Cell. 2025 Mar 1;36(3):ar34. doi: 10.1091/mbc.E24-12-0565. Epub 2025 Jan 22.
3
A coordinated kinase and phosphatase network regulates Stu2 recruitment to yeast kinetochores.

本文引用的文献

1
Phosphorylation controls spatial and temporal activities of motor-PRC1 complexes to complete mitosis.磷酸化控制着运动-PRC1 复合物的空间和时间活动,以完成有丝分裂。
EMBO J. 2023 Nov 2;42(21):e113647. doi: 10.15252/embj.2023113647. Epub 2023 Aug 18.
2
Interplay of self-organization of microtubule asters and crosslinking protein condensates.微管星状体的自组织与交联蛋白凝聚物之间的相互作用。
PNAS Nexus. 2023 Jul 13;2(7):pgad231. doi: 10.1093/pnasnexus/pgad231. eCollection 2023 Jul.
3
Lateral and longitudinal compaction of PRC1 overlap zones drives stabilization of interzonal microtubules.
一个协调的激酶和磷酸酶网络调节酵母动粒上Stu2的募集。
bioRxiv. 2024 Nov 3:2024.11.01.621564. doi: 10.1101/2024.11.01.621564.
PRC1 重叠区的侧向和纵向压实驱动了区际微管的稳定。
Mol Biol Cell. 2023 Sep 1;34(10):ar100. doi: 10.1091/mbc.E23-02-0049. Epub 2023 Jul 19.
4
Active Microphase Separation in Mixtures of Microtubules and Tip-Accumulating Molecular Motors.微管与尖端积累分子马达混合物中的主动微相分离
Phys Rev X. 2022 Jul-Sep;12(3). doi: 10.1103/physrevx.12.031006. Epub 2022 Jul 11.
5
Real-Time Imaging of Single γTuRC-Mediated Microtubule Nucleation Events In Vitro by TIRF Microscopy.实时成像体外单 γTuRC 介导的微管成核事件通过 TIRF 显微镜。
Methods Mol Biol. 2022;2430:315-336. doi: 10.1007/978-1-0716-1983-4_21.
6
Engineering stability, longevity, and miscibility of microtubule-based active fluids.基于微管的活性流体的工程稳定性、长寿命和混溶性。
Soft Matter. 2022 Mar 2;18(9):1825-1835. doi: 10.1039/d1sm01289d.
7
Reconstitution and use of highly active human CDK1:Cyclin-B:CKS1 complexes.高活性人 CDK1:cyclin-B:CKS1 复合物的重建和使用。
Protein Sci. 2022 Feb;31(2):528-537. doi: 10.1002/pro.4233. Epub 2021 Nov 27.
8
The PRIDE database resources in 2022: a hub for mass spectrometry-based proteomics evidences.PRIDE 数据库资源在 2022 年:一个基于质谱的蛋白质组学证据的中心。
Nucleic Acids Res. 2022 Jan 7;50(D1):D543-D552. doi: 10.1093/nar/gkab1038.
9
Gradual compaction of the central spindle decreases its dynamicity in PRC1 and EB1 gene-edited cells.中心纺锤体的逐渐压实降低了 PRC1 和 EB1 基因编辑细胞中的动态性。
Life Sci Alliance. 2021 Sep 27;4(12). doi: 10.26508/lsa.202101222. Print 2021 Dec.
10
Differential regulation of single microtubules and bundles by a three-protein module.三种蛋白模块对单微管和微管束的差异化调控。
Nat Chem Biol. 2021 Sep;17(9):964-974. doi: 10.1038/s41589-021-00800-y. Epub 2021 Jun 3.