• 文献检索
  • 文档翻译
  • 深度研究
  • 学术资讯
  • Suppr Zotero 插件Zotero 插件
  • 邀请有礼
  • 套餐&价格
  • 历史记录
应用&插件
Suppr Zotero 插件Zotero 插件浏览器插件Mac 客户端Windows 客户端微信小程序
定价
高级版会员购买积分包购买API积分包
服务
文献检索文档翻译深度研究API 文档MCP 服务
关于我们
关于 Suppr公司介绍联系我们用户协议隐私条款
关注我们

Suppr 超能文献

核心技术专利:CN118964589B侵权必究
粤ICP备2023148730 号-1Suppr @ 2026

文献检索

告别复杂PubMed语法,用中文像聊天一样搜索,搜遍4000万医学文献。AI智能推荐,让科研检索更轻松。

立即免费搜索

文件翻译

保留排版,准确专业,支持PDF/Word/PPT等文件格式,支持 12+语言互译。

免费翻译文档

深度研究

AI帮你快速写综述,25分钟生成高质量综述,智能提取关键信息,辅助科研写作。

立即免费体验

外侧杏仁核中的神经元兴奋-抑制失衡参与了异丙酚介导的恐惧记忆增强。

Neuronal excitation-inhibition imbalance in the basolateral amygdala is involved in propofol-mediated enhancement of fear memory.

机构信息

Jiangsu Province Key Laboratory of Anesthesiology, NMPA Key Laboratory for Research and Evaluation of Narcotic and Psychotropic Drugs, Xuzhou Medical University, Xuzhou, China.

Jiangsu Key Laboratory of New Drug Research and Clinical Pharmacy, Xuzhou Medical University, Xuzhou, China.

出版信息

Commun Biol. 2024 Oct 29;7(1):1408. doi: 10.1038/s42003-024-07105-5.

DOI:10.1038/s42003-024-07105-5
PMID:39472670
原文链接:https://pmc.ncbi.nlm.nih.gov/articles/PMC11522401/
Abstract

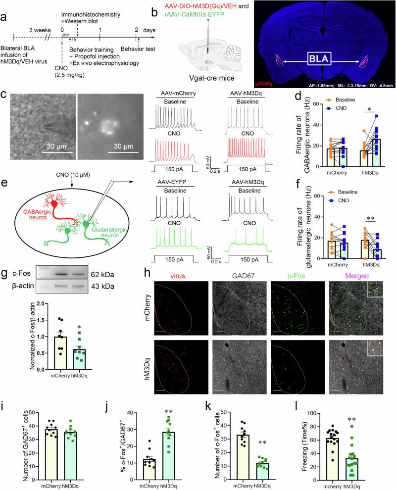
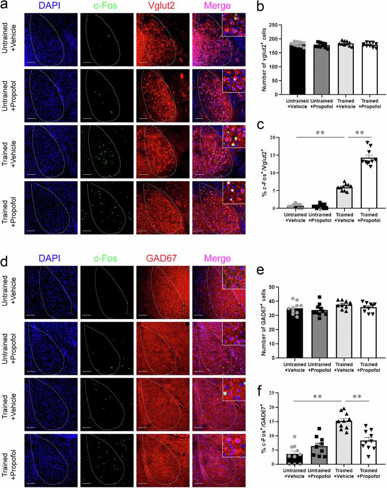
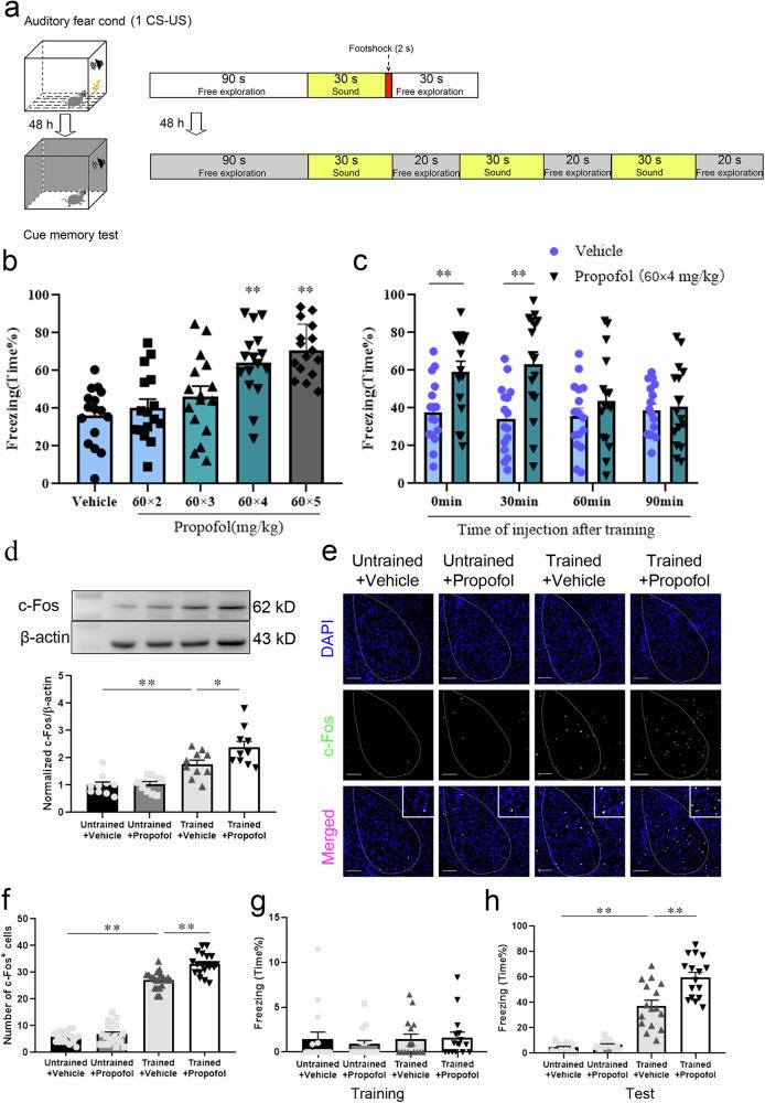
Posttraumatic stress disorder (PTSD) is associated with glutamatergic neuron hyperactivation in the basolateral amygdala (BLA) brain area, while GABAergic interneurons in the BLA modulate glutamatergic neuron excitability. Studies have shown that propofol exerts its effects through potentiation of the inhibitory neurotransmitter γ-aminobutyric acid. The neuronal mechanism by which propofol anesthesia modulates fear memory is currently unknown. Here, we used optogenetics and chemogenetics to suppress glutamatergic neurons or activate GABAergic interneurons in the BLA to assess alterations in neuronal excitation-inhibition balance and investigate fear memory. The excitability of glutamatergic neurons in the BLA was significantly reduced by the suppression of glutamatergic neurons or activation of GABAergic interneurons, while propofol-mediated enhancement of fear memory was attenuated. We suggest that propofol anesthesia could reduce the excitability of GABAergic neurons through activation of GABAA receptors, subsequently increasing the excitability of glutamatergic neurons in the mice BLA; the effect of propofol on enhancing mice fear memory might be mediated by strengthening glutamatergic neuronal excitability and decreasing the excitability of GABAergic neurons in the BLA; neuronal excitation-inhibition imbalance in the BLA might be important in mediating the enhancement of fear memory induced by propofol.

摘要

创伤后应激障碍(PTSD)与外侧杏仁核(BLA)脑区的谷氨酸能神经元过度激活有关,而 BLA 中的 GABA 能中间神经元调节谷氨酸能神经元兴奋性。研究表明,异丙酚通过增强抑制性神经递质γ-氨基丁酸发挥作用。异丙酚麻醉调节恐惧记忆的神经元机制目前尚不清楚。在这里,我们使用光遗传学和化学遗传学来抑制 BLA 中的谷氨酸能神经元或激活 GABA 能中间神经元,以评估神经元兴奋-抑制平衡的变化,并研究恐惧记忆。通过抑制谷氨酸能神经元或激活 GABA 能中间神经元,BLA 中的谷氨酸能神经元的兴奋性显著降低,而异丙酚介导的恐惧记忆增强被减弱。我们认为,异丙酚麻醉可能通过激活 GABAA 受体降低 GABA 能神经元的兴奋性,从而增加小鼠 BLA 中谷氨酸能神经元的兴奋性;异丙酚增强小鼠恐惧记忆的作用可能是通过增强谷氨酸能神经元的兴奋性和降低 BLA 中 GABA 能神经元的兴奋性来介导的;BLA 中的神经元兴奋-抑制失衡可能在介导异丙酚诱导的恐惧记忆增强中起重要作用。

https://cdn.ncbi.nlm.nih.gov/pmc/blobs/dd8c/11522401/fe2c90a970d1/42003_2024_7105_Fig9_HTML.jpg
https://cdn.ncbi.nlm.nih.gov/pmc/blobs/dd8c/11522401/84c1199e994a/42003_2024_7105_Fig1_HTML.jpg
https://cdn.ncbi.nlm.nih.gov/pmc/blobs/dd8c/11522401/88d7e116f0c6/42003_2024_7105_Fig2_HTML.jpg
https://cdn.ncbi.nlm.nih.gov/pmc/blobs/dd8c/11522401/09760257f7c5/42003_2024_7105_Fig3_HTML.jpg
https://cdn.ncbi.nlm.nih.gov/pmc/blobs/dd8c/11522401/6b29145d13fe/42003_2024_7105_Fig4_HTML.jpg
https://cdn.ncbi.nlm.nih.gov/pmc/blobs/dd8c/11522401/06b02532959b/42003_2024_7105_Fig5_HTML.jpg
https://cdn.ncbi.nlm.nih.gov/pmc/blobs/dd8c/11522401/1464321829a5/42003_2024_7105_Fig6_HTML.jpg
https://cdn.ncbi.nlm.nih.gov/pmc/blobs/dd8c/11522401/30cd85ba8fdc/42003_2024_7105_Fig7_HTML.jpg
https://cdn.ncbi.nlm.nih.gov/pmc/blobs/dd8c/11522401/eeeff6d4f33e/42003_2024_7105_Fig8_HTML.jpg
https://cdn.ncbi.nlm.nih.gov/pmc/blobs/dd8c/11522401/fe2c90a970d1/42003_2024_7105_Fig9_HTML.jpg
https://cdn.ncbi.nlm.nih.gov/pmc/blobs/dd8c/11522401/84c1199e994a/42003_2024_7105_Fig1_HTML.jpg
https://cdn.ncbi.nlm.nih.gov/pmc/blobs/dd8c/11522401/88d7e116f0c6/42003_2024_7105_Fig2_HTML.jpg
https://cdn.ncbi.nlm.nih.gov/pmc/blobs/dd8c/11522401/09760257f7c5/42003_2024_7105_Fig3_HTML.jpg
https://cdn.ncbi.nlm.nih.gov/pmc/blobs/dd8c/11522401/6b29145d13fe/42003_2024_7105_Fig4_HTML.jpg
https://cdn.ncbi.nlm.nih.gov/pmc/blobs/dd8c/11522401/06b02532959b/42003_2024_7105_Fig5_HTML.jpg
https://cdn.ncbi.nlm.nih.gov/pmc/blobs/dd8c/11522401/1464321829a5/42003_2024_7105_Fig6_HTML.jpg
https://cdn.ncbi.nlm.nih.gov/pmc/blobs/dd8c/11522401/30cd85ba8fdc/42003_2024_7105_Fig7_HTML.jpg
https://cdn.ncbi.nlm.nih.gov/pmc/blobs/dd8c/11522401/eeeff6d4f33e/42003_2024_7105_Fig8_HTML.jpg
https://cdn.ncbi.nlm.nih.gov/pmc/blobs/dd8c/11522401/fe2c90a970d1/42003_2024_7105_Fig9_HTML.jpg

相似文献

1
Neuronal excitation-inhibition imbalance in the basolateral amygdala is involved in propofol-mediated enhancement of fear memory.外侧杏仁核中的神经元兴奋-抑制失衡参与了异丙酚介导的恐惧记忆增强。
Commun Biol. 2024 Oct 29;7(1):1408. doi: 10.1038/s42003-024-07105-5.
2
Fear conditioning selectively disrupts noradrenergic facilitation of GABAergic inhibition in the basolateral amygdala.恐惧条件反射选择性地破坏了基底外侧杏仁核中去甲肾上腺素能对γ-氨基丁酸能抑制的易化作用。
Neuropharmacology. 2017 Feb;113(Pt A):231-240. doi: 10.1016/j.neuropharm.2016.10.003. Epub 2016 Oct 5.
3
Forebrain glutamatergic, but not GABAergic, neurons mediate anxiogenic effects of the glucocorticoid receptor.前脑谷氨酸能神经元,而非 GABA 能神经元,介导了糖皮质激素受体的焦虑作用。
Mol Psychiatry. 2017 Mar;22(3):466-475. doi: 10.1038/mp.2016.87. Epub 2016 May 31.
4
GABAergic Synapses at the Axon Initial Segment of Basolateral Amygdala Projection Neurons Modulate Fear Extinction.基底外侧杏仁核投射神经元轴突起始段的γ-氨基丁酸能突触调节恐惧消退。
Neuropsychopharmacology. 2017 Jan;42(2):473-484. doi: 10.1038/npp.2016.205. Epub 2016 Sep 16.
5
Inhibitory Gating of Basolateral Amygdala Inputs to the Prefrontal Cortex.基底外侧杏仁核输入到前额叶皮层的抑制性门控
J Neurosci. 2016 Sep 7;36(36):9391-406. doi: 10.1523/JNEUROSCI.0874-16.2016.
6
Disrupted Prediction Error Links Excessive Amygdala Activation to Excessive Fear.预测误差链接中断将杏仁核过度激活与过度恐惧联系起来。
J Neurosci. 2016 Jan 13;36(2):385-95. doi: 10.1523/JNEUROSCI.3670-15.2016.
7
Upregulation of Anandamide Hydrolysis in the Basolateral Complex of Amygdala Reduces Fear Memory Expression and Indices of Stress and Anxiety.杏仁核基底外侧复合体中大麻素水解的上调可减少恐惧记忆表达以及应激和焦虑指标。
J Neurosci. 2019 Feb 13;39(7):1275-1292. doi: 10.1523/JNEUROSCI.2251-18.2018. Epub 2018 Dec 20.
8
Effects of Optogenetic inhibition of BLA on Sleep Brief Optogenetic Inhibition of the Basolateral Amygdala in Mice Alters Effects of Stressful Experiences on Rapid Eye Movement Sleep.杏仁核基底外侧核的光遗传学抑制对睡眠的影响 小鼠杏仁核基底外侧核的短暂光遗传学抑制改变应激经历对快速眼动睡眠的影响。
Sleep. 2017 Apr 1;40(4). doi: 10.1093/sleep/zsx020.
9
The Basolateral Amygdala Sends a Mixed (GABAergic and Glutamatergic) Projection to the Mediodorsal Thalamic Nucleus.基底外侧杏仁核向中脑背内侧核投射混合(GABA 能和谷氨酸能)投射。
J Neurosci. 2023 Mar 22;43(12):2104-2115. doi: 10.1523/JNEUROSCI.1924-22.2022. Epub 2023 Feb 14.
10
Vasoactive Intestinal Polypeptide-Immunoreactive Interneurons within Circuits of the Mouse Basolateral Amygdala.小鼠基底外侧杏仁核回路中的血管活性肠肽免疫反应性中间神经元。
J Neurosci. 2018 Aug 1;38(31):6983-7003. doi: 10.1523/JNEUROSCI.2063-17.2018. Epub 2018 Jun 28.

引用本文的文献

1
The Involvement of the Endocannabinoid, Glutamatergic, and GABAergic Systems in PTSD.内源性大麻素系统、谷氨酸能系统和γ-氨基丁酸能系统在创伤后应激障碍中的作用
Int J Mol Sci. 2025 Jun 20;26(13):5929. doi: 10.3390/ijms26135929.

本文引用的文献

1
Impaired synaptic plasticity and decreased glutamatergic neuron excitability induced by SIRT1/BDNF downregulation in the hippocampal CA1 region are involved in postoperative cognitive dysfunction.SIRT1/BDNF 下调导致海马 CA1 区突触可塑性受损和谷氨酸能神经元兴奋性降低与术后认知功能障碍有关。
Cell Mol Biol Lett. 2024 May 23;29(1):79. doi: 10.1186/s11658-024-00595-5.
2
Effects of ketamine and esketamine on preventing postpartum depression after cesarean delivery: A meta-analysis.氯胺酮和艾司氯胺酮对预防剖宫产术后产后抑郁的影响:一项荟萃分析。
J Affect Disord. 2024 Apr 15;351:720-728. doi: 10.1016/j.jad.2024.01.202. Epub 2024 Jan 28.
3
Laboratory models of post-traumatic stress disorder: The elusive bridge to translation.
创伤后应激障碍的实验室模型:难以跨越的转化之桥。
Neuron. 2022 Jun 1;110(11):1754-1776. doi: 10.1016/j.neuron.2022.03.001. Epub 2022 Mar 23.
4
Effects of Sevoflurane and Propofol on Posttraumatic Stress Disorder After Emergency Trauma: A Double-Blind Randomized Controlled Trial.七氟醚和丙泊酚对急诊创伤后创伤后应激障碍的影响:一项双盲随机对照试验
Front Psychiatry. 2022 Feb 25;13:853795. doi: 10.3389/fpsyt.2022.853795. eCollection 2022.
5
Pharmacotherapy for post traumatic stress disorder (PTSD).创伤后应激障碍(PTSD)的药物治疗。
Cochrane Database Syst Rev. 2022 Mar 2;3(3):CD002795. doi: 10.1002/14651858.CD002795.pub3.
6
Propofol improves learning and memory in post-traumatic stress disorder (PTSD) mice via recovering hippocampus synaptic plasticity.异丙酚通过恢复海马突触可塑性改善创伤后应激障碍(PTSD)小鼠的学习和记忆。
Life Sci. 2022 Mar 15;293:120349. doi: 10.1016/j.lfs.2022.120349. Epub 2022 Jan 20.
7
Effects of ginsenosides on memory impairment in propofol-anesthetized rats.人参皂苷对丙泊酚麻醉大鼠记忆障碍的影响。
Bioengineered. 2022 Jan;13(1):617-623. doi: 10.1080/21655979.2021.2012407.
8
Subanesthetic Dose of Propofol Activates the Reward System in Rats.丙泊酚亚麻醉剂量激活大鼠奖励系统。
Anesth Analg. 2022 Aug 1;135(2):414-426. doi: 10.1213/ANE.0000000000005847. Epub 2021 Dec 27.
9
Filling the Gap in Understanding the Mechanism of GABAR and Propofol Using Computational Approaches.运用计算方法填补 GABAR 和丙泊酚作用机制理解方面的空白。
J Chem Inf Model. 2021 Apr 26;61(4):1889-1901. doi: 10.1021/acs.jcim.0c01290. Epub 2021 Apr 6.
10
Nucleus accumbens neurons expressing dopamine D1 receptors modulate states of consciousness in sevoflurane anesthesia.伏隔核多巴胺 D1 受体表达神经元调节七氟醚麻醉意识状态。
Curr Biol. 2021 May 10;31(9):1893-1902.e5. doi: 10.1016/j.cub.2021.02.011. Epub 2021 Mar 10.