Suppr超能文献

基于加权基因共表达网络分析的 HOXD13 多聚丙氨酸扩展导致并指畸形发生机制的新见解。

New insight into the development of synpolydactyly caused by expansion of HOXD13 polyalanine based on weighted gene co-expression network analysis.

机构信息

McKusick-Zhang Center for Genetic Medicine, State Key Laboratory for Complex Severe and Rare Diseases, Institute of Basic Medical Sciences Chinese Academy of Medical Sciences, School of Basic Medicine, Peking Union Medical College, Beijing, 100005, China.

Pediatric Orthopedics, Children's Hospital of Soochow University, Suzhou, China.

出版信息

BMC Med Genomics. 2024 Oct 29;17(1):259. doi: 10.1186/s12920-024-01974-9.

Abstract

BACKGROUND

Synpolydactyly (SPD) is mainly caused by mutations of polyalanine expansion (PAE) in the transcription factor gene HOXD13 and the involved cell types and signal pathway are still not clear possible pathways and single-cell expression characteristics of limb bud in HOXD13 PAE mice was analyzed in this study.

METHOD

We investigated a previous study of a mouse model with SPD and conducted weighted gene co-expression network analysis (WGCNA) using a single-cell RNA sequencing dataset from limb bud cells of SPD mouse model of HOXD13 + 7A heterozygote.

RESULTS

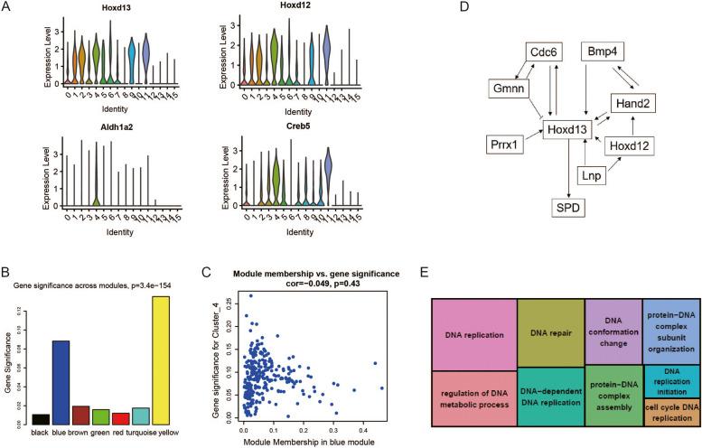
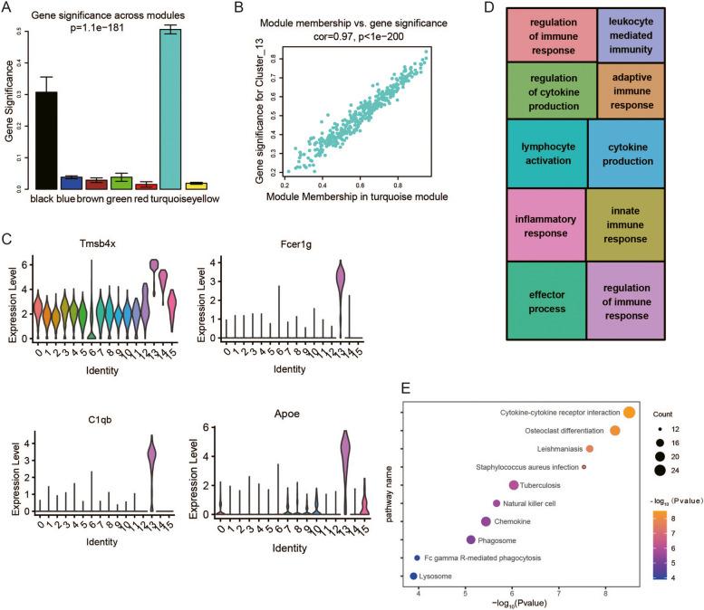
Analysis of WGCNA revealed that synpolydactyly-associated Hoxd13 PAEs alter the immune response and osteoclast differentiation, and enhance DNA replication. Bmp4, Hand2, Hoxd12, Lnp, Prrx1, Gmnn, and Cdc6 were found to play potentially key roles in synpolydactyly.

CONCLUSIONS

These findings evaluated the main genes related to SPD with PAE mutations in HOXD13 and advance our understanding of human limb development.

摘要

背景

并指(SPD)主要由转录因子基因 HOXD13 中的多聚丙氨酸扩展(PAE)突变引起,涉及的细胞类型和信号通路尚不清楚。本研究分析了 HOXD13 PAE 小鼠趾芽中可能的通路和单细胞表达特征。

方法

我们研究了先前关于具有 SPD 的小鼠模型的一项研究,并使用 HOXD13 + 7A 杂合子 SPD 小鼠模型趾芽细胞的单细胞 RNA 测序数据集进行加权基因共表达网络分析(WGCNA)。

结果

WGCNA 分析表明,与并指相关的 Hoxd13 PAE 改变了免疫反应和破骨细胞分化,并增强了 DNA 复制。发现 Bmp4、Hand2、Hoxd12、Lnp、Prrx1、Gmnn 和 Cdc6 在并指中可能发挥关键作用。

结论

这些发现评估了与 HOXD13 中 PAE 突变相关的主要 SPD 相关基因,并增进了我们对人类肢体发育的理解。

https://cdn.ncbi.nlm.nih.gov/pmc/blobs/9ba0/11523653/fcec65344137/12920_2024_1974_Fig1_HTML.jpg

文献检索

告别复杂PubMed语法,用中文像聊天一样搜索,搜遍4000万医学文献。AI智能推荐,让科研检索更轻松。

立即免费搜索

文件翻译

保留排版,准确专业,支持PDF/Word/PPT等文件格式,支持 12+语言互译。

免费翻译文档

深度研究

AI帮你快速写综述,25分钟生成高质量综述,智能提取关键信息,辅助科研写作。

立即免费体验