• 文献检索
  • 文档翻译
  • 深度研究
  • 学术资讯
  • Suppr Zotero 插件Zotero 插件
  • 邀请有礼
  • 套餐&价格
  • 历史记录
应用&插件
Suppr Zotero 插件Zotero 插件浏览器插件Mac 客户端Windows 客户端微信小程序
定价
高级版会员购买积分包购买API积分包
服务
文献检索文档翻译深度研究API 文档MCP 服务
关于我们
关于 Suppr公司介绍联系我们用户协议隐私条款
关注我们

Suppr 超能文献

核心技术专利:CN118964589B侵权必究
粤ICP备2023148730 号-1Suppr @ 2026

文献检索

告别复杂PubMed语法,用中文像聊天一样搜索,搜遍4000万医学文献。AI智能推荐,让科研检索更轻松。

立即免费搜索

文件翻译

保留排版,准确专业,支持PDF/Word/PPT等文件格式,支持 12+语言互译。

免费翻译文档

深度研究

AI帮你快速写综述,25分钟生成高质量综述,智能提取关键信息,辅助科研写作。

立即免费体验

微观形貌诱导的细胞核变形触发染色质重组和细胞骨架重塑。

Microtopography-Induced Nuclear Deformation Triggers Chromatin Reorganization and Cytoskeleton Remodeling.

作者信息

Liang Hong, Wang Ya-Jun, Liu Yixin, Liu Wei, Liu Baohong, Liu Yan-Jun

机构信息

Shanghai Xuhui Central Hospital, Zhongshan-Xuhui Hospital, Shanghai Key Laboratory of Medical Epigenetics, Shanghai Stomatological Hospital, Institutes of Biomedical Sciences, Department of Chemistry, Fudan University, Shanghai 200032, China.

出版信息

Chem Biomed Imaging. 2024 May 10;2(7):481-489. doi: 10.1021/cbmi.4c00035. eCollection 2024 Jul 22.

DOI:10.1021/cbmi.4c00035
PMID:39473534
原文链接:https://pmc.ncbi.nlm.nih.gov/articles/PMC11504519/
Abstract

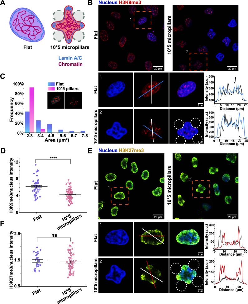
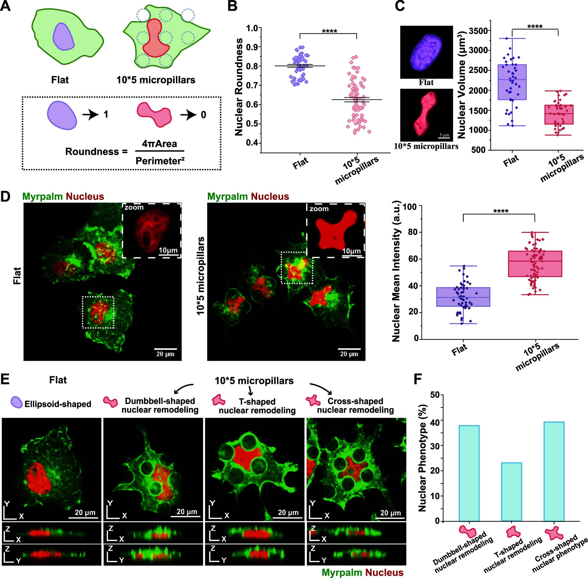
Cells can adapt to diverse topographical substrates through contact guidance, which regulates the cellular and nuclear morphologies and functions. How adaptive deformation of the cell body and nucleus coordinates to protect genetic material within mechanical microenvironments remains poorly understood. In this study, we engineered micrometer-level narrow-spacing micropillars to mimic constricted extracellular topographies in vivo, enabling us to explore variances in the nuclear architecture, cytoskeleton distribution, and chromatin conformation. The results showed that the area and volume of cell nuclei were distinctly smaller on micropillar topography. Actin and vimentin densely encapsulated the micropillars surrounding the nucleus, effectively segregating it from the micropillars. Additionally, nucleo-cytoskeleton lamin A/C exhibited a polarized distribution at the protrusion of the deformed nuclei. Notably, the degree of heterochromatin was altered in response to significant nuclear deformation, leading to a downregulation trend in H3K9me3 expression. These findings suggest that mechanical constraints imposed by microtopography profoundly influence cell behaviors, providing insights into disease diagnosis and therapeutic interventions in vivo.

摘要

细胞可以通过接触导向适应各种地形底物,接触导向可调节细胞和细胞核的形态及功能。在机械微环境中,细胞体和细胞核的适应性变形如何协同作用以保护遗传物质,目前仍知之甚少。在本研究中,我们设计了微米级窄间距微柱,以模拟体内狭窄的细胞外地形,从而使我们能够探索核结构、细胞骨架分布和染色质构象的变化。结果表明,在微柱地形上,细胞核的面积和体积明显较小。肌动蛋白和波形蛋白紧密包裹着细胞核周围的微柱,有效地将细胞核与微柱隔离开来。此外,核细胞骨架层粘连蛋白A/C在变形细胞核的突出处呈现极化分布。值得注意的是,异染色质的程度因显著的核变形而改变,导致H3K9me3表达呈下调趋势。这些发现表明,微观地形施加的机械约束对细胞行为有深远影响,为体内疾病诊断和治疗干预提供了见解。

https://cdn.ncbi.nlm.nih.gov/pmc/blobs/9da3/11504519/671bb8f9721b/im4c00035_0004.jpg
https://cdn.ncbi.nlm.nih.gov/pmc/blobs/9da3/11504519/dd318b971107/im4c00035_0001.jpg
https://cdn.ncbi.nlm.nih.gov/pmc/blobs/9da3/11504519/90058d879712/im4c00035_0002.jpg
https://cdn.ncbi.nlm.nih.gov/pmc/blobs/9da3/11504519/0e6299a1c049/im4c00035_0003.jpg
https://cdn.ncbi.nlm.nih.gov/pmc/blobs/9da3/11504519/671bb8f9721b/im4c00035_0004.jpg
https://cdn.ncbi.nlm.nih.gov/pmc/blobs/9da3/11504519/dd318b971107/im4c00035_0001.jpg
https://cdn.ncbi.nlm.nih.gov/pmc/blobs/9da3/11504519/90058d879712/im4c00035_0002.jpg
https://cdn.ncbi.nlm.nih.gov/pmc/blobs/9da3/11504519/0e6299a1c049/im4c00035_0003.jpg
https://cdn.ncbi.nlm.nih.gov/pmc/blobs/9da3/11504519/671bb8f9721b/im4c00035_0004.jpg

相似文献

1
Microtopography-Induced Nuclear Deformation Triggers Chromatin Reorganization and Cytoskeleton Remodeling.微观形貌诱导的细胞核变形触发染色质重组和细胞骨架重塑。
Chem Biomed Imaging. 2024 May 10;2(7):481-489. doi: 10.1021/cbmi.4c00035. eCollection 2024 Jul 22.
2
Chromatin reprogramming and bone regeneration in vitro and in vivo via the microtopography-induced constriction of cell nuclei.通过细胞核微形貌诱导的收缩实现体外和体内的染色质重编程和骨再生。
Nat Biomed Eng. 2023 Nov;7(11):1514-1529. doi: 10.1038/s41551-023-01053-x. Epub 2023 Jun 12.
3
Precision Surface Microtopography Regulates Cell Fate via Changes to Actomyosin Contractility and Nuclear Architecture.精确的表面微观形貌通过改变肌动球蛋白收缩性和核结构来调节细胞命运。
Adv Sci (Weinh). 2021 Jan 29;8(6):2003186. doi: 10.1002/advs.202003186. eCollection 2021 Mar.
4
Actomyosin, vimentin and LINC complex pull on osteosarcoma nuclei to deform on micropillar topography.肌动球蛋白、波形蛋白和LINC复合物牵拉骨肉瘤细胞核,使其在微柱形貌上发生变形。
Biomaterials. 2020 Mar;234:119746. doi: 10.1016/j.biomaterials.2019.119746. Epub 2020 Jan 2.
5
Nonmonotonic Self-Deformation of Cell Nuclei on Topological Surfaces with Micropillar Array.微柱阵列拓扑表面上细胞核的非单调自变形。
ACS Appl Mater Interfaces. 2017 Jun 7;9(22):18521-18530. doi: 10.1021/acsami.7b04027. Epub 2017 May 25.
6
Directing nuclear deformation on micropillared surfaces by substrate geometry and cytoskeleton organization.通过基底几何形状和细胞骨架组织来控制微柱表面的核变形。
Biomaterials. 2013 Apr;34(12):2991-3001. doi: 10.1016/j.biomaterials.2013.01.018. Epub 2013 Jan 26.
7
Cytoskeletal control of nuclear morphology and chromatin organization.细胞骨架对核形态和染色质组织的控制。
J Mol Biol. 2015 Feb 13;427(3):695-706. doi: 10.1016/j.jmb.2014.09.008. Epub 2014 Oct 2.
8
Nuclear deformation guides chromatin reorganization in cardiac development and disease.核形变指导心脏发育和疾病中的染色质重排。
Nat Biomed Eng. 2021 Dec;5(12):1500-1516. doi: 10.1038/s41551-021-00823-9. Epub 2021 Dec 2.
9
Integration of Mesenchymal Stem Cells into a Novel Micropillar Confinement Assay.间质干细胞在新型微柱约束分析中的整合。
Tissue Eng Part C Methods. 2019 Nov;25(11):662-676. doi: 10.1089/ten.TEC.2019.0083. Epub 2019 Sep 11.
10
Decreased mechanical stiffness in LMNA-/- cells is caused by defective nucleo-cytoskeletal integrity: implications for the development of laminopathies.LMNA基因敲除细胞中机械刚度的降低是由核-细胞骨架完整性缺陷引起的:对核纤层蛋白病发展的影响。
Hum Mol Genet. 2004 Nov 1;13(21):2567-80. doi: 10.1093/hmg/ddh295. Epub 2004 Sep 14.

引用本文的文献

1
Differential Crosslinking and Contractile Motors Drive Nuclear Chromatin Compaction.差异交联和收缩性马达驱动细胞核染色质压缩。
bioRxiv. 2025 Jul 27:2025.07.24.666416. doi: 10.1101/2025.07.24.666416.
2
Differential Crosslinking and Contractile Motors Drive Nuclear Chromatin Compaction.差异交联和收缩性马达驱动核染色质压缩。
ArXiv. 2025 Jul 23:arXiv:2507.17883v1.
3
Micropillars in Cell Mechanobiology: Design, Fabrication, Characterization, and Biosensing Applications.细胞力学生物学中的微柱:设计、制造、表征及生物传感应用

本文引用的文献

1
Lamin A/C and Vimentin as a Coordinated Regulator during Amoeboid Migration in Microscale Confined Microenvironments.层粘连蛋白 A/C 和波形蛋白作为阿米巴样迁移过程中的协同调节因子在微尺度受限微环境中。
Nano Lett. 2023 Jul 26;23(14):6727-6735. doi: 10.1021/acs.nanolett.3c02096. Epub 2023 Jul 17.
2
Chromatin reprogramming and bone regeneration in vitro and in vivo via the microtopography-induced constriction of cell nuclei.通过细胞核微形貌诱导的收缩实现体外和体内的染色质重编程和骨再生。
Nat Biomed Eng. 2023 Nov;7(11):1514-1529. doi: 10.1038/s41551-023-01053-x. Epub 2023 Jun 12.
3
Aberrant chromatin reorganization in cells from diseased fibrous connective tissue in response to altered chemomechanical cues.
Small Sci. 2024 Dec 9;5(4):2400410. doi: 10.1002/smsc.202400410. eCollection 2025 Apr.
病变纤维结缔组织细胞对化学机械线索改变的异常染色质重排。
Nat Biomed Eng. 2023 Feb;7(2):177-191. doi: 10.1038/s41551-022-00910-5. Epub 2022 Aug 22.
4
Transient nuclear deformation primes epigenetic state and promotes cell reprogramming.短暂的核形变使表观遗传状态启动,并促进细胞重编程。
Nat Mater. 2022 Oct;21(10):1191-1199. doi: 10.1038/s41563-022-01312-3. Epub 2022 Aug 4.
5
Low lamin A levels enhance confined cell migration and metastatic capacity in breast cancer.低核层粘连蛋白 A 水平增强乳腺癌细胞的受限迁移和转移能力。
Oncogene. 2022 Sep;41(36):4211-4230. doi: 10.1038/s41388-022-02420-9. Epub 2022 Jul 27.
6
Mechanical regulation of chromatin and transcription.染色质和转录的机械调控。
Nat Rev Genet. 2022 Oct;23(10):624-643. doi: 10.1038/s41576-022-00493-6. Epub 2022 May 23.
7
Mechanics and functional consequences of nuclear deformations.核变形的力学和功能后果。
Nat Rev Mol Cell Biol. 2022 Sep;23(9):583-602. doi: 10.1038/s41580-022-00480-z. Epub 2022 May 5.
8
Nuclear deformation guides chromatin reorganization in cardiac development and disease.核形变指导心脏发育和疾病中的染色质重排。
Nat Biomed Eng. 2021 Dec;5(12):1500-1516. doi: 10.1038/s41551-021-00823-9. Epub 2021 Dec 2.
9
Contractility, focal adhesion orientation, and stress fiber orientation drive cancer cell polarity and migration along wavy ECM substrates.收缩性、焦点黏附方位和应激纤维方位驱动癌细胞在波浪形 ECM 基质中沿着极性和迁移。
Proc Natl Acad Sci U S A. 2021 Jun 1;118(22). doi: 10.1073/pnas.2021135118.
10
Precision Surface Microtopography Regulates Cell Fate via Changes to Actomyosin Contractility and Nuclear Architecture.精确的表面微观形貌通过改变肌动球蛋白收缩性和核结构来调节细胞命运。
Adv Sci (Weinh). 2021 Jan 29;8(6):2003186. doi: 10.1002/advs.202003186. eCollection 2021 Mar.