• 文献检索
  • 文档翻译
  • 深度研究
  • 学术资讯
  • Suppr Zotero 插件Zotero 插件
  • 邀请有礼
  • 套餐&价格
  • 历史记录
应用&插件
Suppr Zotero 插件Zotero 插件浏览器插件Mac 客户端Windows 客户端微信小程序
定价
高级版会员购买积分包购买API积分包
服务
文献检索文档翻译深度研究API 文档MCP 服务
关于我们
关于 Suppr公司介绍联系我们用户协议隐私条款
关注我们

Suppr 超能文献

核心技术专利:CN118964589B侵权必究
粤ICP备2023148730 号-1Suppr @ 2026

文献检索

告别复杂PubMed语法,用中文像聊天一样搜索,搜遍4000万医学文献。AI智能推荐,让科研检索更轻松。

立即免费搜索

文件翻译

保留排版,准确专业,支持PDF/Word/PPT等文件格式,支持 12+语言互译。

免费翻译文档

深度研究

AI帮你快速写综述,25分钟生成高质量综述,智能提取关键信息,辅助科研写作。

立即免费体验

G蛋白偶联受体衔接蛋白Norbin控制小鼠中性粒细胞中C5aR1和CXCR4的转运。

The GPCR adaptor protein Norbin controls the trafficking of C5aR1 and CXCR4 in mouse neutrophils.

作者信息

Chetwynd Stephen A, Ward Richard J, Milligan Graeme, Welch Heidi C E

机构信息

Signalling Programme, The Babraham Institute, Babraham Research Campus, Cambridge, UK.

Centre for Translational Pharmacology, School of Molecular Biosciences, College of Medical, Veterinary and Life Sciences, University of Glasgow, Glasgow, UK.

出版信息

J Biol Chem. 2024 Dec;300(12):107940. doi: 10.1016/j.jbc.2024.107940. Epub 2024 Oct 28.

DOI:10.1016/j.jbc.2024.107940
PMID:39476960
原文链接:https://pmc.ncbi.nlm.nih.gov/articles/PMC11647504/
Abstract

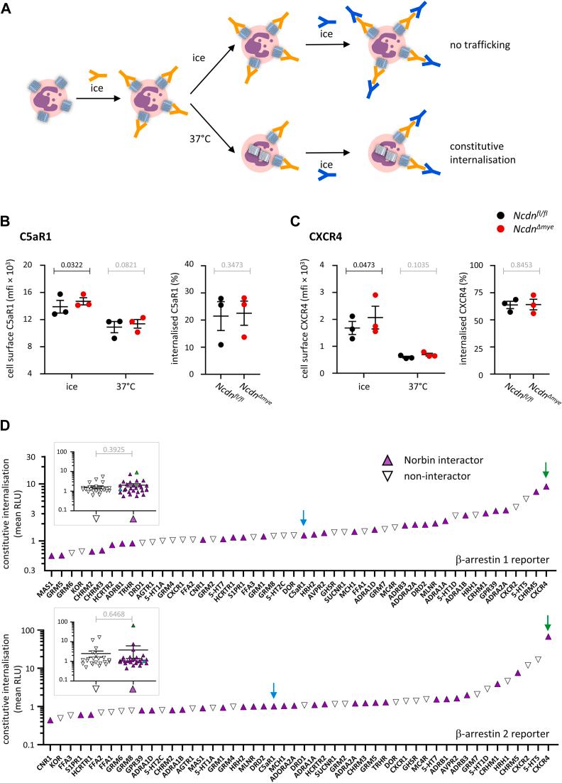
Norbin (Neurochondrin, NCDN) is a G protein-coupled receptor (GPCR) adaptor protein known for its importance in neuronal function. Norbin works by binding to numerous GPCRs, controlling their steady-state trafficking and sometimes their agonist-induced internalization, as well as their signaling. We recently showed that Norbin is expressed in neutrophils, limits the surface levels of the GPCRs C5aR1 and CXCR4 in neutrophils, and suppresses neutrophil-mediated innate immunity. Here, we identify C5aR1 and CXCR4 as direct Norbin interactors and used mice with myeloid-Norbin deficiency to investigate the role of Norbin in the trafficking of endogenous C5aR1 and CXCR4 in primary neutrophils by flow cytometry and cell fractionation. We show that Norbin mediates the agonist-induced internalization of C5aR1 through a β-arrestin-dependent mechanism and limits the recycling of internalized C5aR1 and CXCR4 back to the cell surface. Norbin does not control the constitutive internalization of C5aR1 and CXCR4 nor does it affect the agonist-induced internalization of CXCR4. Norbin suppresses C5aR1 signaling in mouse neutrophils by limiting the C5a-stimulated membrane translocation of Tiam1, Vav, and PKCδ, and activation of Erk and p38 Mapk pathways, as well as Gα-dependent reactive oxygen species production. Our study demonstrates how Norbin suppresses C5aR1 and CXCR4 function in neutrophils and increases our understanding of the mechanisms through which Norbin regulates GPCR trafficking generally, by identifying its importance in β-arrestin recruitment, β-arrestin dependent agonist-induced receptor internalization, and receptor recycling.

摘要

诺宾(神经软骨素,NCDN)是一种G蛋白偶联受体(GPCR)衔接蛋白,因其在神经元功能中的重要性而闻名。诺宾通过与多种GPCR结合发挥作用,控制它们的稳态运输,有时还控制它们的激动剂诱导的内化以及它们的信号传导。我们最近发现诺宾在中性粒细胞中表达,限制中性粒细胞中GPCRs C5aR1和CXCR4的表面水平,并抑制中性粒细胞介导的先天免疫。在这里,我们确定C5aR1和CXCR4为诺宾的直接相互作用分子,并使用髓系诺宾缺陷小鼠,通过流式细胞术和细胞分级分离来研究诺宾在原代中性粒细胞中内源性C5aR1和CXCR4运输中的作用。我们表明,诺宾通过β-抑制蛋白依赖性机制介导激动剂诱导的C5aR1内化,并限制内化的C5aR1和CXCR4再循环回到细胞表面。诺宾不控制C5aR1和CXCR4的组成型内化,也不影响激动剂诱导的CXCR4内化。诺宾通过限制C5a刺激的Tiam1、Vav和PKCδ的膜易位以及Erk和p38丝裂原活化蛋白激酶途径的激活,以及Gα依赖性活性氧的产生,抑制小鼠中性粒细胞中的C5aR1信号传导。我们的研究证明了诺宾如何抑制中性粒细胞中C5aR1和CXCR4的功能,并通过确定其在β-抑制蛋白募集、β-抑制蛋白依赖性激动剂诱导的受体内化和受体再循环中的重要性,增加了我们对诺宾一般调节GPCR运输机制的理解。

https://cdn.ncbi.nlm.nih.gov/pmc/blobs/e37c/11647504/c2cb357f3bde/gr8.jpg
https://cdn.ncbi.nlm.nih.gov/pmc/blobs/e37c/11647504/ec56be510821/gr1.jpg
https://cdn.ncbi.nlm.nih.gov/pmc/blobs/e37c/11647504/a05ca62aecb9/gr2.jpg
https://cdn.ncbi.nlm.nih.gov/pmc/blobs/e37c/11647504/e7b379ded0df/gr3.jpg
https://cdn.ncbi.nlm.nih.gov/pmc/blobs/e37c/11647504/fe9b299682a2/gr4.jpg
https://cdn.ncbi.nlm.nih.gov/pmc/blobs/e37c/11647504/bed608035d25/gr5.jpg
https://cdn.ncbi.nlm.nih.gov/pmc/blobs/e37c/11647504/1a3b347db33d/gr6.jpg
https://cdn.ncbi.nlm.nih.gov/pmc/blobs/e37c/11647504/2631b5fe5eda/gr7.jpg
https://cdn.ncbi.nlm.nih.gov/pmc/blobs/e37c/11647504/c2cb357f3bde/gr8.jpg
https://cdn.ncbi.nlm.nih.gov/pmc/blobs/e37c/11647504/ec56be510821/gr1.jpg
https://cdn.ncbi.nlm.nih.gov/pmc/blobs/e37c/11647504/a05ca62aecb9/gr2.jpg
https://cdn.ncbi.nlm.nih.gov/pmc/blobs/e37c/11647504/e7b379ded0df/gr3.jpg
https://cdn.ncbi.nlm.nih.gov/pmc/blobs/e37c/11647504/fe9b299682a2/gr4.jpg
https://cdn.ncbi.nlm.nih.gov/pmc/blobs/e37c/11647504/bed608035d25/gr5.jpg
https://cdn.ncbi.nlm.nih.gov/pmc/blobs/e37c/11647504/1a3b347db33d/gr6.jpg
https://cdn.ncbi.nlm.nih.gov/pmc/blobs/e37c/11647504/2631b5fe5eda/gr7.jpg
https://cdn.ncbi.nlm.nih.gov/pmc/blobs/e37c/11647504/c2cb357f3bde/gr8.jpg

相似文献

1
The GPCR adaptor protein Norbin controls the trafficking of C5aR1 and CXCR4 in mouse neutrophils.G蛋白偶联受体衔接蛋白Norbin控制小鼠中性粒细胞中C5aR1和CXCR4的转运。
J Biol Chem. 2024 Dec;300(12):107940. doi: 10.1016/j.jbc.2024.107940. Epub 2024 Oct 28.
2
Partial ligand-receptor engagement yields functional bias at the human complement receptor, C5aR1.部分配体-受体结合在人补体受体 C5aR1 上产生功能偏向。
J Biol Chem. 2019 Jun 14;294(24):9416-9429. doi: 10.1074/jbc.RA119.007485. Epub 2019 Apr 29.
3
The GPCR adaptor protein norbin suppresses the neutrophil-mediated immunity of mice to pneumococcal infection.G 蛋白偶联受体衔接蛋白 norbin 抑制小鼠中性粒细胞介导的肺炎球菌感染免疫。
Blood Adv. 2021 Aug 24;5(16):3076-3091. doi: 10.1182/bloodadvances.2020002782.
4
Functions and mechanisms of the GPCR adaptor protein Norbin.Norbin 作为 G 蛋白偶联受体衔接蛋白的功能和机制。
Biochem Soc Trans. 2023 Aug 31;51(4):1545-1558. doi: 10.1042/BST20221349.
5
Norbin Stimulates the Catalytic Activity and Plasma Membrane Localization of the Guanine-Nucleotide Exchange Factor P-Rex1.诺宾刺激鸟嘌呤核苷酸交换因子P-Rex1的催化活性和质膜定位。
J Biol Chem. 2016 Mar 18;291(12):6359-75. doi: 10.1074/jbc.M115.686592. Epub 2016 Jan 20.
6
The GPCR adaptor protein Norbin regulates S1PR1 trafficking and the morphology, cell cycle and survival of PC12 cells.G 蛋白偶联受体衔接蛋白 Norbin 调节 S1PR1 转运以及 PC12 细胞的形态、细胞周期和存活。
Sci Rep. 2023 Oct 25;13(1):18237. doi: 10.1038/s41598-023-45148-6.
7
Ras-Related Protein Rab5a Regulates Complement C5a Receptor Trafficking, Chemotaxis, and Chemokine Secretion in Human Macrophages.Ras 相关蛋白 Rab5a 调控人巨噬细胞补体 C5a 受体的转运、趋化和趋化因子分泌。
J Innate Immun. 2023;15(1):468-484. doi: 10.1159/000530012. Epub 2023 Mar 7.
8
Regulation of Metabotropic Glutamate Receptor Internalization and Synaptic AMPA Receptor Endocytosis by the Postsynaptic Protein Norbin.通过突触后蛋白 Norbin 调节代谢型谷氨酸受体内化和突触 AMPA 受体胞吞作用。
J Neurosci. 2022 Feb 2;42(5):731-748. doi: 10.1523/JNEUROSCI.1037-21.2021. Epub 2021 Dec 14.
9
Functional consequences of chemically-induced β-arrestin binding to chemokine receptors CXCR4 and CCR5 in the absence of ligand stimulation.在没有配体刺激的情况下,化学诱导的β-arrestin 与趋化因子受体 CXCR4 和 CCR5 结合的功能后果。
Cell Signal. 2017 Oct;38:201-211. doi: 10.1016/j.cellsig.2017.07.010. Epub 2017 Jul 18.
10
Impaired recruitment of Grk6 and beta-Arrestin 2 causes delayed internalization and desensitization of a WHIM syndrome-associated CXCR4 mutant receptor.Grk6 和β-arrestin 2 募集受损导致 WHIM 综合征相关 CXCR4 突变受体内化和脱敏延迟。
PLoS One. 2009 Dec 1;4(12):e8102. doi: 10.1371/journal.pone.0008102.

本文引用的文献

1
The Rac-GEF Tiam1 controls integrin-dependent neutrophil responses.Rac-GEF Tiam1 控制整合素依赖的中性粒细胞反应。
Front Immunol. 2023 Nov 21;14:1223653. doi: 10.3389/fimmu.2023.1223653. eCollection 2023.
2
The GPCR adaptor protein Norbin regulates S1PR1 trafficking and the morphology, cell cycle and survival of PC12 cells.G 蛋白偶联受体衔接蛋白 Norbin 调节 S1PR1 转运以及 PC12 细胞的形态、细胞周期和存活。
Sci Rep. 2023 Oct 25;13(1):18237. doi: 10.1038/s41598-023-45148-6.
3
Functions and mechanisms of the GPCR adaptor protein Norbin.
Norbin 作为 G 蛋白偶联受体衔接蛋白的功能和机制。
Biochem Soc Trans. 2023 Aug 31;51(4):1545-1558. doi: 10.1042/BST20221349.
4
Profiling of basal and ligand-dependent GPCR activities by means of a polyvalent cell-based high-throughput platform.基于多价细胞的高通量平台对基础和配体依赖性 G 蛋白偶联受体活性进行分析。
Nat Commun. 2023 Jul 5;14(1):3684. doi: 10.1038/s41467-023-39132-x.
5
Dock2 generates characteristic spatiotemporal patterns of Rac activity to regulate neutrophil polarisation, migration and phagocytosis.Dock2 产生特征性的 Rac 活性时空模式,以调节中性粒细胞的极化、迁移和吞噬作用。
Front Immunol. 2023 Jun 13;14:1180886. doi: 10.3389/fimmu.2023.1180886. eCollection 2023.
6
A bead-based GPCR phosphorylation immunoassay for high-throughput ligand profiling and GRK inhibitor screening.一种基于珠粒的 G 蛋白偶联受体磷酸化免疫检测法,用于高通量配体分析和 G 蛋白偶联受体激酶抑制剂筛选。
Commun Biol. 2022 Nov 9;5(1):1206. doi: 10.1038/s42003-022-04135-9.
7
Age-related decline in the resistance of mice to bacterial infection and in LPS/TLR4 pathway-dependent neutrophil responses.年龄相关的小鼠对细菌感染的抵抗力下降和 LPS/TLR4 通路依赖性中性粒细胞反应。
Front Immunol. 2022 Aug 24;13:888415. doi: 10.3389/fimmu.2022.888415. eCollection 2022.
8
Regulation of Metabotropic Glutamate Receptor Internalization and Synaptic AMPA Receptor Endocytosis by the Postsynaptic Protein Norbin.通过突触后蛋白 Norbin 调节代谢型谷氨酸受体内化和突触 AMPA 受体胞吞作用。
J Neurosci. 2022 Feb 2;42(5):731-748. doi: 10.1523/JNEUROSCI.1037-21.2021. Epub 2021 Dec 14.
9
The GPCR adaptor protein norbin suppresses the neutrophil-mediated immunity of mice to pneumococcal infection.G 蛋白偶联受体衔接蛋白 norbin 抑制小鼠中性粒细胞介导的肺炎球菌感染免疫。
Blood Adv. 2021 Aug 24;5(16):3076-3091. doi: 10.1182/bloodadvances.2020002782.
10
Impaired respiratory burst contributes to infections in PKCδ-deficient patients.PKCδ 缺陷患者易发生感染,其原因与呼吸爆发受损有关。
J Exp Med. 2021 Sep 6;218(9). doi: 10.1084/jem.20210501. Epub 2021 Jul 15.