Suppr超能文献

钠-质子交换体sNHE和NHE1控制小鼠精子中的质膜超极化。

The sodium-proton exchangers sNHE and NHE1 control plasma membrane hyperpolarization in mouse sperm.

作者信息

Novero Analia G, Torres Rodríguez Paulina, De la Vega Beltrán José L, Schiavi-Ehrenhaus Liza J, Luque Guillermina M, Carruba Micaela, Stival Cintia, Gentile Iñaki, Ritagliati Carla, Santi Celia M, Nishigaki Takuya, Krapf Diego, Buffone Mariano G, Darszon Alberto, Treviño Claudia L, Krapf Dario

机构信息

Instituto de Biología Molecular y Celular de Rosario, CONICET-UNR, and Laboratorio de Medicina Reproductiva, Facultad de Ciencias Bioquímicas y Farmacéuticas, UNR, Rosario, Argentina.

Instituto de Biotecnología, UNAM, Cuernavaca, México.

出版信息

J Biol Chem. 2024 Dec;300(12):107932. doi: 10.1016/j.jbc.2024.107932. Epub 2024 Oct 28.

Abstract

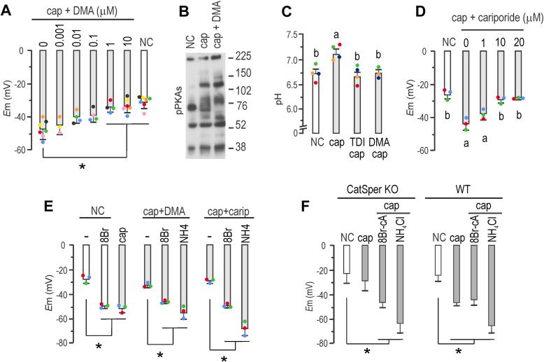
Sperm capacitation is a complex process that takes place in the female reproductive tract and empowers mammalian sperm with the competence to fertilize an egg. It consists of an intricate cascade of events that can be mimicked in vitro through incubation in a medium containing essential components, such as bicarbonate, albumin, Ca, and energy substrates, among others. Genetic and pharmacological studies have underscored the unique significance of the K channel SLO3 in membrane potential hyperpolarization, as evidenced by the infertility of mice lacking its expression. Notably, two key molecular events, sperm hyperpolarization and intracellular alkalinization, are central to the capacitation process. SLO3 is activated by alkalinization. However, the molecular mechanisms responsible for intracellular alkalization and activation of SLO3 are not completely understood. In this study, we examined the impact of Na/H exchangers (NHEs) on mouse sperm membrane hyperpolarization during capacitation. Pharmacological inhibition of the NHE1 blocked membrane hyperpolarization. A similar effect was observed in sperm deficient of the Ca channel CatSper because of NHE1 not being activated by Ca. In addition, the sperm-specific NHE (sNHE) KO did not show membrane hyperpolarization upon capacitation or induction with cAMP analogs. Our results show that sNHE is dually modulated by cAMP and membrane hyperpolarization probably through its cyclic nucleotide-binding domain and the voltage-sensor motif, respectively. Together, sNHE and NHE1 provide the alkalinization need for SLO3 activation during capacitation.

摘要

精子获能是一个在雌性生殖道中发生的复杂过程,它使哺乳动物的精子具备使卵子受精的能力。它由一系列错综复杂的事件组成,这些事件可以通过在含有碳酸氢盐、白蛋白、钙和能量底物等必需成分的培养基中孵育在体外模拟。遗传和药理学研究强调了钾通道SLO3在膜电位超极化中的独特重要性,缺乏其表达的小鼠不育就证明了这一点。值得注意的是,精子超极化和细胞内碱化这两个关键分子事件是获能过程的核心。SLO3被碱化激活。然而,负责细胞内碱化和SLO3激活的分子机制尚未完全了解。在本研究中,我们研究了钠/氢交换体(NHEs)对获能过程中小鼠精子膜超极化的影响。对NHE1的药理学抑制阻断了膜超极化。在因NHE1未被钙激活而缺乏钙通道CatSper的精子中也观察到了类似的效果。此外,精子特异性NHE(sNHE)基因敲除小鼠在获能或用cAMP类似物诱导时未表现出膜超极化。我们的结果表明,sNHE可能分别通过其环核苷酸结合结构域和电压传感器基序受到cAMP和膜超极化的双重调节。总之,sNHE和NHE1为获能过程中SLO3激活提供了碱化所需条件。

https://cdn.ncbi.nlm.nih.gov/pmc/blobs/333b/11629550/37d31d99c063/gr1.jpg

文献检索

告别复杂PubMed语法,用中文像聊天一样搜索,搜遍4000万医学文献。AI智能推荐,让科研检索更轻松。

立即免费搜索

文件翻译

保留排版,准确专业,支持PDF/Word/PPT等文件格式,支持 12+语言互译。

免费翻译文档

深度研究

AI帮你快速写综述,25分钟生成高质量综述,智能提取关键信息,辅助科研写作。

立即免费体验