• 文献检索
  • 文档翻译
  • 深度研究
  • 学术资讯
  • Suppr Zotero 插件Zotero 插件
  • 邀请有礼
  • 套餐&价格
  • 历史记录
应用&插件
Suppr Zotero 插件Zotero 插件浏览器插件Mac 客户端Windows 客户端微信小程序
定价
高级版会员购买积分包购买API积分包
服务
文献检索文档翻译深度研究API 文档MCP 服务
关于我们
关于 Suppr公司介绍联系我们用户协议隐私条款
关注我们

Suppr 超能文献

核心技术专利:CN118964589B侵权必究
粤ICP备2023148730 号-1Suppr @ 2026

文献检索

告别复杂PubMed语法,用中文像聊天一样搜索,搜遍4000万医学文献。AI智能推荐,让科研检索更轻松。

立即免费搜索

文件翻译

保留排版,准确专业,支持PDF/Word/PPT等文件格式,支持 12+语言互译。

免费翻译文档

深度研究

AI帮你快速写综述,25分钟生成高质量综述,智能提取关键信息,辅助科研写作。

立即免费体验

左归丸通过调节 CD51 阳性骨髓间充质干细胞来调节巨噬细胞极化并促进成骨分化。

Zuogui Wan modulates macrophage polarization and promotes osteogenic differentiation through regulation of CD51-positive bone marrow mesenchymal stem cells.

机构信息

Basic Medicine School, Chengdu University of Traditional Chinese Medicine, Chengdu, People's Republic of China.

School of Clinical Medicine, Chengdu University of Traditional Chinese Medicine, Chengdu, People's Republic of China.

出版信息

Sci Rep. 2024 Oct 30;14(1):26130. doi: 10.1038/s41598-024-77590-5.

DOI:10.1038/s41598-024-77590-5
PMID:39478130
原文链接:https://pmc.ncbi.nlm.nih.gov/articles/PMC11525575/
Abstract

Background Zuogui Wan (ZGW) is a traditional herbal formula used to treat chronic kidney and bone diseases. Previous research has shown that ZGW slows down the aging process of bone marrow mesenchymal stem cells (BMSCs) and improves bone metabolism. However, its role in treating postmenopausal osteoporosis (PMOP) has not yet been fully investigated. Therefore, we investigated the therapeutic effects of ZGW and its potential mechanisms in an ovariectomy (OVX)-induced osteoporosis rat model. Results We observed significant improvements in bone loss and the osteoporotic phenotype in OVX rats treated with ZGW. These findings were confirmed with micro-computed tomography (micro-CT) and histomorphological analysis. We also discovered that ZGW reversed the macrophage imbalance, which in turn inhibited osteoclast differentiation and bone resorption. Furthermore, RNA-Seq results revealed the active expression of CD51 in BMSCs before and after ZGW therapy, which is associated with macrophage polarization and osteoblastic differentiation. The results also showed that ZGW decreased CD51 + BMSCs levels, which is closely related to the inhibition of osteoblast differentiation and promotion of osteoclast resorption. Conclusions Our study demonstrated that ZGW may improve postmenopausal osteoporosis by restoring macrophage polarization and down-regulating CD51 + BMSCs. In addition, ZGW promoted osteoblast formation and inhibited osteoclast resorption.

摘要

背景

左归丸(ZGW)是一种用于治疗慢性肾脏和骨骼疾病的传统草药配方。先前的研究表明,ZGW 可减缓骨髓间充质干细胞(BMSCs)的衰老过程并改善骨代谢。然而,其在治疗绝经后骨质疏松症(PMOP)方面的作用尚未得到充分研究。因此,我们在去卵巢(OVX)诱导的骨质疏松症大鼠模型中研究了 ZGW 的治疗效果及其潜在机制。

结果

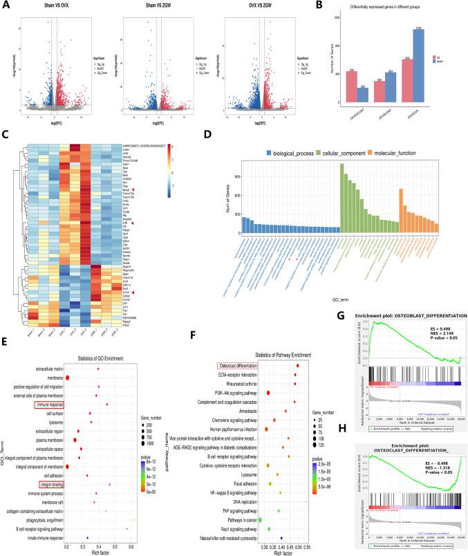
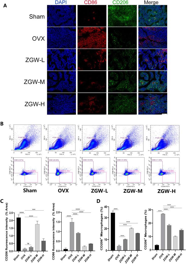
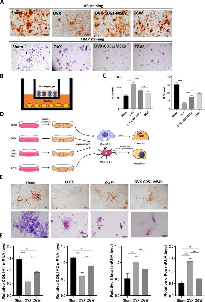
我们观察到 ZGW 治疗可显著改善 OVX 大鼠的骨质流失和骨质疏松表型。这些发现得到了 micro-CT 和组织形态学分析的证实。我们还发现 ZGW 逆转了巨噬细胞失衡,从而抑制了破骨细胞分化和骨吸收。此外,RNA-Seq 结果显示,ZGW 治疗前后 BMSCs 中 CD51 的活性表达增加,与巨噬细胞极化和成骨细胞分化有关。结果还表明,ZGW 降低了 CD51+BMSCs 的水平,这与抑制成骨细胞分化和促进破骨细胞吸收密切相关。

结论

我们的研究表明,ZGW 可能通过恢复巨噬细胞极化和下调 CD51+BMSCs 来改善绝经后骨质疏松症。此外,ZGW 促进成骨细胞形成并抑制破骨细胞吸收。

https://cdn.ncbi.nlm.nih.gov/pmc/blobs/6d13/11525575/928ebbde18ad/41598_2024_77590_Fig8_HTML.jpg
https://cdn.ncbi.nlm.nih.gov/pmc/blobs/6d13/11525575/931727a4892c/41598_2024_77590_Fig1_HTML.jpg
https://cdn.ncbi.nlm.nih.gov/pmc/blobs/6d13/11525575/ed0c5def5a90/41598_2024_77590_Fig2_HTML.jpg
https://cdn.ncbi.nlm.nih.gov/pmc/blobs/6d13/11525575/df929c98ec43/41598_2024_77590_Fig3_HTML.jpg
https://cdn.ncbi.nlm.nih.gov/pmc/blobs/6d13/11525575/1bfd5dbac9c0/41598_2024_77590_Fig4_HTML.jpg
https://cdn.ncbi.nlm.nih.gov/pmc/blobs/6d13/11525575/2926c8981a51/41598_2024_77590_Fig5_HTML.jpg
https://cdn.ncbi.nlm.nih.gov/pmc/blobs/6d13/11525575/e99e5ea54fbf/41598_2024_77590_Fig6_HTML.jpg
https://cdn.ncbi.nlm.nih.gov/pmc/blobs/6d13/11525575/22a934afadef/41598_2024_77590_Fig7_HTML.jpg
https://cdn.ncbi.nlm.nih.gov/pmc/blobs/6d13/11525575/928ebbde18ad/41598_2024_77590_Fig8_HTML.jpg
https://cdn.ncbi.nlm.nih.gov/pmc/blobs/6d13/11525575/931727a4892c/41598_2024_77590_Fig1_HTML.jpg
https://cdn.ncbi.nlm.nih.gov/pmc/blobs/6d13/11525575/ed0c5def5a90/41598_2024_77590_Fig2_HTML.jpg
https://cdn.ncbi.nlm.nih.gov/pmc/blobs/6d13/11525575/df929c98ec43/41598_2024_77590_Fig3_HTML.jpg
https://cdn.ncbi.nlm.nih.gov/pmc/blobs/6d13/11525575/1bfd5dbac9c0/41598_2024_77590_Fig4_HTML.jpg
https://cdn.ncbi.nlm.nih.gov/pmc/blobs/6d13/11525575/2926c8981a51/41598_2024_77590_Fig5_HTML.jpg
https://cdn.ncbi.nlm.nih.gov/pmc/blobs/6d13/11525575/e99e5ea54fbf/41598_2024_77590_Fig6_HTML.jpg
https://cdn.ncbi.nlm.nih.gov/pmc/blobs/6d13/11525575/22a934afadef/41598_2024_77590_Fig7_HTML.jpg
https://cdn.ncbi.nlm.nih.gov/pmc/blobs/6d13/11525575/928ebbde18ad/41598_2024_77590_Fig8_HTML.jpg

相似文献

1
Zuogui Wan modulates macrophage polarization and promotes osteogenic differentiation through regulation of CD51-positive bone marrow mesenchymal stem cells.左归丸通过调节 CD51 阳性骨髓间充质干细胞来调节巨噬细胞极化并促进成骨分化。
Sci Rep. 2024 Oct 30;14(1):26130. doi: 10.1038/s41598-024-77590-5.
2
Exploring the multicomponent synergy mechanism of Zuogui Wan on postmenopausal osteoporosis by a systems pharmacology strategy.运用系统药理学策略探究左归丸治疗绝经后骨质疏松症的多成分协同作用机制。
J Tradit Chin Med. 2024 Jun;44(3):489-495. doi: 10.19852/j.cnki.jtcm.20231204.005.
3
Zuogui Wan improves trabecular bone microarchitecture in ovariectomy-induced osteoporosis rats by regulating orexin-A and orexin receptor.左归丸通过调节食欲素-A 和食欲素受体改善去卵巢诱导骨质疏松症大鼠的小梁骨微结构。
J Tradit Chin Med. 2021 Dec;41(6):927-934. doi: 10.19852/j.cnki.jtcm.20210903.001.
4
Zuogui Wan slowed senescence of bone marrow mesenchymal stem cells by suppressing Wnt/β-catenin signaling.左归丸通过抑制 Wnt/β-catenin 信号通路延缓骨髓间充质干细胞衰老。
J Ethnopharmacol. 2022 Aug 10;294:115323. doi: 10.1016/j.jep.2022.115323. Epub 2022 Apr 26.
5
Foxf1 knockdown promotes BMSC osteogenesis in part by activating the Wnt/β-catenin signalling pathway and prevents ovariectomy-induced bone loss.Foxf1 敲低通过激活 Wnt/β-连环蛋白信号通路部分促进 BMSC 成骨,并预防去卵巢导致的骨丢失。
EBioMedicine. 2020 Feb;52:102626. doi: 10.1016/j.ebiom.2020.102626. Epub 2020 Jan 22.
6
Effect of Zuoguiwan on osteoporosis in ovariectomized rats through RANKL/OPG pathway mediated by β2AR.左归丸通过β2AR 介导的 RANKL/OPG 通路对去卵巢大鼠骨质疏松症的影响。
Biomed Pharmacother. 2018 Jul;103:1052-1060. doi: 10.1016/j.biopha.2018.04.102. Epub 2018 Apr 25.
7
Bu-Sui-Dan Enhances Osteoblast Differentiation by Upregulating VGLL4 to Counteract TEAD4-Mediated RUNX2 Transcription Suppression in Ovariectomized Rats.补髓丹通过上调 VGLL4 增强成骨细胞分化,以拮抗 TEAD4 介导的去卵巢大鼠 RUNX2 转录抑制。
J Ethnopharmacol. 2024 Dec 5;335:118690. doi: 10.1016/j.jep.2024.118690. Epub 2024 Aug 13.
8
Anti-perimenopausal osteoporosis effects of Erzhi formula via regulation of bone resorption through osteoclast differentiation: A network pharmacology-integrated experimental study.二至方通过调控破骨细胞分化抑制骨吸收防治绝经后骨质疏松症的作用:网络药理学整合实验研究。
J Ethnopharmacol. 2021 Apr 24;270:113815. doi: 10.1016/j.jep.2021.113815. Epub 2021 Jan 12.
9
Neferine alleviates ovariectomy-induced osteoporosis by enhancing osteogenic differentiation of bone marrow mesenchymal stem cells via regulation of the p38MAPK pathway.莲心碱通过调节p38丝裂原活化蛋白激酶(p38MAPK)信号通路增强骨髓间充质干细胞的成骨分化,从而减轻去卵巢诱导的骨质疏松症。
Connect Tissue Res. 2024 May;65(3):253-264. doi: 10.1080/03008207.2024.2351097. Epub 2024 May 16.
10
The beneficial effect of icaritin on osteoporotic bone is dependent on the treatment initiation timing in adult ovariectomized rats.朝藿定 C 对去卵巢大鼠骨质疏松性骨的有益作用取决于成年大鼠去卵巢时的治疗起始时间。
Bone. 2013 Jul;55(1):230-40. doi: 10.1016/j.bone.2013.02.012. Epub 2013 Feb 26.

本文引用的文献

1
Effect of hyperoside on osteoporosis in ovariectomized mice through estrogen receptor α/ITGβ3 signaling pathway.金丝桃苷通过雌激素受体 α/ITGβ3 信号通路对去卵巢小鼠骨质疏松的影响。
Eur J Pharmacol. 2024 Aug 15;977:176666. doi: 10.1016/j.ejphar.2024.176666. Epub 2024 May 24.
2
Morroniside Inhibits Inflammatory Bone Loss through the TRAF6-Mediated NF-κB/MAPK Signalling Pathway.莫诺苷通过TRAF6介导的NF-κB/MAPK信号通路抑制炎性骨丢失。
Pharmaceuticals (Basel). 2023 Oct 10;16(10):1438. doi: 10.3390/ph16101438.
3
The Synergistic Effect of Zuogui Pill and Eldecalcitol on Improving Bone Mass and Osteogenesis in Type 2 Diabetic Osteoporosis.
左归丸与骨化三醇联用对改善 2 型糖尿病骨质疏松症患者骨量和骨生成的协同作用。
Medicina (Kaunas). 2023 Aug 3;59(8):1414. doi: 10.3390/medicina59081414.
4
Toxicological safety evaluation of zengye granule through acute and 30-day toxicity studies in rats.增液颗粒的急性毒性和 30 天毒性研究的毒理学安全性评价。
J Ethnopharmacol. 2024 Jan 10;318(Pt A):116884. doi: 10.1016/j.jep.2023.116884. Epub 2023 Jul 13.
5
Zuogui and Yougui pills improve perimenopausal syndrome regulation of apoptosis in mice.左归丸和右归丸改善围绝经期综合征小鼠的细胞凋亡调节。
J Tradit Chin Med. 2023 Jun;43(3):474-483. doi: 10.19852/j.cnki.jtcm.20220507.001.
6
Comparative Pharmacokinetic Study of 5 Active Ingredients after Oral Administration of Zuogui Pill in Osteoporotic Rats with Different Syndrome Types.左归丸对不同证型骨质疏松大鼠灌胃给药后5种有效成分的比较药代动力学研究
Int J Anal Chem. 2023 Feb 25;2023:1473878. doi: 10.1155/2023/1473878. eCollection 2023.
7
Risk factors of primary and recurrent fractures in postmenopausal osteoporotic Chinese patients: A retrospective analysis study.绝经后骨质疏松症中国患者初次和再次骨折的风险因素:一项回顾性分析研究。
BMC Womens Health. 2022 Nov 21;22(1):465. doi: 10.1186/s12905-022-02034-z.
8
Zuogui Wan ameliorates high glucose-induced podocyte apoptosis and improves diabetic nephropathy in db/db mice.左归丸改善高糖诱导的足细胞凋亡并改善db/db小鼠的糖尿病肾病。
Front Pharmacol. 2022 Nov 1;13:991976. doi: 10.3389/fphar.2022.991976. eCollection 2022.
9
β-Ecdysterone Enhanced Bone Regeneration Through the BMP-2/SMAD/RUNX2/Osterix Signaling Pathway.β-蜕皮甾酮通过BMP-2/SMAD/RUNX2/osterix信号通路增强骨再生。
Front Cell Dev Biol. 2022 May 20;10:883228. doi: 10.3389/fcell.2022.883228. eCollection 2022.
10
Single-cell RNA sequencing analysis of human bone-marrow-derived mesenchymal stem cells and functional subpopulation identification.单细胞 RNA 测序分析人类骨髓间充质干细胞及其功能亚群的鉴定。
Exp Mol Med. 2022 Apr;54(4):483-492. doi: 10.1038/s12276-022-00749-5. Epub 2022 Apr 1.