• 文献检索
  • 文档翻译
  • 深度研究
  • 学术资讯
  • Suppr Zotero 插件Zotero 插件
  • 邀请有礼
  • 套餐&价格
  • 历史记录
应用&插件
Suppr Zotero 插件Zotero 插件浏览器插件Mac 客户端Windows 客户端微信小程序
定价
高级版会员购买积分包购买API积分包
服务
文献检索文档翻译深度研究API 文档MCP 服务
关于我们
关于 Suppr公司介绍联系我们用户协议隐私条款
关注我们

Suppr 超能文献

核心技术专利:CN118964589B侵权必究
粤ICP备2023148730 号-1Suppr @ 2026

文献检索

告别复杂PubMed语法,用中文像聊天一样搜索,搜遍4000万医学文献。AI智能推荐,让科研检索更轻松。

立即免费搜索

文件翻译

保留排版,准确专业,支持PDF/Word/PPT等文件格式,支持 12+语言互译。

免费翻译文档

深度研究

AI帮你快速写综述,25分钟生成高质量综述,智能提取关键信息,辅助科研写作。

立即免费体验

局部注射富含脂肪间充质干细胞的透明质酸凝胶通过旁分泌激活过氧化物酶体增殖物激活受体β/δ通路促进压迫性溃疡的皮肤再生和血管生成。

Topical hADSCs-HA Gel Promotes Skin Regeneration and Angiogenesis in Pressure Ulcers by Paracrine Activating PPARβ/δ Pathway.

机构信息

Department of Plastic and Aesthetic Center, The First Affiliated Hospital, School of Medicine, Zhejiang University, Hangzhou, Zhejiang, 310003, People's Republic of China.

School of Medicine, Zhejiang University, Hangzhou, Zhejiang, 310020, People's Republic of China.

出版信息

Drug Des Devel Ther. 2024 Oct 26;18:4799-4824. doi: 10.2147/DDDT.S474628. eCollection 2024.

DOI:10.2147/DDDT.S474628
PMID:39478872
原文链接:https://pmc.ncbi.nlm.nih.gov/articles/PMC11523932/
Abstract

BACKGROUND

Pressure ulcer is common in the bedridden elderly with high mortality and lack of effective treatment. In this study, human-adipose-derived-stem-cells-hyaluronic acid gel (hADSCs-HA gel) was developed and applied topically to treat pressure ulcers, of which efficacy and paracrine mechanisms were investigated through in vivo and in vitro experiments.

METHODS

Pressure ulcers were established on the backs of C57BL/6 mice and treated topically with hADSCs-HA gel, hADSCs, hyaluronic acid, and normal saline respectively. The rate of wound closure was observed continuously during the following 14 days and the wound samples were obtained for Western blot, histopathology, immunohistochemistry, and proteomic analysis. Human dermal fibroblasts (HDFs) and human venous endothelial cells (HUVECs) under normal or hypoxic conditions were treated with conditioned medium of human ADSCs (ADSC-CM), then CCK-8, scratch test, tube formation, and Western blot were conducted to evaluate the paracrine effects of hADSCs and to explore the underlying mechanism.

RESULTS

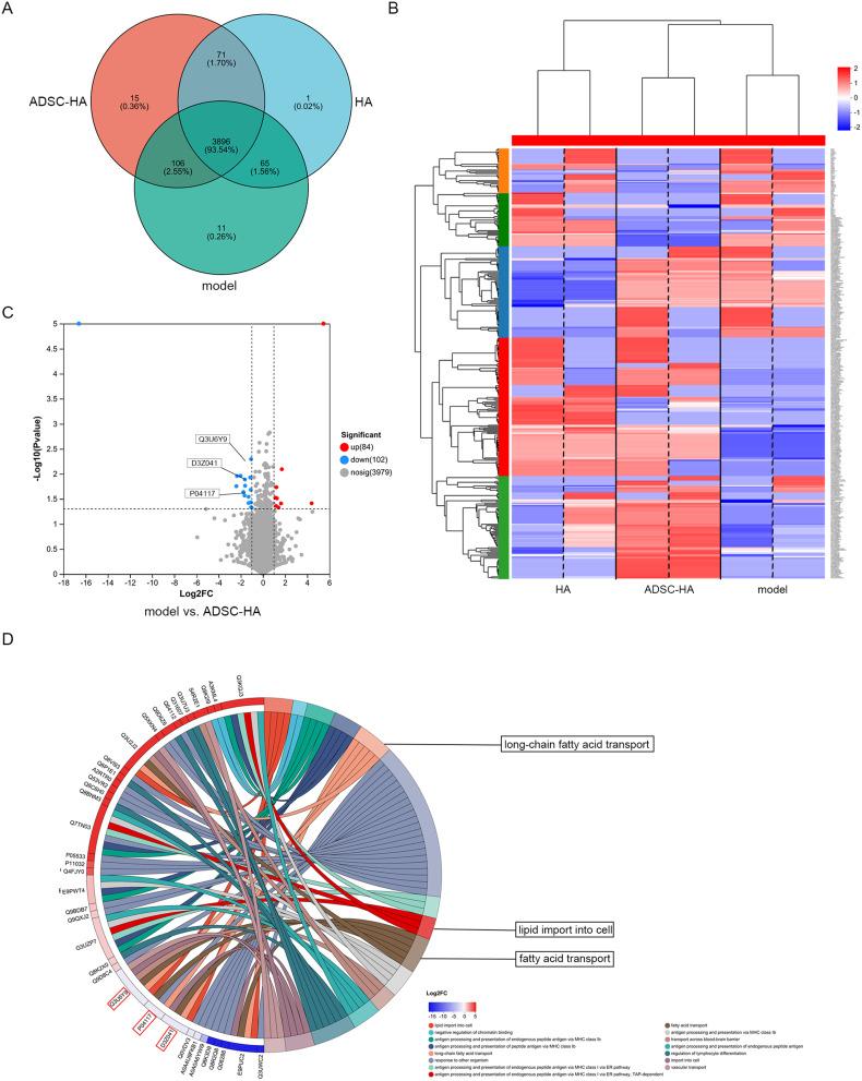
The in vivo data demonstrated that hADSCs-HA gel significantly accelerated the healing of pressure ulcers by enhancing collagen expression, angiogenesis, and skin proliferation. The in vitro data revealed that hADSCs strengthened the proliferation and wound healing capabilities of HDFs and HUVECs, meanwhile promoted collagen secretion and tube formation through paracrine mode. ADSC-CM was also proved to exert protective effects on hypoxic HDFs and HUVECs. Besides, the results of proteomic analysis and Western blot elucidated that lipid metabolism and PPARβ/δ pathway mediated the healing effect of hADSCs-HA gel on pressure ulcers.

CONCLUSION

Our research showed that topical application of hADSCs-HA gel played an important role in dermal regeneration and angiogenesis. Therefore, hADSCs-HA gel exhibited the potential as a novel stem-cell-based therapeutic strategy of treating pressure ulcers in clinical practices.

摘要

背景

压疮是卧床不起的老年患者中常见的问题,具有高死亡率且缺乏有效治疗手段。在本研究中,我们开发了人脂肪干细胞-透明质酸凝胶(hADSCs-HA 凝胶)并将其用于治疗压疮,通过体内和体外实验研究了其疗效和旁分泌机制。

方法

在 C57BL/6 小鼠背部建立压疮模型,分别用 hADSCs-HA 凝胶、hADSCs、透明质酸和生理盐水进行局部治疗。在接下来的 14 天内连续观察伤口愈合率,并获取伤口样本进行 Western blot、组织病理学、免疫组织化学和蛋白质组学分析。在正常或缺氧条件下,用人真皮成纤维细胞(HDFs)和人静脉内皮细胞(HUVECs)处理人脂肪干细胞条件培养基(ADSC-CM),然后进行 CCK-8、划痕试验、管形成和 Western blot 实验,以评估 hADSCs 的旁分泌作用,并探讨其潜在机制。

结果

体内数据表明,hADSCs-HA 凝胶通过增强胶原表达、血管生成和皮肤增殖,显著加速压疮的愈合。体外数据显示,hADSCs 增强了 HDFs 和 HUVECs 的增殖和伤口愈合能力,同时通过旁分泌方式促进胶原分泌和管形成。ADSC-CM 也被证明对缺氧 HDFs 和 HUVECs 具有保护作用。此外,蛋白质组学分析和 Western blot 的结果表明,脂质代谢和过氧化物酶体增殖物激活受体β/δ(PPARβ/δ)通路介导了 hADSCs-HA 凝胶对压疮的愈合作用。

结论

我们的研究表明,hADSCs-HA 凝胶局部应用在皮肤再生和血管生成中起着重要作用。因此,hADSCs-HA 凝胶作为一种新型的基于干细胞的治疗压疮的策略具有潜在的临床应用价值。

https://cdn.ncbi.nlm.nih.gov/pmc/blobs/44a2/11523932/f01f01824f61/DDDT-18-4799-g0012.jpg
https://cdn.ncbi.nlm.nih.gov/pmc/blobs/44a2/11523932/10b963489d92/DDDT-18-4799-g0001.jpg
https://cdn.ncbi.nlm.nih.gov/pmc/blobs/44a2/11523932/ab051a66a790/DDDT-18-4799-g0002.jpg
https://cdn.ncbi.nlm.nih.gov/pmc/blobs/44a2/11523932/d2c80a4081d1/DDDT-18-4799-g0003.jpg
https://cdn.ncbi.nlm.nih.gov/pmc/blobs/44a2/11523932/32ce0e0e8fbe/DDDT-18-4799-g0004.jpg
https://cdn.ncbi.nlm.nih.gov/pmc/blobs/44a2/11523932/5336999a97fc/DDDT-18-4799-g0005.jpg
https://cdn.ncbi.nlm.nih.gov/pmc/blobs/44a2/11523932/4357dfd268dd/DDDT-18-4799-g0006.jpg
https://cdn.ncbi.nlm.nih.gov/pmc/blobs/44a2/11523932/b866b065eb6e/DDDT-18-4799-g0007.jpg
https://cdn.ncbi.nlm.nih.gov/pmc/blobs/44a2/11523932/a29f1a682371/DDDT-18-4799-g0008.jpg
https://cdn.ncbi.nlm.nih.gov/pmc/blobs/44a2/11523932/1d177f603151/DDDT-18-4799-g0009.jpg
https://cdn.ncbi.nlm.nih.gov/pmc/blobs/44a2/11523932/754852a87eac/DDDT-18-4799-g0010.jpg
https://cdn.ncbi.nlm.nih.gov/pmc/blobs/44a2/11523932/251047d33010/DDDT-18-4799-g0011.jpg
https://cdn.ncbi.nlm.nih.gov/pmc/blobs/44a2/11523932/f01f01824f61/DDDT-18-4799-g0012.jpg
https://cdn.ncbi.nlm.nih.gov/pmc/blobs/44a2/11523932/10b963489d92/DDDT-18-4799-g0001.jpg
https://cdn.ncbi.nlm.nih.gov/pmc/blobs/44a2/11523932/ab051a66a790/DDDT-18-4799-g0002.jpg
https://cdn.ncbi.nlm.nih.gov/pmc/blobs/44a2/11523932/d2c80a4081d1/DDDT-18-4799-g0003.jpg
https://cdn.ncbi.nlm.nih.gov/pmc/blobs/44a2/11523932/32ce0e0e8fbe/DDDT-18-4799-g0004.jpg
https://cdn.ncbi.nlm.nih.gov/pmc/blobs/44a2/11523932/5336999a97fc/DDDT-18-4799-g0005.jpg
https://cdn.ncbi.nlm.nih.gov/pmc/blobs/44a2/11523932/4357dfd268dd/DDDT-18-4799-g0006.jpg
https://cdn.ncbi.nlm.nih.gov/pmc/blobs/44a2/11523932/b866b065eb6e/DDDT-18-4799-g0007.jpg
https://cdn.ncbi.nlm.nih.gov/pmc/blobs/44a2/11523932/a29f1a682371/DDDT-18-4799-g0008.jpg
https://cdn.ncbi.nlm.nih.gov/pmc/blobs/44a2/11523932/1d177f603151/DDDT-18-4799-g0009.jpg
https://cdn.ncbi.nlm.nih.gov/pmc/blobs/44a2/11523932/754852a87eac/DDDT-18-4799-g0010.jpg
https://cdn.ncbi.nlm.nih.gov/pmc/blobs/44a2/11523932/251047d33010/DDDT-18-4799-g0011.jpg
https://cdn.ncbi.nlm.nih.gov/pmc/blobs/44a2/11523932/f01f01824f61/DDDT-18-4799-g0012.jpg

相似文献

1
Topical hADSCs-HA Gel Promotes Skin Regeneration and Angiogenesis in Pressure Ulcers by Paracrine Activating PPARβ/δ Pathway.局部注射富含脂肪间充质干细胞的透明质酸凝胶通过旁分泌激活过氧化物酶体增殖物激活受体β/δ通路促进压迫性溃疡的皮肤再生和血管生成。
Drug Des Devel Ther. 2024 Oct 26;18:4799-4824. doi: 10.2147/DDDT.S474628. eCollection 2024.
2
Human foreskin-derived dermal stem/progenitor cell-conditioned medium combined with hyaluronic acid promotes extracellular matrix regeneration in diabetic wounds.人包皮源皮肤干细胞/祖细胞条件培养基联合透明质酸促进糖尿病创面细胞外基质再生。
Stem Cell Res Ther. 2021 Jan 9;12(1):49. doi: 10.1186/s13287-020-02116-5.
3
GelMA loaded with platelet lysate promotes skin regeneration and angiogenesis in pressure ulcers by activating STAT3.载血小板裂解物的 GelMA 通过激活 STAT3 促进压疮皮肤再生和血管生成。
Sci Rep. 2024 Aug 7;14(1):18345. doi: 10.1038/s41598-024-67304-2.
4
Exendin-4 in combination with adipose-derived stem cells promotes angiogenesis and improves diabetic wound healing.艾塞那肽-4与脂肪来源干细胞联合使用可促进血管生成并改善糖尿病伤口愈合。
J Transl Med. 2017 Feb 15;15(1):35. doi: 10.1186/s12967-017-1145-4.
5
Regeneration of full-thickness skin defects by differentiated adipose-derived stem cells into fibroblast-like cells by fibroblast-conditioned medium.通过成纤维细胞条件培养基将分化的脂肪来源干细胞诱导为成纤维细胞样细胞以实现全层皮肤缺损的再生
Stem Cell Res Ther. 2017 Apr 20;8(1):92. doi: 10.1186/s13287-017-0520-7.
6
Angiogenesis-promoting effect of LIPUS on hADSCs and HUVECs cultured on collagen/hyaluronan scaffolds.LIPUS 促进胶原/透明质酸支架培养的 hADSCs 和 HUVECs 的血管生成作用。
Mater Sci Eng C Mater Biol Appl. 2019 Sep;102:22-33. doi: 10.1016/j.msec.2019.04.045. Epub 2019 Apr 13.
7
Human adipose liquid extract induces angiogenesis and adipogenesis: a novel cell-free therapeutic agent.人脂肪液体提取物诱导血管生成和脂肪生成:一种新型的无细胞治疗剂。
Stem Cell Res Ther. 2019 Aug 14;10(1):252. doi: 10.1186/s13287-019-1356-0.
8
Exosomal microRNA-125a-3p from human adipose-derived mesenchymal stem cells promotes angiogenesis of wound healing through inhibiting PTEN.人脂肪间充质干细胞来源的外泌体 microRNA-125a-3p 通过抑制 PTEN 促进伤口愈合的血管生成。
Mol Cell Biochem. 2022 Jan;477(1):115-127. doi: 10.1007/s11010-021-04251-w. Epub 2021 Sep 28.
9
External Application of Human Umbilical Cord-Derived Mesenchymal Stem Cells in Hyaluronic Acid Gel Repairs Foot Wounds of Types I and II Diabetic Rats Through Paracrine Action Mode.人脐带间充质干细胞经外泌体在透明质酸凝胶中对 1 型和 2 型糖尿病大鼠足部伤口的修复作用:旁分泌作用模式。
Stem Cells Transl Med. 2023 Oct 5;12(10):689-706. doi: 10.1093/stcltm/szad050.
10
Stromal vascular fraction promotes migration of fibroblasts and angiogenesis through regulation of extracellular matrix in the skin wound healing process.基质血管成分通过调节皮肤伤口愈合过程中的细胞外基质促进成纤维细胞迁移和血管生成。
Stem Cell Res Ther. 2019 Oct 17;10(1):302. doi: 10.1186/s13287-019-1415-6.

引用本文的文献

1
The Effect of Adipose-Derived Stem Cell (ADSC)-Exos on the Healing of Autologous Skin Grafts in Miniature Pigs.脂肪来源干细胞外泌体对小型猪自体皮肤移植愈合的影响
Int J Mol Sci. 2025 Jan 8;26(2):479. doi: 10.3390/ijms26020479.

本文引用的文献

1
Adipose mesenchymal stem cell-derived exosomes promote skin wound healing in diabetic mice by regulating epidermal autophagy.脂肪间充质干细胞衍生的外泌体通过调节表皮自噬促进糖尿病小鼠皮肤伤口愈合。
Burns Trauma. 2024 Feb 29;12:tkae001. doi: 10.1093/burnst/tkae001. eCollection 2024.
2
Targeting Signalling Pathways in Chronic Wound Healing.靶向慢性伤口愈合中的信号通路。
Int J Mol Sci. 2023 Dec 19;25(1):50. doi: 10.3390/ijms25010050.
3
Mesenchymal Stem Cell-conditioned Medium Protecting Renal Tubular Epithelial Cells by Inhibiting Hypoxia-inducible Factor-1α and Nuclear Receptor Coactivator-1.
间充质干细胞条件培养基通过抑制低氧诱导因子-1α 和核受体共激活因子-1 来保护肾小管上皮细胞。
Curr Stem Cell Res Ther. 2024;19(10):1369-1381. doi: 10.2174/011574888X247652230928064627.
4
Lignin/Puerarin Nanoparticle-Incorporated Hydrogel Improves Angiogenesis through Puerarin-Induced Autophagy Activation.木质素/葛根素纳米粒子复合水凝胶通过葛根素诱导自噬激活促进血管生成。
Int J Nanomedicine. 2023 Sep 8;18:5095-5117. doi: 10.2147/IJN.S412835. eCollection 2023.
5
Hyaluronic Acid-Based Nanosystems for CD44 Mediated Anti-Inflammatory and Antinociceptive Activity.基于透明质酸的纳米系统用于 CD44 介导的抗炎和抗伤害感受活性。
Int J Mol Sci. 2023 Apr 14;24(8):7286. doi: 10.3390/ijms24087286.
6
Enriched adipose stem cell secretome as an effective therapeutic strategy for in vivo wound repair and angiogenesis.富集脂肪干细胞分泌组作为体内伤口修复和血管生成的有效治疗策略。
3 Biotech. 2023 Mar;13(3):83. doi: 10.1007/s13205-023-03496-0. Epub 2023 Feb 13.
7
Zwitterionic Polysaccharide-Based Hydrogel Dressing as a Stem Cell Carrier to Accelerate Burn Wound Healing.基于两性离子多糖的水凝胶敷料作为干细胞载体以加速烧伤创面愈合
Adv Healthc Mater. 2023 Mar;12(7):e2202309. doi: 10.1002/adhm.202202309. Epub 2022 Dec 9.
8
Therapeutic Potential of Adipose Stem Cell-Derived Conditioned Medium on Scar Contraction Model.脂肪干细胞条件培养基对瘢痕挛缩模型的治疗潜力
Biomedicines. 2022 Sep 24;10(10):2388. doi: 10.3390/biomedicines10102388.
9
Application of hyaluronic acid in tissue engineering, regenerative medicine, and nanomedicine: A review.透明质酸在组织工程、再生医学和纳米医学中的应用:综述
Int J Biol Macromol. 2022 Dec 1;222(Pt B):2744-2760. doi: 10.1016/j.ijbiomac.2022.10.055. Epub 2022 Oct 12.
10
Fat transplantation induces dermal adipose regeneration and reverses skin fibrosis through dedifferentiation and redifferentiation of adipocytes.脂肪移植通过脂肪细胞的去分化和再分化诱导真皮脂肪再生并逆转皮肤纤维化。
Stem Cell Res Ther. 2022 Oct 9;13(1):499. doi: 10.1186/s13287-022-03127-0.