• 文献检索
  • 文档翻译
  • 深度研究
  • 学术资讯
  • Suppr Zotero 插件Zotero 插件
  • 邀请有礼
  • 套餐&价格
  • 历史记录
应用&插件
Suppr Zotero 插件Zotero 插件浏览器插件Mac 客户端Windows 客户端微信小程序
定价
高级版会员购买积分包购买API积分包
服务
文献检索文档翻译深度研究API 文档MCP 服务
关于我们
关于 Suppr公司介绍联系我们用户协议隐私条款
关注我们

Suppr 超能文献

核心技术专利:CN118964589B侵权必究
粤ICP备2023148730 号-1Suppr @ 2026

文献检索

告别复杂PubMed语法,用中文像聊天一样搜索,搜遍4000万医学文献。AI智能推荐,让科研检索更轻松。

立即免费搜索

文件翻译

保留排版,准确专业,支持PDF/Word/PPT等文件格式,支持 12+语言互译。

免费翻译文档

深度研究

AI帮你快速写综述,25分钟生成高质量综述,智能提取关键信息,辅助科研写作。

立即免费体验

设计肽类疗法作为蛋白质-蛋白质相互作用抑制剂以治疗神经退行性疾病。

Design of peptide therapeutics as protein-protein interaction inhibitors to treat neurodegenerative diseases.

作者信息

Ariawan Daryl, Thananthirige Kanishka P M, El-Omar Ali, van der Hoven Julia, Genoud Sian, Stefen Holly, Fath Thomas, van Eersel Janet, Ittner Lars M, Tietz Ole

机构信息

Dementia Research Centre, Macquarie Medical School, Faculty of Medicine, Health and Human Sciences, Macquarie University North Ryde Sydney NSW 2109 Australia

出版信息

RSC Adv. 2024 Oct 30;14(47):34637-34642. doi: 10.1039/d4ra05040a. eCollection 2024 Oct 29.

DOI:10.1039/d4ra05040a
PMID:39479480
原文链接:https://pmc.ncbi.nlm.nih.gov/articles/PMC11523056/
Abstract

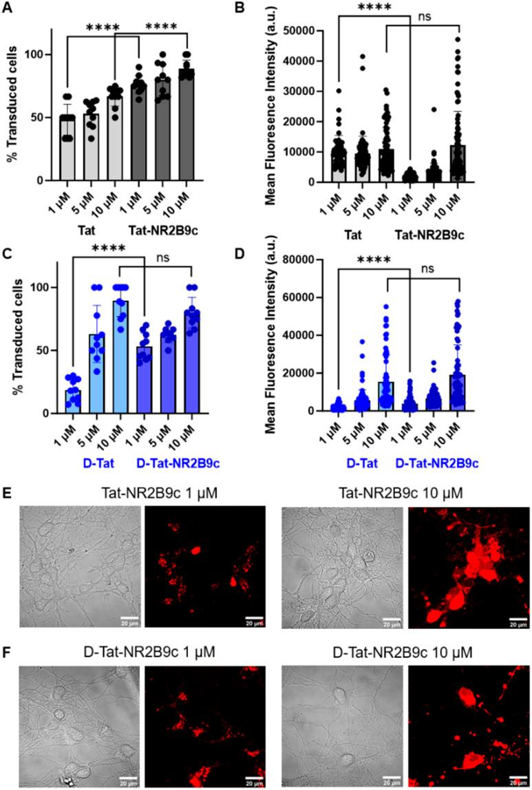
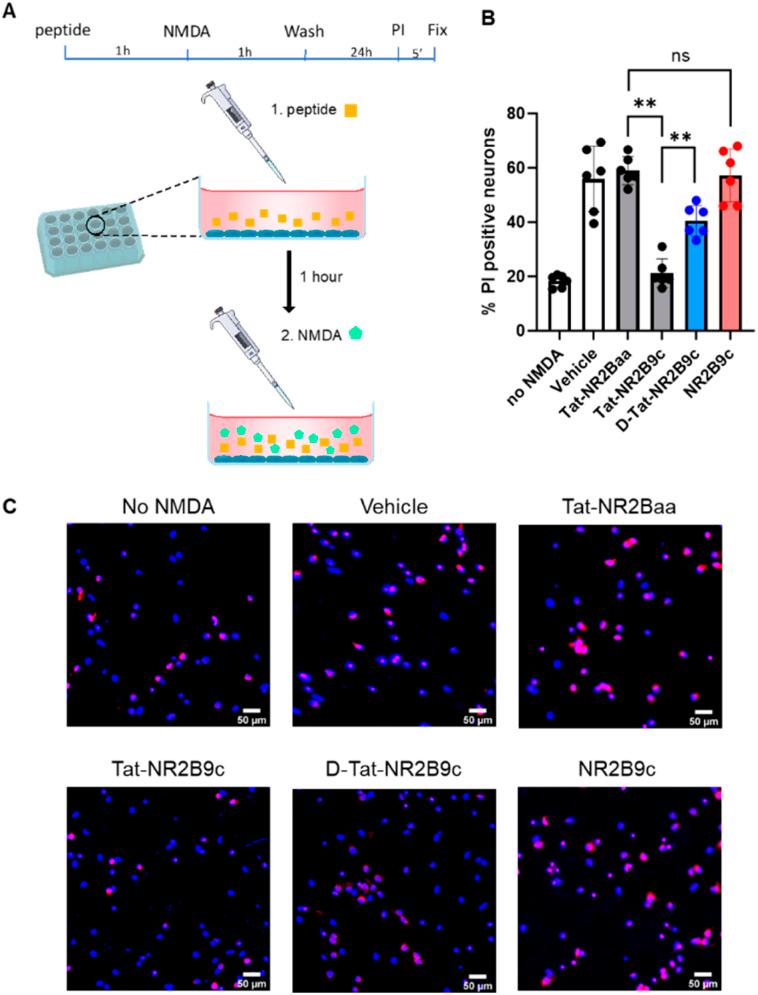
Peptide therapeutics are an emerging class of drugs to treat neurodegenerative diseases by inhibiting protein-protein interactions (PPIs). Nerinetide has recently emerged as a promising therapeutic for the treatment of ischemic stroke and Alzheimer's Disease (AD). The design of this potent neuroprotective agent includes a cell penetrating peptide sequence that achieves delivery into neurons and a protein-protein inhibitory sequence that achieves inhibition of protein complex formation through mimicry. In this study, we deconstruct the nerinetide sequence and study the relationship between plasma stability, intraneuronal delivery and drug efficacy to provide design guidelines for the development of next generation, peptidic PPI inhibitors to treat neurodegenerative diseases.

摘要

肽类疗法是一类新兴的通过抑制蛋白质-蛋白质相互作用(PPI)来治疗神经退行性疾病的药物。奈立肽最近已成为治疗缺血性中风和阿尔茨海默病(AD)的一种有前景的疗法。这种强效神经保护剂的设计包括一个能实现向神经元递送的细胞穿透肽序列和一个通过模拟来抑制蛋白质复合物形成的蛋白质-蛋白质抑制序列。在本研究中,我们解构了奈立肽序列,并研究血浆稳定性、神经元内递送与药物疗效之间的关系,以为开发下一代治疗神经退行性疾病的肽类PPI抑制剂提供设计指导。

https://cdn.ncbi.nlm.nih.gov/pmc/blobs/1a43/11523056/4d731365fe93/d4ra05040a-f6.jpg
https://cdn.ncbi.nlm.nih.gov/pmc/blobs/1a43/11523056/45c19f9b73e6/d4ra05040a-f1.jpg
https://cdn.ncbi.nlm.nih.gov/pmc/blobs/1a43/11523056/24ceb70884b2/d4ra05040a-f2.jpg
https://cdn.ncbi.nlm.nih.gov/pmc/blobs/1a43/11523056/a0d4ef915c0a/d4ra05040a-f3.jpg
https://cdn.ncbi.nlm.nih.gov/pmc/blobs/1a43/11523056/35ba7830f5ba/d4ra05040a-f4.jpg
https://cdn.ncbi.nlm.nih.gov/pmc/blobs/1a43/11523056/d593047950d0/d4ra05040a-f5.jpg
https://cdn.ncbi.nlm.nih.gov/pmc/blobs/1a43/11523056/4d731365fe93/d4ra05040a-f6.jpg
https://cdn.ncbi.nlm.nih.gov/pmc/blobs/1a43/11523056/45c19f9b73e6/d4ra05040a-f1.jpg
https://cdn.ncbi.nlm.nih.gov/pmc/blobs/1a43/11523056/24ceb70884b2/d4ra05040a-f2.jpg
https://cdn.ncbi.nlm.nih.gov/pmc/blobs/1a43/11523056/a0d4ef915c0a/d4ra05040a-f3.jpg
https://cdn.ncbi.nlm.nih.gov/pmc/blobs/1a43/11523056/35ba7830f5ba/d4ra05040a-f4.jpg
https://cdn.ncbi.nlm.nih.gov/pmc/blobs/1a43/11523056/d593047950d0/d4ra05040a-f5.jpg
https://cdn.ncbi.nlm.nih.gov/pmc/blobs/1a43/11523056/4d731365fe93/d4ra05040a-f6.jpg

相似文献

1
Design of peptide therapeutics as protein-protein interaction inhibitors to treat neurodegenerative diseases.设计肽类疗法作为蛋白质-蛋白质相互作用抑制剂以治疗神经退行性疾病。
RSC Adv. 2024 Oct 30;14(47):34637-34642. doi: 10.1039/d4ra05040a. eCollection 2024 Oct 29.
2
De Novo Rational Design of Peptide-Based Protein-Protein Inhibitors (Pep-PPIs) Approach by Mapping the Interaction Motifs of the PP Interface and Physicochemical Filtration: A Case on p25-Cdk5-Mediated Neurodegenerative Diseases.从头设计基于肽的蛋白质-蛋白质抑制剂(Pep-PPIs)的方法,通过映射 PP 界面的相互作用基序和物理化学过滤:以 p25-Cdk5 介导的神经退行性疾病为例。
J Cell Biochem. 2024 Sep;125(9):e30633. doi: 10.1002/jcb.30633. Epub 2024 Aug 15.
3
Emerging agents for the treatment and prevention of stroke: progress in clinical trials.新兴的卒中治疗和预防药物:临床试验进展。
Expert Opin Investig Drugs. 2021 Oct;30(10):1025-1035. doi: 10.1080/13543784.2021.1985463. Epub 2021 Oct 13.
4
Potential Neuroprotective Peptide Emerged from Dual Neurotherapeutic Targets: A Fusion Approach for the Development of Anti-Alzheimer's Lead.源于双重神经治疗靶点的潜在神经保护肽:一种用于开发抗阿尔茨海默病先导化合物的融合方法。
ACS Chem Neurosci. 2019 May 15;10(5):2609-2620. doi: 10.1021/acschemneuro.9b00115. Epub 2019 Mar 14.
5
Cell-Penetrating Peptides: Promising Therapeutics and Drug-Delivery Systems for Neurodegenerative Diseases.细胞穿透肽:用于神经退行性疾病的有前途的治疗方法和药物传递系统。
Mol Pharm. 2024 May 6;21(5):2097-2117. doi: 10.1021/acs.molpharmaceut.3c01167. Epub 2024 Mar 5.
6
Modeling the MreB-CbtA Interaction to Facilitate the Prediction and Design of Candidate Antibacterial Peptides.模拟MreB-CbtA相互作用以促进候选抗菌肽的预测和设计。
Front Mol Biosci. 2022 Jan 27;8:814935. doi: 10.3389/fmolb.2021.814935. eCollection 2021.
7
6-Methyluracil derivatives as acetylcholinesterase inhibitors for treatment of Alzheimer's disease.6-甲基尿嘧啶衍生物作为用于治疗阿尔茨海默病的乙酰胆碱酯酶抑制剂
Int J Risk Saf Med. 2015;27 Suppl 1:S69-71. doi: 10.3233/JRS-150694.
8
A comprehensive review on the progress and challenges of tetrahydroisoquinoline derivatives as a promising therapeutic agent to treat Alzheimer's disease.关于四氢异喹啉衍生物作为治疗阿尔茨海默病的一种有前景的治疗药物的进展与挑战的综合综述。
Heliyon. 2024 May 15;10(10):e30788. doi: 10.1016/j.heliyon.2024.e30788. eCollection 2024 May 30.
9
Stem Cell Therapies in Alzheimer's Disease: Applications for Disease Modeling.阿尔茨海默病中的干细胞疗法:疾病建模的应用。
J Pharmacol Exp Ther. 2021 May;377(2):207-217. doi: 10.1124/jpet.120.000324. Epub 2021 Feb 8.
10
Privileged Quinolylnitrones for the Combined Therapy of Ischemic Stroke and Alzheimer's Disease.用于缺血性中风和阿尔茨海默病联合治疗的特殊喹啉基硝酮
Pharmaceuticals (Basel). 2021 Aug 27;14(9):861. doi: 10.3390/ph14090861.

引用本文的文献

1
Multidimensional bioinformatics analysis of chondrosarcoma subtypes and TGF-β signaling networks using big data approaches.使用大数据方法对软骨肉瘤亚型和转化生长因子-β信号网络进行多维度生物信息学分析。
Discov Oncol. 2025 Jun 17;16(1):1136. doi: 10.1007/s12672-025-02931-3.

本文引用的文献

1
Peptides for trans-blood-brain barrier delivery.穿血脑屏障肽。
J Labelled Comp Radiopharm. 2023 Jul;66(9):237-248. doi: 10.1002/jlcr.4023. Epub 2023 Apr 20.
2
Tricyclic cell-penetrating peptides for efficient delivery of functional antibodies into cancer cells.用于将功能性抗体有效递送至癌细胞的三环细胞穿透肽。
Nat Chem. 2022 Mar;14(3):284-293. doi: 10.1038/s41557-021-00866-0. Epub 2022 Feb 10.
3
Plasmin-resistant PSD-95 inhibitors resolve effect-modifying drug-drug interactions between alteplase and nerinetide in acute stroke.
抗纤溶酶 PSD-95 抑制剂可解决急性脑卒中时阿替普酶与奈瑞替肽的药效修饰药物相互作用。
Sci Transl Med. 2021 Apr 7;13(588). doi: 10.1126/scitranslmed.abb1498.
4
ESCAPE-NA1 Trial Brings Hope of Neuroprotective Drugs for Acute Ischemic Stroke: Highlights of the Phase 3 Clinical Trial on Nerinetide.ESCAPE-NA1试验为急性缺血性中风带来神经保护药物的希望:奈立肽3期临床试验要点
Neurosci Bull. 2021 Apr;37(6):579-581. doi: 10.1007/s12264-020-00627-y. Epub 2021 Mar 6.
5
Strategies for delivering therapeutics across the blood-brain barrier.穿越血脑屏障递药的策略。
Nat Rev Drug Discov. 2021 May;20(5):362-383. doi: 10.1038/s41573-021-00139-y. Epub 2021 Mar 1.
6
Trends in peptide drug discovery.肽类药物研发趋势。
Nat Rev Drug Discov. 2021 Apr;20(4):309-325. doi: 10.1038/s41573-020-00135-8. Epub 2021 Feb 3.
7
Cyclotides: From Structure to Function.环肽:从结构到功能。
Chem Rev. 2019 Dec 26;119(24):12375-12421. doi: 10.1021/acs.chemrev.9b00402. Epub 2019 Dec 12.
8
Understanding Cell Penetration of Cyclic Peptides.理解环状肽的细胞穿透性。
Chem Rev. 2019 Sep 11;119(17):10241-10287. doi: 10.1021/acs.chemrev.9b00008. Epub 2019 May 14.
9
In vitro and ex vivo strategies for intracellular delivery.体外和离体策略用于细胞内递药。
Nature. 2016 Oct 13;538(7624):183-192. doi: 10.1038/nature19764.
10
Covalent attachment of cyclic TAT peptides to GFP results in protein delivery into live cells with immediate bioavailability.环状 TAT 肽的共价附着导致 GFP 进入活细胞的蛋白质递送,具有即时的生物利用度。
Angew Chem Int Ed Engl. 2015 Feb 2;54(6):1950-3. doi: 10.1002/anie.201410006. Epub 2014 Dec 17.