Suppr超能文献

日粮代谢能和粗蛋白水平对泰和乌骨鸡产蛋高峰期产蛋性能、蛋品质及粪便微生物群的影响

Effects of dietary metabolizable energy and crude protein levels on laying performance, egg quality and fecal microbiota of Taihe Silky Fowl during the peak laying period.

作者信息

Li Wentao, Kai Lixia, Shen Yutian, Su Weifa, Fan Yuqing, Wang Yizhen, Lu Zeqing

机构信息

National Engineering Research Centre for Green Feed and Healthy Farming, Zhejiang University, Hangzhou 310058, China.

Key Laboratory of Animal Nutrition and Feed Nutrition of Zhejiang Province, Zhejiang University, Hangzhou 310058, China.

出版信息

Anim Biosci. 2025 Mar;38(3):539-550. doi: 10.5713/ab.24.0446. Epub 2024 Oct 25.

Abstract

OBJECTIVE

The experiment aimed to study the effect of dietary metabolizable energy (ME) and crude protein (CP) on laying performance, egg quality, serum routine biochemical and lipid metabolism indicators, the apparent digestibility of nutrients, and fecal microbiota of Taihe Silky Fowl (TSF) during the peak laying period.

METHODS

A total of 540 26-week-old TSF female fowls were randomly allocated to 9 groups with 5 replicates per group and 12 fowls per replicate. The fowls were fed with a 3×3 factorial arrangement of treatments diets (ME:10.88,11.30, or 11.72 MJ/kg; CP: 15, 16, or 17%).

RESULTS

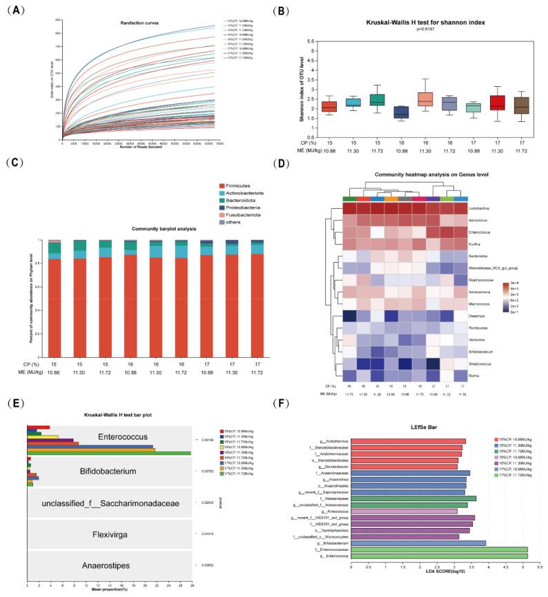
With the increasing CP level, the egg weight (p = 0.023), egg production (p = 0.047), and egg mass (p = 0.022) enhanced, while the feed conversion rate (FCR) (p = 0.023) decreased. As the ME levels grew, the average daily feed intake (p<0.001) and FCR (p = 0.045) decreased. With enhanced ME, the triglycerides (p = 0.037), total cholesterol (p = 0.041), and high-density lipoprotein cholesterol (p = 0.028) increased, whereas the low-density serum lipoprotein cholesterol (p = 0.039) decreased. The apparent digestibility of CP increased as the ME level increased (p = 0.029) and as the CP level decreased (p = 0.027). At the same time, the apparent digestibility of gross energy increased as the ME level increased (p = 0.018). Different levels of ME or CP changed the composition of fecal microbiota, 17% CP increased the abundance of Bifidobacterium.

CONCLUSION

It is suggested that 10.88 MJ/kg dietary ME and 17% CP level are suitable for the nutritional requirements of TSF during the peak laying period.

摘要

目的

本试验旨在研究日粮代谢能(ME)和粗蛋白(CP)水平对泰和乌骨鸡(TSF)产蛋高峰期产蛋性能、蛋品质、血清常规生化指标和脂质代谢指标、养分表观消化率及粪便微生物群的影响。

方法

选取540只26周龄的TSF母鸡,随机分为9组,每组5个重复,每个重复12只鸡。采用3×3因子试验设计,配制三种代谢能水平(10.88、11.30或11.72 MJ/kg)和三种粗蛋白水平(15%、16%或17%)的试验日粮。

结果

随着CP水平的升高,蛋重(p = 0.023)、产蛋率(p = 0.047)和产蛋量(p = 0.022)提高,而料蛋比(FCR)(p = 0.023)降低。随着ME水平的升高,平均日采食量(p<0.001)和FCR(p = 0.045)降低。随着ME水平的提高,甘油三酯(p = 0.037)、总胆固醇(p = 0.041)和高密度脂蛋白胆固醇(p = 0.028)升高,而低密度脂蛋白胆固醇(p = 0.039)降低。CP的表观消化率随着ME水平的升高(p = 0.029)和CP水平的降低(p = 0.027)而提高。同时,总能的表观消化率随着ME水平的升高(p = 0.018)而提高。不同水平的ME或CP改变了粪便微生物群的组成,17%CP组双歧杆菌丰度增加。

结论

建议产蛋高峰期TSF的日粮ME水平为10.88 MJ/kg,CP水平为17%。

https://cdn.ncbi.nlm.nih.gov/pmc/blobs/24a6/11917419/afdf3202e47b/ab-24-0446f1.jpg

文献检索

告别复杂PubMed语法,用中文像聊天一样搜索,搜遍4000万医学文献。AI智能推荐,让科研检索更轻松。

立即免费搜索

文件翻译

保留排版,准确专业,支持PDF/Word/PPT等文件格式,支持 12+语言互译。

免费翻译文档

深度研究

AI帮你快速写综述,25分钟生成高质量综述,智能提取关键信息,辅助科研写作。

立即免费体验