• 文献检索
  • 文档翻译
  • 深度研究
  • 学术资讯
  • Suppr Zotero 插件Zotero 插件
  • 邀请有礼
  • 套餐&价格
  • 历史记录
应用&插件
Suppr Zotero 插件Zotero 插件浏览器插件Mac 客户端Windows 客户端微信小程序
定价
高级版会员购买积分包购买API积分包
服务
文献检索文档翻译深度研究API 文档MCP 服务
关于我们
关于 Suppr公司介绍联系我们用户协议隐私条款
关注我们

Suppr 超能文献

核心技术专利:CN118964589B侵权必究
粤ICP备2023148730 号-1Suppr @ 2026

文献检索

告别复杂PubMed语法,用中文像聊天一样搜索,搜遍4000万医学文献。AI智能推荐,让科研检索更轻松。

立即免费搜索

文件翻译

保留排版,准确专业,支持PDF/Word/PPT等文件格式,支持 12+语言互译。

免费翻译文档

深度研究

AI帮你快速写综述,25分钟生成高质量综述,智能提取关键信息,辅助科研写作。

立即免费体验

小分子诱导胶质瘤细胞向神经元样细胞的转化

Conversion of glioma cells into neuron-like cells by small molecules.

作者信息

Yi Yongjun, Che Wenqiang, Xu Ping, Mao Chuxiao, Li Zhizhong, Wang Qingsong, Lyu Jun, Wang Xiangyu

机构信息

Department of Neurosurgery, Zhujiang Hospital, Southern Medical University, The National Key Clinical Specialty, The Engineering Technology Research Center of Education Ministry of China, Guangdong Provincial Key Laboratory on Brain Function Repair and Regeneration, The Neurosurgery Institute of Guangdong Province, Guangzhou 510632, P.R. China.

Department of Neurosurgery, The First Affiliated Hospital of Jinan University, Guangzhou 510630, P.R. China.

出版信息

iScience. 2024 Oct 2;27(11):111091. doi: 10.1016/j.isci.2024.111091. eCollection 2024 Nov 15.

DOI:10.1016/j.isci.2024.111091
PMID:39483145
原文链接:https://pmc.ncbi.nlm.nih.gov/articles/PMC11525470/
Abstract

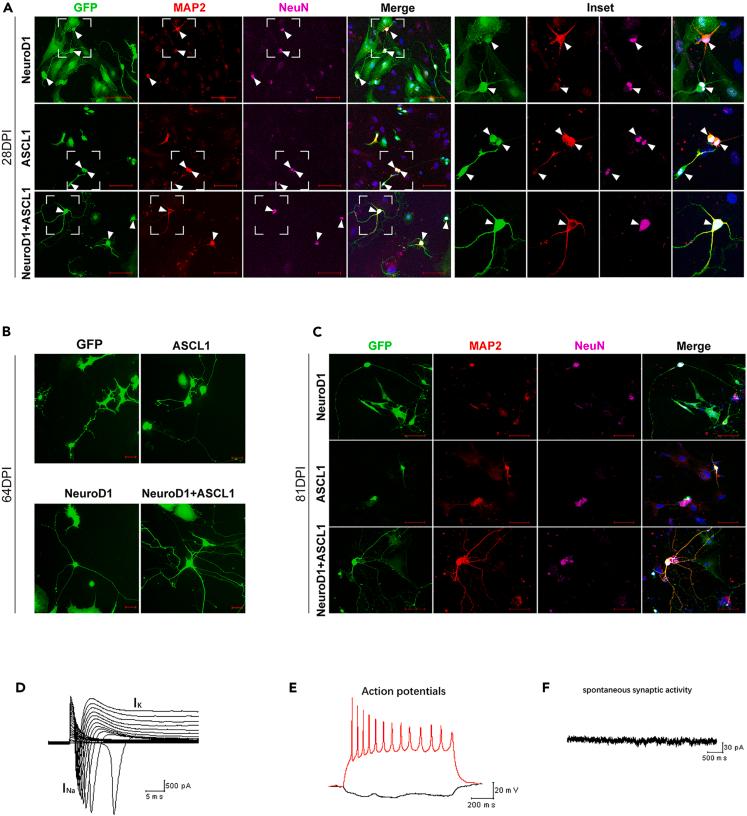
Currently, researchers are exploring the conversion of astrocytes into functional mature neurons and gradually exploring the conversion of glioma into neurons. We report that SLCDS (SB431542, LDN193189, CHIR99021, DAPT, and SKL2001) has been shown to convert human glioma cells into mature neuron-like cells. The converted cells exhibited upregulation of DCX, TuJ1, MAP2, NeuN, and GAD67, while the expressions of EGFR, PDGFR, Ki67, and vimentin were inhibited. The nTFs, such as NeuroD1 and Sox2, were upregulated, along with TF genes associated with neurogenesis and tumor suppression. We have finally confirmed that overexpressing nTFs can induce the conversion of glioma cells into neuronal cells. This study demonstrates that SLCDS can activate the expression of nTFs in human glioma cells and induce the conversion of human glioma cells into neuron-like cells. Additionally, SLCDS inhibits the expressions of EGFR, PDGFR, Ki67, and Vimentin in gliomas. Our findings offer a potential approach for treating glioma.

摘要

目前,研究人员正在探索将星形胶质细胞转化为功能性成熟神经元,并逐步探索将胶质瘤转化为神经元。我们报告称,SLCDS(SB431542、LDN193189、CHIR99021、DAPT和SKL2001)已被证明可将人胶质瘤细胞转化为成熟的神经元样细胞。转化后的细胞表现出双皮质素(DCX)、微管相关蛋白2(MAP2)、神经元核抗原(NeuN)和谷氨酸脱羧酶67(GAD67)表达上调,而表皮生长因子受体(EGFR)、血小板衍生生长因子受体(PDGFR)、增殖细胞核抗原(Ki67)和波形蛋白的表达受到抑制。神经分化因子1(NeuroD1)和性别决定区Y框蛋白2(Sox2)等神经转录因子(nTFs)上调,同时与神经发生和肿瘤抑制相关的转录因子基因也上调。我们最终证实,过表达nTFs可诱导胶质瘤细胞转化为神经细胞。本研究表明,SLCDS可激活人胶质瘤细胞中nTFs的表达,并诱导人胶质瘤细胞转化为神经元样细胞。此外,SLCDS可抑制胶质瘤中EGFR、PDGFR、Ki67和波形蛋白的表达。我们的研究结果为治疗胶质瘤提供了一种潜在的方法。

https://cdn.ncbi.nlm.nih.gov/pmc/blobs/20d8/11525470/6d61ee48169f/gr8.jpg
https://cdn.ncbi.nlm.nih.gov/pmc/blobs/20d8/11525470/66ec02411381/fx1.jpg
https://cdn.ncbi.nlm.nih.gov/pmc/blobs/20d8/11525470/ea2871914cf4/gr1.jpg
https://cdn.ncbi.nlm.nih.gov/pmc/blobs/20d8/11525470/4d192ed9ac08/gr2.jpg
https://cdn.ncbi.nlm.nih.gov/pmc/blobs/20d8/11525470/cad6b47444af/gr3.jpg
https://cdn.ncbi.nlm.nih.gov/pmc/blobs/20d8/11525470/f406761b877d/gr4.jpg
https://cdn.ncbi.nlm.nih.gov/pmc/blobs/20d8/11525470/7e7b36396da8/gr5.jpg
https://cdn.ncbi.nlm.nih.gov/pmc/blobs/20d8/11525470/9dd2feeb4b42/gr6.jpg
https://cdn.ncbi.nlm.nih.gov/pmc/blobs/20d8/11525470/f9e6f885e937/gr7.jpg
https://cdn.ncbi.nlm.nih.gov/pmc/blobs/20d8/11525470/6d61ee48169f/gr8.jpg
https://cdn.ncbi.nlm.nih.gov/pmc/blobs/20d8/11525470/66ec02411381/fx1.jpg
https://cdn.ncbi.nlm.nih.gov/pmc/blobs/20d8/11525470/ea2871914cf4/gr1.jpg
https://cdn.ncbi.nlm.nih.gov/pmc/blobs/20d8/11525470/4d192ed9ac08/gr2.jpg
https://cdn.ncbi.nlm.nih.gov/pmc/blobs/20d8/11525470/cad6b47444af/gr3.jpg
https://cdn.ncbi.nlm.nih.gov/pmc/blobs/20d8/11525470/f406761b877d/gr4.jpg
https://cdn.ncbi.nlm.nih.gov/pmc/blobs/20d8/11525470/7e7b36396da8/gr5.jpg
https://cdn.ncbi.nlm.nih.gov/pmc/blobs/20d8/11525470/9dd2feeb4b42/gr6.jpg
https://cdn.ncbi.nlm.nih.gov/pmc/blobs/20d8/11525470/f9e6f885e937/gr7.jpg
https://cdn.ncbi.nlm.nih.gov/pmc/blobs/20d8/11525470/6d61ee48169f/gr8.jpg

相似文献

1
Conversion of glioma cells into neuron-like cells by small molecules.小分子诱导胶质瘤细胞向神经元样细胞的转化
iScience. 2024 Oct 2;27(11):111091. doi: 10.1016/j.isci.2024.111091. eCollection 2024 Nov 15.
2
Efficient and rapid conversion of human astrocytes and ALS mouse model spinal cord astrocytes into motor neuron-like cells by defined small molecules.通过定义的小分子,高效快速地将人类星形胶质细胞和 ALS 小鼠模型脊髓星形胶质细胞转化为运动神经元样细胞。
Mil Med Res. 2020 Sep 6;7(1):42. doi: 10.1186/s40779-020-00271-7.
3
Overexpression of miR-124 in astrocyte improves neurological deficits in rat with ischemic stroke via DLL4 modulation.星形胶质细胞中 miR-124 的过表达通过 DLL4 调节改善缺血性脑卒中大鼠的神经功能缺损。
Exp Neurol. 2023 Dec;370:114571. doi: 10.1016/j.expneurol.2023.114571. Epub 2023 Oct 15.
4
Single doublecortin gene therapy significantly reduces glioma tumor volume.单发性双皮质素基因治疗显著降低了脑肿瘤体积。
J Neurosci Res. 2010 Feb 1;88(2):304-14. doi: 10.1002/jnr.22207.
5
Transcriptome Analysis of Small Molecule-Mediated Astrocyte-to-Neuron Reprogramming.小分子介导的星形胶质细胞向神经元重编程的转录组分析
Front Cell Dev Biol. 2019 May 31;7:82. doi: 10.3389/fcell.2019.00082. eCollection 2019.
6
Reprogramming of astrocytes to neuronal-like cells in spinal cord injury: a systematic review.脊髓损伤中天麻素星形胶质细胞向神经元样细胞的重编程:系统评价。
Spinal Cord. 2024 Apr;62(4):133-142. doi: 10.1038/s41393-024-00969-8. Epub 2024 Mar 6.
7
Direct conversion of human fibroblasts into dopaminergic neuron-like cells using small molecules and protein factors.使用小分子和蛋白因子直接将人成纤维细胞转化为多巴胺能神经元样细胞。
Mil Med Res. 2020 Nov 1;7(1):52. doi: 10.1186/s40779-020-00284-2.
8
Regeneration of Functional Neurons After Spinal Cord Injury via NeuroD1-Mediated Astrocyte-to-Neuron Conversion.通过NeuroD1介导的星形胶质细胞向神经元转化实现脊髓损伤后功能性神经元的再生
Front Cell Dev Biol. 2020 Dec 16;8:591883. doi: 10.3389/fcell.2020.591883. eCollection 2020.
9
Unexpected BrdU inhibition on astrocyte-to-neuron conversion.意外的BrdU对星形胶质细胞向神经元转化的抑制作用。
Neural Regen Res. 2022 Jul;17(7):1526-1534. doi: 10.4103/1673-5374.325747.
10
Transcriptomic analyses of NeuroD1-mediated astrocyte-to-neuron conversion.NeuroD1 介导的星形胶质细胞向神经元转化的转录组分析。
Dev Neurobiol. 2022 Jul;82(5):375-391. doi: 10.1002/dneu.22882. Epub 2022 May 23.

本文引用的文献

1
Virtual Screening-Based Drug Development for the Treatment of Nervous System Diseases.基于虚拟筛选的神经系统疾病治疗药物研发。
Curr Neuropharmacol. 2023;21(12):2447-2464. doi: 10.2174/1570159X20666220830105350.
2
Etv4 regulates nociception by controlling peptidergic sensory neuron development and peripheral tissue innervation.Etv4 通过控制肽能感觉神经元的发育和外周组织的神经支配来调节痛觉。
Development. 2022 Aug 15;149(16). doi: 10.1242/dev.200583. Epub 2022 Aug 19.
3
EGR2-related mixed demyelinating and axonal Charcot-Marie-Tooth disease: An electrodiagnostic, nerve imaging, and histological study.
EGR2 相关混合脱髓鞘和轴索性夏科-马里-图思病:一项电诊断、神经影像学和组织学研究。
Clin Neuropathol. 2022 Nov-Dec;41(6):245-252. doi: 10.5414/NP301460.
4
EHF is essential for epidermal and colonic epithelial homeostasis, and suppresses Apc-initiated colonic tumorigenesis.EHF 对于表皮和结肠上皮的稳态至关重要,并抑制 APC 引发的结肠肿瘤发生。
Development. 2021 Jun 15;148(12). doi: 10.1242/dev.199542. Epub 2021 Jun 28.
5
Transcription factor-based gene therapy to treat glioblastoma through direct neuronal conversion.基于转录因子的基因疗法通过直接神经元转化治疗胶质母细胞瘤。
Cancer Biol Med. 2021 Mar 23;18(3):860-74. doi: 10.20892/j.issn.2095-3941.2020.0499.
6
EHF suppresses cancer progression by inhibiting ETS1-mediated ZEB expression.EHF通过抑制ETS1介导的ZEB表达来抑制癌症进展。
Oncogenesis. 2021 Mar 12;10(3):26. doi: 10.1038/s41389-021-00313-2.
7
NeuroD1 Dictates Tumor Cell Differentiation in Medulloblastoma.神经母细胞瘤衍生同源盒 1 决定髓母细胞瘤肿瘤细胞分化。
Cell Rep. 2020 Jun 23;31(12):107782. doi: 10.1016/j.celrep.2020.107782.
8
ETV5 is Essential for Neuronal Differentiation of Human Neural Progenitor Cells by Repressing NEUROG2 Expression.ETV5 通过抑制 NEUROG2 表达对于人神经祖细胞的神经元分化是必需的。
Stem Cell Rev Rep. 2019 Oct;15(5):703-716. doi: 10.1007/s12015-019-09904-4.
9
Transcriptome Analysis of Small Molecule-Mediated Astrocyte-to-Neuron Reprogramming.小分子介导的星形胶质细胞向神经元重编程的转录组分析
Front Cell Dev Biol. 2019 May 31;7:82. doi: 10.3389/fcell.2019.00082. eCollection 2019.
10
Inhibition of Glioma Development by ASCL1-Mediated Direct Neuronal Reprogramming.ASCL1 介导的直接神经元重编程抑制神经胶质瘤发生。
Cells. 2019 Jun 11;8(6):571. doi: 10.3390/cells8060571.