• 文献检索
  • 文档翻译
  • 深度研究
  • 学术资讯
  • Suppr Zotero 插件Zotero 插件
  • 邀请有礼
  • 套餐&价格
  • 历史记录
应用&插件
Suppr Zotero 插件Zotero 插件浏览器插件Mac 客户端Windows 客户端微信小程序
定价
高级版会员购买积分包购买API积分包
服务
文献检索文档翻译深度研究API 文档MCP 服务
关于我们
关于 Suppr公司介绍联系我们用户协议隐私条款
关注我们

Suppr 超能文献

核心技术专利:CN118964589B侵权必究
粤ICP备2023148730 号-1Suppr @ 2026

文献检索

告别复杂PubMed语法,用中文像聊天一样搜索,搜遍4000万医学文献。AI智能推荐,让科研检索更轻松。

立即免费搜索

文件翻译

保留排版,准确专业,支持PDF/Word/PPT等文件格式,支持 12+语言互译。

免费翻译文档

深度研究

AI帮你快速写综述,25分钟生成高质量综述,智能提取关键信息,辅助科研写作。

立即免费体验

ELO-6 表达可预测秀丽隐杆线虫同基因群体的寿命。

ELO-6 expression predicts longevity in isogenic populations of Caenorhabditis elegans.

机构信息

State Key Laboratory of Conservation and Utilization of Bio-resources in Yunnan, Yunnan Key Laboratory of Cell Metabolism and Diseases, Center for Life Sciences, School of Life Sciences, Yunnan University, Kunming, China.

出版信息

Nat Commun. 2024 Nov 2;15(1):9470. doi: 10.1038/s41467-024-53887-x.

DOI:10.1038/s41467-024-53887-x
PMID:39488532
原文链接:https://pmc.ncbi.nlm.nih.gov/articles/PMC11531548/
Abstract

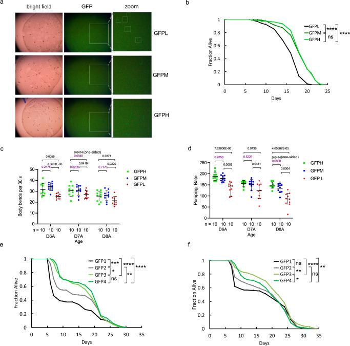
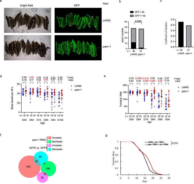
Variations of individual lifespans within genetically identical populations in homogenous environments are remarkable, with the cause largely unknown. Here, we show the expression dynamic of the Caenorhabditis elegans fatty acid elongase ELO-6 during aging predicts individual longevity in isogenic populations. elo-6 expression is reduced with age. ELO-6 expression level exhibits obvious variation between individuals in mid-aged worms and is positively correlated with lifespan and health span. Interventions that prolong longevity enhance ELO-6 expression stability during aging, indicating ELO-6 is also a populational lifespan predictor. Differentially expressed genes between short-lived and long-lived isogenic worms regulate lifespan and are enriched for PQM-1 binding sites. pqm-1 in young to mid-aged adults causes individual ELO-6 expression heterogeneity and restricts health span and life span. Thus, our study identifies ELO-6 as a predictor of individual and populational lifespan and reveals the role of pqm-1 in causing individual health span variation in the mid-aged C. elegans.

摘要

在同质环境中,遗传同质群体中个体寿命的变化是显著的,但主要原因尚不清楚。在这里,我们展示了秀丽隐杆线虫脂肪酸延长酶 ELO-6 的表达动态在同基因群体中预测个体寿命。elo-6 的表达随着年龄的增长而降低。在中年线虫中,个体之间的 ELO-6 表达水平存在明显差异,并且与寿命和健康跨度呈正相关。延长寿命的干预措施增强了衰老过程中 ELO-6 的表达稳定性,表明 ELO-6 也是一个群体寿命预测因子。短寿命和长寿命同基因线虫之间差异表达的基因调节寿命,并富含 PQM-1 结合位点。年轻到中年成虫中的 pqm-1 导致个体 ELO-6 表达异质性,并限制健康跨度和寿命。因此,我们的研究确定 ELO-6 是个体和群体寿命的预测因子,并揭示了 pqm-1 在导致中年秀丽隐杆线虫个体健康跨度变化中的作用。

https://cdn.ncbi.nlm.nih.gov/pmc/blobs/2390/11531548/fa947c606c2b/41467_2024_53887_Fig8_HTML.jpg
https://cdn.ncbi.nlm.nih.gov/pmc/blobs/2390/11531548/574a197883ca/41467_2024_53887_Fig1_HTML.jpg
https://cdn.ncbi.nlm.nih.gov/pmc/blobs/2390/11531548/a3d26c36bb53/41467_2024_53887_Fig2_HTML.jpg
https://cdn.ncbi.nlm.nih.gov/pmc/blobs/2390/11531548/762ceeef9005/41467_2024_53887_Fig3_HTML.jpg
https://cdn.ncbi.nlm.nih.gov/pmc/blobs/2390/11531548/064ac7b26846/41467_2024_53887_Fig4_HTML.jpg
https://cdn.ncbi.nlm.nih.gov/pmc/blobs/2390/11531548/b2b25bbca9f8/41467_2024_53887_Fig5_HTML.jpg
https://cdn.ncbi.nlm.nih.gov/pmc/blobs/2390/11531548/fbb8490c7ec5/41467_2024_53887_Fig6_HTML.jpg
https://cdn.ncbi.nlm.nih.gov/pmc/blobs/2390/11531548/4d4388d49695/41467_2024_53887_Fig7_HTML.jpg
https://cdn.ncbi.nlm.nih.gov/pmc/blobs/2390/11531548/fa947c606c2b/41467_2024_53887_Fig8_HTML.jpg
https://cdn.ncbi.nlm.nih.gov/pmc/blobs/2390/11531548/574a197883ca/41467_2024_53887_Fig1_HTML.jpg
https://cdn.ncbi.nlm.nih.gov/pmc/blobs/2390/11531548/a3d26c36bb53/41467_2024_53887_Fig2_HTML.jpg
https://cdn.ncbi.nlm.nih.gov/pmc/blobs/2390/11531548/762ceeef9005/41467_2024_53887_Fig3_HTML.jpg
https://cdn.ncbi.nlm.nih.gov/pmc/blobs/2390/11531548/064ac7b26846/41467_2024_53887_Fig4_HTML.jpg
https://cdn.ncbi.nlm.nih.gov/pmc/blobs/2390/11531548/b2b25bbca9f8/41467_2024_53887_Fig5_HTML.jpg
https://cdn.ncbi.nlm.nih.gov/pmc/blobs/2390/11531548/fbb8490c7ec5/41467_2024_53887_Fig6_HTML.jpg
https://cdn.ncbi.nlm.nih.gov/pmc/blobs/2390/11531548/4d4388d49695/41467_2024_53887_Fig7_HTML.jpg
https://cdn.ncbi.nlm.nih.gov/pmc/blobs/2390/11531548/fa947c606c2b/41467_2024_53887_Fig8_HTML.jpg

相似文献

1
ELO-6 expression predicts longevity in isogenic populations of Caenorhabditis elegans.ELO-6 表达可预测秀丽隐杆线虫同基因群体的寿命。
Nat Commun. 2024 Nov 2;15(1):9470. doi: 10.1038/s41467-024-53887-x.
2
ETS-4 is a transcriptional regulator of life span in Caenorhabditis elegans.ETS-4 是秀丽隐杆线虫寿命的转录调节因子。
PLoS Genet. 2010 Sep 16;6(9):e1001125. doi: 10.1371/journal.pgen.1001125.
3
Variable pathogenicity determines individual lifespan in Caenorhabditis elegans.变异性致病性决定秀丽隐杆线虫个体寿命。
PLoS Genet. 2011 Apr;7(4):e1002047. doi: 10.1371/journal.pgen.1002047. Epub 2011 Apr 14.
4
Lifespan-extending effects of royal jelly and its related substances on the nematode Caenorhabditis elegans.蜂王浆及其相关物质对秀丽隐杆线虫寿命延长的影响。
PLoS One. 2011;6(8):e23527. doi: 10.1371/journal.pone.0023527. Epub 2011 Aug 9.
5
DAF-16 and PQM-1: partners in longevity.DAF-16与PQM-1:长寿的伙伴
Aging (Albany NY). 2014 Jan;6(1):5-6. doi: 10.18632/aging.100628.
6
The ω-3 fatty acid α-linolenic acid extends Caenorhabditis elegans lifespan via NHR-49/PPARα and oxidation to oxylipins.ω-3 脂肪酸 α-亚麻酸通过 NHR-49/PPARα 和氧化为氧化脂类延长秀丽隐杆线虫的寿命。
Aging Cell. 2017 Oct;16(5):1125-1135. doi: 10.1111/acel.12651. Epub 2017 Aug 3.
7
End-of-life targeted degradation of DAF-2 insulin/IGF-1 receptor promotes longevity free from growth-related pathologies.靶向降解 DAF-2 胰岛素/IGF-1 受体可促进无生长相关病理的长寿。
Elife. 2021 Sep 10;10:e71335. doi: 10.7554/eLife.71335.
8
Structural recognition of the mRNA 3' UTR by PUF-8 restricts the lifespan of C. elegans.PUF-8 通过识别 mRNA 3' UTR 结构来限制秀丽隐杆线虫的寿命。
Nucleic Acids Res. 2021 Sep 27;49(17):10082-10097. doi: 10.1093/nar/gkab754.
9
Similarities and differences in the gene expression signatures of physiological age versus future lifespan.生理年龄与未来寿命的基因表达特征的异同。
Aging Cell. 2025 Apr;24(4):e14428. doi: 10.1111/acel.14428. Epub 2024 Dec 6.
10
Mitochondrial unfolded protein response transcription factor ATFS-1 promotes longevity in a long-lived mitochondrial mutant through activation of stress response pathways.线粒体未折叠蛋白反应转录因子 ATFS-1 通过激活应激反应途径促进长寿命线粒体突变体的长寿。
BMC Biol. 2018 Dec 18;16(1):147. doi: 10.1186/s12915-018-0615-3.

本文引用的文献

1
Neuronal MML-1/MXL-2 regulates systemic aging via glutamate transporter and cell nonautonomous autophagic and peroxidase activity.神经元 MML-1/MXL-2 通过谷氨酸转运体和细胞非自主自噬和过氧化物酶活性调节系统衰老。
Proc Natl Acad Sci U S A. 2023 Sep 26;120(39):e2221553120. doi: 10.1073/pnas.2221553120. Epub 2023 Sep 18.
2
Individual cell types in C. elegans age differently and activate distinct cell-protective responses.秀丽隐杆线虫中的单个细胞类型衰老的速度不同,并激活不同的细胞保护反应。
Cell Rep. 2023 Aug 29;42(8):112902. doi: 10.1016/j.celrep.2023.112902. Epub 2023 Aug 1.
3
Lipid droplets and peroxisomes are co-regulated to drive lifespan extension in response to mono-unsaturated fatty acids.
脂滴和过氧化物酶体协同调节以响应单不饱和脂肪酸延长寿命。
Nat Cell Biol. 2023 May;25(5):672-684. doi: 10.1038/s41556-023-01136-6. Epub 2023 May 1.
4
Cell-type-specific aging clocks to quantify aging and rejuvenation in neurogenic regions of the brain.细胞类型特异性衰老时钟,用于量化大脑神经发生区域的衰老和年轻化。
Nat Aging. 2023 Jan;3(1):121-137. doi: 10.1038/s43587-022-00335-4. Epub 2022 Dec 19.
5
Monomethyl branched-chain fatty acid mediates amino acid sensing upstream of mTORC1.单甲基支链脂肪酸在mTORC1上游介导氨基酸感知。
Dev Cell. 2021 Nov 22;56(22):3171. doi: 10.1016/j.devcel.2021.11.005.
6
Structural recognition of the mRNA 3' UTR by PUF-8 restricts the lifespan of C. elegans.PUF-8 通过识别 mRNA 3' UTR 结构来限制秀丽隐杆线虫的寿命。
Nucleic Acids Res. 2021 Sep 27;49(17):10082-10097. doi: 10.1093/nar/gkab754.
7
Immunity-longevity tradeoff neurally controlled by GABAergic transcription factor PITX1/UNC-30.GABA 能转录因子 PITX1/UNC-30 介导的免疫-长寿权衡反应受神经控制。
Cell Rep. 2021 May 25;35(8):109187. doi: 10.1016/j.celrep.2021.109187.
8
PQM-1 controls hypoxic survival via regulation of lipid metabolism.PQM-1 通过调节脂质代谢控制低氧存活。
Nat Commun. 2020 Oct 2;11(1):4627. doi: 10.1038/s41467-020-18369-w.
9
Ageing hallmarks exhibit organ-specific temporal signatures.衰老特征表现出器官特异性的时相特征。
Nature. 2020 Jul;583(7817):596-602. doi: 10.1038/s41586-020-2499-y. Epub 2020 Jul 15.
10
Developmental ROS individualizes organismal stress resistance and lifespan.发育过程中的活性氧会使生物体的应激抵抗能力和寿命产生个体差异。
Nature. 2019 Dec;576(7786):301-305. doi: 10.1038/s41586-019-1814-y. Epub 2019 Dec 4.