• 文献检索
  • 文档翻译
  • 深度研究
  • 学术资讯
  • Suppr Zotero 插件Zotero 插件
  • 邀请有礼
  • 套餐&价格
  • 历史记录
应用&插件
Suppr Zotero 插件Zotero 插件浏览器插件Mac 客户端Windows 客户端微信小程序
定价
高级版会员购买积分包购买API积分包
服务
文献检索文档翻译深度研究API 文档MCP 服务
关于我们
关于 Suppr公司介绍联系我们用户协议隐私条款
关注我们

Suppr 超能文献

核心技术专利:CN118964589B侵权必究
粤ICP备2023148730 号-1Suppr @ 2026

文献检索

告别复杂PubMed语法,用中文像聊天一样搜索,搜遍4000万医学文献。AI智能推荐,让科研检索更轻松。

立即免费搜索

文件翻译

保留排版,准确专业,支持PDF/Word/PPT等文件格式,支持 12+语言互译。

免费翻译文档

深度研究

AI帮你快速写综述,25分钟生成高质量综述,智能提取关键信息,辅助科研写作。

立即免费体验

乳腺浸润性癌中基质相关基因的单细胞分析:分子亚型和风险评估的新途径。

Single-cell analysis of matrisome-related genes in breast invasive carcinoma: new avenues for molecular subtyping and risk estimation.

机构信息

Department of Oncology, Yueyang Hospital of Integrated Traditional Chinese and Western Medicine, Shanghai University of Traditional Chinese Medicine, Shanghai, China.

The First Affiliated Hospital of Naval Military Medical University, Shanghai, China.

出版信息

Front Immunol. 2024 Oct 18;15:1466762. doi: 10.3389/fimmu.2024.1466762. eCollection 2024.

DOI:10.3389/fimmu.2024.1466762
PMID:39493752
原文链接:https://pmc.ncbi.nlm.nih.gov/articles/PMC11530991/
Abstract

BACKGROUND

The incidence of breast cancer remains high and severely affects human health. However, given the heterogeneity of tumor cells, identifying additional characteristics of breast cancer cells is essential for accurate treatment.

PURPOSE

This study aimed to analyze the relevant characteristics of matrix genes in breast cancer through the multigroup data of a breast cancer multi-database.

METHODS

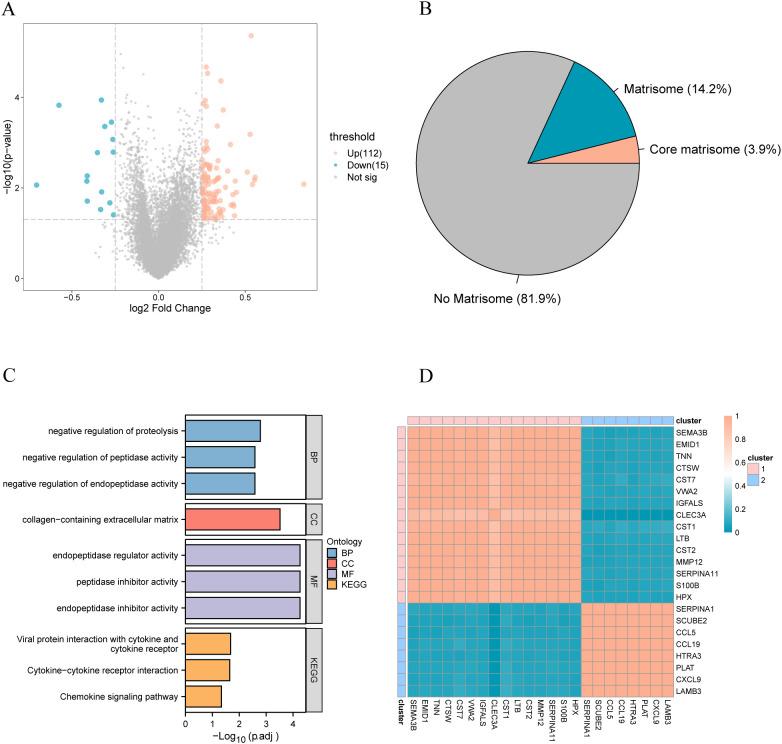
The related characteristics of matrix genes in breast cancer were analyzed using multigroup data from the breast cancer multi database in the Cancer Genome Atlas, and the differential genes of breast cancer matrix genes were identified using the elastic net penalty logic regression method. The risk characteristics of matrix genes in breast cancer were determined, and matrix gene expression in different breast cancer cells was evaluated using real-time fluorescent quantitative polymerase chain reaction (PCR). A consensus clustering algorithm was used to identify the biological characteristics of the population based on the matrix molecular subtypes in breast cancer, followed by gene mutation, immune correlation, pathway, and ligand-receptor analyses.

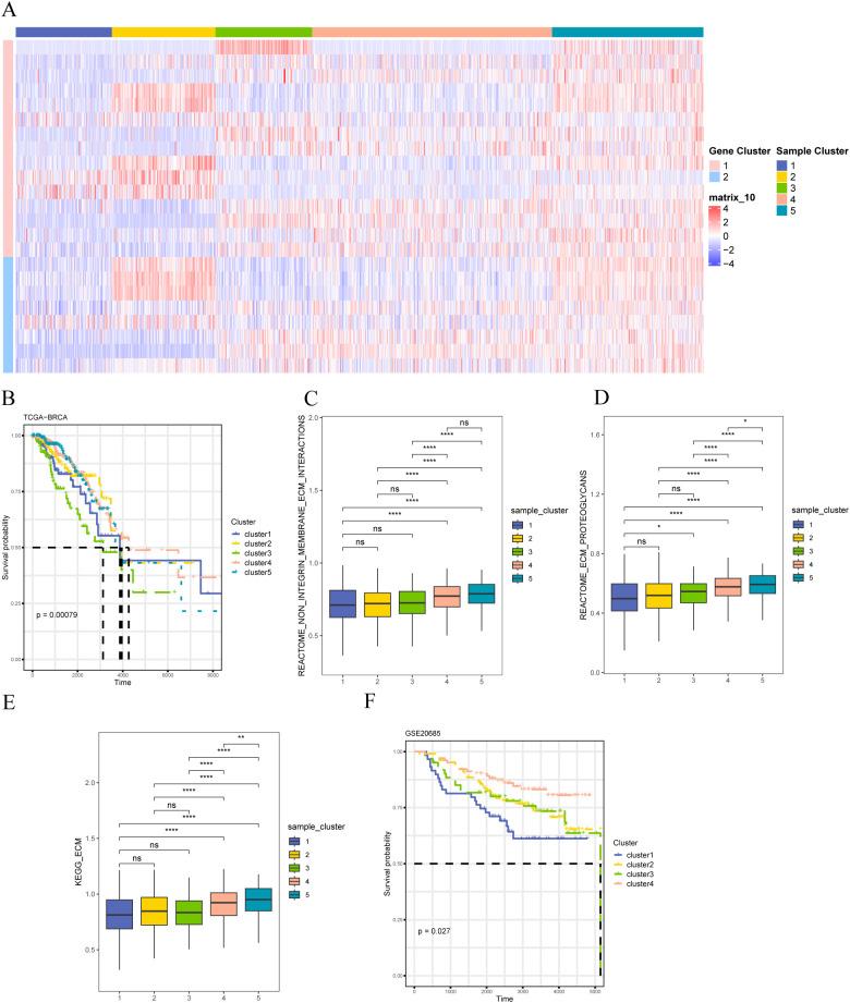
RESULTS

This study reveals the genetic characteristics of cell matrix related to breast cancer. It is found that 18.1% of stromal genes are related to the prognosis of breast cancer, and these genes are mostly concentrated in the biological processes related to metabolism and cytokines in protein. Five different matrix-related molecular subtypes were identified by using the algorithm, and it was found that the five molecular subtypes were obviously different in prognosis, immune infiltration, gene mutation and drug-making gene analysis.

CONCLUSIONS

This study involved analyzing the characteristics of cell-matrix genes in breast cancer, guiding the precise prevention and treatment of the disease.

摘要

背景

乳腺癌的发病率仍然很高,严重影响人类健康。然而,鉴于肿瘤细胞的异质性,识别乳腺癌细胞的其他特征对于准确治疗至关重要。

目的

本研究旨在通过癌症基因组图谱中的乳腺癌多数据库的多组数据,分析乳腺癌基质基因的相关特征。

方法

利用癌症基因组图谱中乳腺癌多数据库的多组数据,分析乳腺癌基质基因的相关特征,采用弹性网罚逻辑回归方法识别乳腺癌基质基因的差异基因。确定乳腺癌基质基因的风险特征,并采用实时荧光定量聚合酶链反应(PCR)评估不同乳腺癌细胞中基质基因的表达。基于乳腺癌基质分子亚型,采用共识聚类算法识别人群的生物学特征,然后进行基因突变、免疫相关性、通路和配体-受体分析。

结果

本研究揭示了与乳腺癌相关的细胞基质的遗传特征。研究发现,18.1%的基质基因与乳腺癌的预后相关,这些基因主要集中在蛋白质代谢和细胞因子相关的生物学过程中。通过算法鉴定了 5 种不同的基质相关分子亚型,发现这 5 种分子亚型在预后、免疫浸润、基因突变和药物生成基因分析方面明显不同。

结论

本研究涉及分析乳腺癌细胞基质基因的特征,为疾病的精准预防和治疗提供指导。

https://cdn.ncbi.nlm.nih.gov/pmc/blobs/c86d/11530991/39a9650221bc/fimmu-15-1466762-g015.jpg
https://cdn.ncbi.nlm.nih.gov/pmc/blobs/c86d/11530991/ed2c9ef2f999/fimmu-15-1466762-g001.jpg
https://cdn.ncbi.nlm.nih.gov/pmc/blobs/c86d/11530991/6ab46552cffb/fimmu-15-1466762-g002.jpg
https://cdn.ncbi.nlm.nih.gov/pmc/blobs/c86d/11530991/98a73c586e39/fimmu-15-1466762-g003.jpg
https://cdn.ncbi.nlm.nih.gov/pmc/blobs/c86d/11530991/e63de2abf215/fimmu-15-1466762-g004.jpg
https://cdn.ncbi.nlm.nih.gov/pmc/blobs/c86d/11530991/020c228f04ae/fimmu-15-1466762-g005.jpg
https://cdn.ncbi.nlm.nih.gov/pmc/blobs/c86d/11530991/79a997be66ae/fimmu-15-1466762-g006.jpg
https://cdn.ncbi.nlm.nih.gov/pmc/blobs/c86d/11530991/238ff94db766/fimmu-15-1466762-g007.jpg
https://cdn.ncbi.nlm.nih.gov/pmc/blobs/c86d/11530991/9a557dc0b838/fimmu-15-1466762-g008.jpg
https://cdn.ncbi.nlm.nih.gov/pmc/blobs/c86d/11530991/2d755dc53d85/fimmu-15-1466762-g009.jpg
https://cdn.ncbi.nlm.nih.gov/pmc/blobs/c86d/11530991/fd590b73dae0/fimmu-15-1466762-g010.jpg
https://cdn.ncbi.nlm.nih.gov/pmc/blobs/c86d/11530991/d0877371693f/fimmu-15-1466762-g011.jpg
https://cdn.ncbi.nlm.nih.gov/pmc/blobs/c86d/11530991/dc283e3976fa/fimmu-15-1466762-g012.jpg
https://cdn.ncbi.nlm.nih.gov/pmc/blobs/c86d/11530991/4cae385c38de/fimmu-15-1466762-g013.jpg
https://cdn.ncbi.nlm.nih.gov/pmc/blobs/c86d/11530991/3140025c37bc/fimmu-15-1466762-g014.jpg
https://cdn.ncbi.nlm.nih.gov/pmc/blobs/c86d/11530991/39a9650221bc/fimmu-15-1466762-g015.jpg
https://cdn.ncbi.nlm.nih.gov/pmc/blobs/c86d/11530991/ed2c9ef2f999/fimmu-15-1466762-g001.jpg
https://cdn.ncbi.nlm.nih.gov/pmc/blobs/c86d/11530991/6ab46552cffb/fimmu-15-1466762-g002.jpg
https://cdn.ncbi.nlm.nih.gov/pmc/blobs/c86d/11530991/98a73c586e39/fimmu-15-1466762-g003.jpg
https://cdn.ncbi.nlm.nih.gov/pmc/blobs/c86d/11530991/e63de2abf215/fimmu-15-1466762-g004.jpg
https://cdn.ncbi.nlm.nih.gov/pmc/blobs/c86d/11530991/020c228f04ae/fimmu-15-1466762-g005.jpg
https://cdn.ncbi.nlm.nih.gov/pmc/blobs/c86d/11530991/79a997be66ae/fimmu-15-1466762-g006.jpg
https://cdn.ncbi.nlm.nih.gov/pmc/blobs/c86d/11530991/238ff94db766/fimmu-15-1466762-g007.jpg
https://cdn.ncbi.nlm.nih.gov/pmc/blobs/c86d/11530991/9a557dc0b838/fimmu-15-1466762-g008.jpg
https://cdn.ncbi.nlm.nih.gov/pmc/blobs/c86d/11530991/2d755dc53d85/fimmu-15-1466762-g009.jpg
https://cdn.ncbi.nlm.nih.gov/pmc/blobs/c86d/11530991/fd590b73dae0/fimmu-15-1466762-g010.jpg
https://cdn.ncbi.nlm.nih.gov/pmc/blobs/c86d/11530991/d0877371693f/fimmu-15-1466762-g011.jpg
https://cdn.ncbi.nlm.nih.gov/pmc/blobs/c86d/11530991/dc283e3976fa/fimmu-15-1466762-g012.jpg
https://cdn.ncbi.nlm.nih.gov/pmc/blobs/c86d/11530991/4cae385c38de/fimmu-15-1466762-g013.jpg
https://cdn.ncbi.nlm.nih.gov/pmc/blobs/c86d/11530991/3140025c37bc/fimmu-15-1466762-g014.jpg
https://cdn.ncbi.nlm.nih.gov/pmc/blobs/c86d/11530991/39a9650221bc/fimmu-15-1466762-g015.jpg

相似文献

1
Single-cell analysis of matrisome-related genes in breast invasive carcinoma: new avenues for molecular subtyping and risk estimation.乳腺浸润性癌中基质相关基因的单细胞分析:分子亚型和风险评估的新途径。
Front Immunol. 2024 Oct 18;15:1466762. doi: 10.3389/fimmu.2024.1466762. eCollection 2024.
2
Identification of molecular subtypes based on chromatin regulator-related genes and experimental verification of the role of ASCL1 in conferring chemotherapy resistance to breast cancer.基于染色质调节因子相关基因的分子亚型鉴定及 ASCL1 赋予乳腺癌化疗耐药性的作用的实验验证。
Front Immunol. 2024 Apr 25;15:1390261. doi: 10.3389/fimmu.2024.1390261. eCollection 2024.
3
Anoikis-related genes in breast cancer patients: reliable biomarker of prognosis.乳腺癌患者的 anoikis 相关基因:可靠的预后生物标志物。
BMC Cancer. 2024 Sep 19;24(1):1163. doi: 10.1186/s12885-024-12830-5.
4
Mining immune-related genes with prognostic value in the tumor microenvironment of breast invasive ductal carcinoma.挖掘乳腺浸润性导管癌肿瘤微环境中具有预后价值的免疫相关基因。
Medicine (Baltimore). 2021 Apr 30;100(17):e25715. doi: 10.1097/MD.0000000000025715.
5
Identification of Novel Anoikis-Related Gene Signatures to Predict the Prognosis, Immune Microenvironment, and Drug Sensitivity of Breast Cancer Patients.鉴定新型失巢凋亡相关基因特征,预测乳腺癌患者的预后、免疫微环境和药物敏感性。
Cancer Control. 2024 Jan-Dec;31:10732748241288118. doi: 10.1177/10732748241288118.
6
Immunity and Extracellular Matrix Characteristics of Breast Cancer Subtypes Based on Identification by T Helper Cells Profiling.基于辅助性 T 细胞分析鉴定的乳腺癌亚型的免疫和细胞外基质特征。
Front Immunol. 2022 Jun 20;13:859581. doi: 10.3389/fimmu.2022.859581. eCollection 2022.
7
Gene expression and DNA methylation analyses suggest that immune process-related ADCY6 is a prognostic factor of luminal-like breast cancer.基因表达和 DNA 甲基化分析表明,与免疫过程相关的 ADCY6 是腔面样乳腺癌的预后因素。
J Cell Biochem. 2020 Jul;121(7):3537-3546. doi: 10.1002/jcb.29633. Epub 2019 Dec 30.
8
Eight immune-related genes predict survival outcomes and immune characteristics in breast cancer.八种免疫相关基因可预测乳腺癌的生存结局和免疫特征。
Aging (Albany NY). 2020 Aug 3;12(16):16491-16513. doi: 10.18632/aging.103753.
9
Single-cell omics and machine learning integration to develop a polyamine metabolism-based risk score model in breast cancer patients.单细胞组学和机器学习的整合,为乳腺癌患者开发基于多胺代谢的风险评分模型。
J Cancer Res Clin Oncol. 2024 Oct 23;150(10):473. doi: 10.1007/s00432-024-06001-z.
10
Identification and validation of a risk signature based on extracellular matrix-related genes in gliomas.基于细胞外基质相关基因的胶质瘤风险特征的识别与验证
Medicine (Baltimore). 2021 Apr 23;100(16):e25603. doi: 10.1097/MD.0000000000025603.

本文引用的文献

1
Bio-orthogonal click chemistry strategy for PD-L1-targeted imaging and pyroptosis-mediated chemo-immunotherapy of triple-negative breast cancer.基于生物正交点击化学策略的 PD-L1 靶向成像及焦亡介导热敏化疗联合治疗三阴性乳腺癌
J Nanobiotechnology. 2024 Aug 1;22(1):461. doi: 10.1186/s12951-024-02727-7.
2
Identification and Validation of a Necroptosis-Related Prognostic Model in Tumor Recurrence and Tumor Immune Microenvironment in Breast Cancer Management.乳腺癌管理中肿瘤复发及肿瘤免疫微环境中坏死性凋亡相关预后模型的鉴定与验证
J Inflamm Res. 2024 Jul 26;17:5057-5076. doi: 10.2147/JIR.S460551. eCollection 2024.
3
Oxidative stress-related genes score predicts prognosis and immune cell infiltration landscape characterization in breast cancer.
氧化应激相关基因评分可预测乳腺癌的预后及免疫细胞浸润格局特征。
Heliyon. 2024 Jul 4;10(13):e34046. doi: 10.1016/j.heliyon.2024.e34046. eCollection 2024 Jul 15.
4
3-year invasive disease-free survival with chemotherapy de-escalation using an F-FDG-PET-based, pathological complete response-adapted strategy in HER2-positive early breast cancer (PHERGain): a randomised, open-label, phase 2 trial.基于 F-FDG-PET 的、基于病理完全缓解的适应性策略在 HER2 阳性早期乳腺癌(PHERGain)中进行化疗降级的 3 年无侵袭性疾病生存:一项随机、开放标签、2 期试验。
Lancet. 2024 Apr 27;403(10437):1649-1659. doi: 10.1016/S0140-6736(24)00054-0. Epub 2024 Apr 3.
5
Integration of Pan-Cancer Single-Cell and Spatial Transcriptomics Reveals Stromal Cell Features and Therapeutic Targets in Tumor Microenvironment.泛癌单细胞和空间转录组学的整合揭示了肿瘤微环境中基质细胞特征和治疗靶点。
Cancer Res. 2024 Jan 16;84(2):192-210. doi: 10.1158/0008-5472.CAN-23-1418.
6
Deciphering tumor microenvironment: CXCL9 and SPP1 as crucial determinants of tumor-associated macrophage polarity and prognostic indicators.解析肿瘤微环境:CXCL9 和 SPP1 作为肿瘤相关巨噬细胞极性的关键决定因素和预后指标。
Mol Cancer. 2024 Jan 13;23(1):13. doi: 10.1186/s12943-023-01931-7.
7
Toripalimab plus nab-paclitaxel in metastatic or recurrent triple-negative breast cancer: a randomized phase 3 trial.特泊替尼联合白蛋白紫杉醇用于转移性或复发性三阴性乳腺癌:一项随机 3 期试验。
Nat Med. 2024 Jan;30(1):249-256. doi: 10.1038/s41591-023-02677-x. Epub 2024 Jan 8.
8
Pooled CRISPR Screening Identifies P-Bodies as Repressors of Cancer Epithelial-Mesenchymal Transition.基于 CRISPR 的 pooled 筛选鉴定出 P 体作为癌症上皮间质转化的抑制剂。
Cancer Res. 2024 Mar 4;84(5):659-674. doi: 10.1158/0008-5472.CAN-23-1693.
9
The effectiveness and safety of palbociclib and ribociclib in stage IV HR+/HER-2 negative breast cancer: a nationwide real world comparative retrospective cohort study.哌柏西利和瑞博西尼在IV期激素受体阳性/人表皮生长因子受体2阴性乳腺癌中的有效性和安全性:一项全国性真实世界比较性回顾性队列研究。
Front Oncol. 2023 Dec 15;13:1203684. doi: 10.3389/fonc.2023.1203684. eCollection 2023.
10
A Phase I/II Study of GSK525762 Combined with Fulvestrant in Patients with Hormone Receptor-positive/HER2-negative Advanced or Metastatic Breast Cancer.一项评估 GSK525762 联合氟维司群在激素受体阳性/HER2 阴性晚期或转移性乳腺癌患者中的 I/II 期研究。
Clin Cancer Res. 2024 Jan 17;30(2):334-343. doi: 10.1158/1078-0432.CCR-23-0133.