Suppr超能文献

CTLA-4 表达的先天淋巴细胞以依赖于微生物组的方式调节黏膜稳态。

CTLA-4 expressing innate lymphoid cells modulate mucosal homeostasis in a microbiota dependent manner.

机构信息

Division of Digestive Diseases, Faculty of Medicine, Imperial College London, London, UK.

School of Immunology and Microbial Sciences, King's College London, London, UK.

出版信息

Nat Commun. 2024 Nov 4;15(1):9520. doi: 10.1038/s41467-024-51719-6.

Abstract

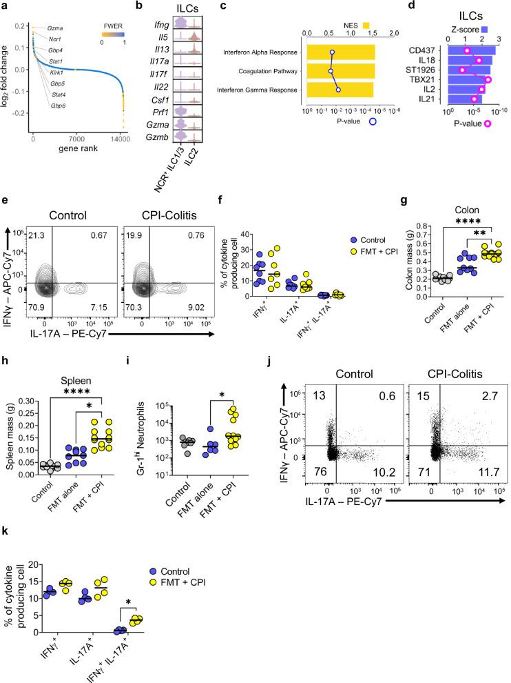
The maintenance of intestinal homeostasis is a fundamental process critical for organismal integrity. Sitting at the interface of the gut microbiome and mucosal immunity, adaptive and innate lymphoid populations regulate the balance between commensal micro-organisms and pathogens. Checkpoint inhibitors, particularly those targeting the CTLA-4 pathway, disrupt this fine balance and can lead to inflammatory bowel disease and immune checkpoint colitis. Here, we show that CTLA-4 is expressed by innate lymphoid cells and that its expression is regulated by ILC subset-specific cytokine cues in a microbiota-dependent manner. Genetic deletion or antibody blockade of CTLA-4 in multiple in vivo models of colitis demonstrates that this pathway plays a key role in intestinal homeostasis. Lastly, we have found that this observation is conserved in human IBD. We propose that this population of CTLA-4-positive ILC may serve as an important target for the treatment of idiopathic and iatrogenic intestinal inflammation.

摘要

肠道内稳态的维持是一个对于生物体完整性至关重要的基本过程。适应性和先天淋巴样细胞群体位于肠道微生物组和黏膜免疫的交界处,调节着共生微生物和病原体之间的平衡。检查点抑制剂,特别是那些针对 CTLA-4 途径的抑制剂,会破坏这种微妙的平衡,并导致炎症性肠病和免疫检查点结肠炎。在这里,我们表明 CTLA-4 由先天淋巴样细胞表达,并且其表达受微生物群依赖性的 ILC 亚群特异性细胞因子线索的调节。在多种结肠炎的体内模型中,对 CTLA-4 的基因缺失或抗体阻断表明该途径在肠道内稳态中起着关键作用。最后,我们发现这一观察结果在人类 IBD 中是保守的。我们提出,这群 CTLA-4 阳性的 ILC 可能是治疗特发性和医源性肠道炎症的重要靶点。

https://cdn.ncbi.nlm.nih.gov/pmc/blobs/a0cd/11535242/2731c209d373/41467_2024_51719_Fig1_HTML.jpg

文献检索

告别复杂PubMed语法,用中文像聊天一样搜索,搜遍4000万医学文献。AI智能推荐,让科研检索更轻松。

立即免费搜索

文件翻译

保留排版,准确专业,支持PDF/Word/PPT等文件格式,支持 12+语言互译。

免费翻译文档

深度研究

AI帮你快速写综述,25分钟生成高质量综述,智能提取关键信息,辅助科研写作。

立即免费体验