• 文献检索
  • 文档翻译
  • 深度研究
  • 学术资讯
  • Suppr Zotero 插件Zotero 插件
  • 邀请有礼
  • 套餐&价格
  • 历史记录
应用&插件
Suppr Zotero 插件Zotero 插件浏览器插件Mac 客户端Windows 客户端微信小程序
定价
高级版会员购买积分包购买API积分包
服务
文献检索文档翻译深度研究API 文档MCP 服务
关于我们
关于 Suppr公司介绍联系我们用户协议隐私条款
关注我们

Suppr 超能文献

核心技术专利:CN118964589B侵权必究
粤ICP备2023148730 号-1Suppr @ 2026

文献检索

告别复杂PubMed语法,用中文像聊天一样搜索,搜遍4000万医学文献。AI智能推荐,让科研检索更轻松。

立即免费搜索

文件翻译

保留排版,准确专业,支持PDF/Word/PPT等文件格式,支持 12+语言互译。

免费翻译文档

深度研究

AI帮你快速写综述,25分钟生成高质量综述,智能提取关键信息,辅助科研写作。

立即免费体验

去除测序接头污染可改善微生物基因组数据库。

Removal of sequencing adapter contamination improves microbial genome databases.

机构信息

Department of Ecology and Evolutionary Biology, Princeton University, Princeton, NJ, 08540, USA.

Department of Ecology and Evolutionary Biology, Cornell University, Ithaca, NY, 14853, USA.

出版信息

BMC Genomics. 2024 Nov 4;25(1):1033. doi: 10.1186/s12864-024-10956-1.

DOI:10.1186/s12864-024-10956-1
PMID:39497067
原文链接:https://pmc.ncbi.nlm.nih.gov/articles/PMC11536531/
Abstract

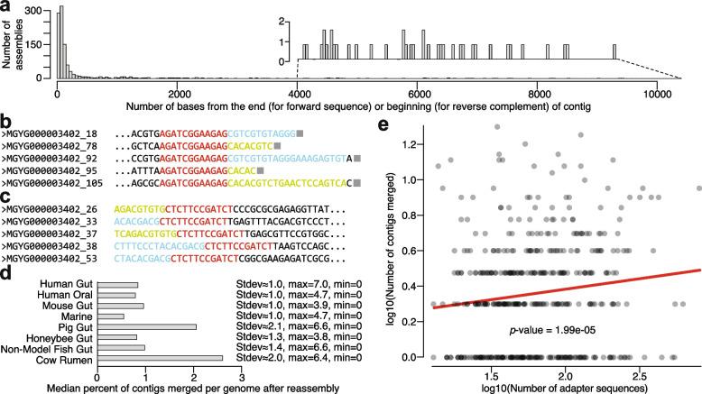
Advances in assembling microbial genomes have led to growth of reference genome databases, which have been transformative for applied and basic microbiome research. Here we show that published microbial genome databases from humans, mice, cows, pigs, fish, honeybees, and marine environments contain significant sequencing-adapter contamination that systematically reduces assembly accuracy and contiguousness. By removing the adapter-contaminated ends of contiguous sequences and reassembling MGnify reference genomes, we improve the quality of assemblies in these databases.

摘要

组装微生物基因组方面的进展导致了参考基因组数据库的增长,这对应用和基础微生物组研究产生了变革性的影响。在这里,我们表明,来自人类、小鼠、牛、猪、鱼、蜜蜂和海洋环境的已发表微生物基因组数据库含有大量测序接头污染,这些污染会系统地降低组装的准确性和连续性。通过去除连续序列的接头污染端并重新组装 MGnify 参考基因组,我们提高了这些数据库中组装的质量。

https://cdn.ncbi.nlm.nih.gov/pmc/blobs/c784/11536531/f95bdcc6dc6c/12864_2024_10956_Fig2_HTML.jpg
https://cdn.ncbi.nlm.nih.gov/pmc/blobs/c784/11536531/6dacb2e59b80/12864_2024_10956_Fig1_HTML.jpg
https://cdn.ncbi.nlm.nih.gov/pmc/blobs/c784/11536531/f95bdcc6dc6c/12864_2024_10956_Fig2_HTML.jpg
https://cdn.ncbi.nlm.nih.gov/pmc/blobs/c784/11536531/6dacb2e59b80/12864_2024_10956_Fig1_HTML.jpg
https://cdn.ncbi.nlm.nih.gov/pmc/blobs/c784/11536531/f95bdcc6dc6c/12864_2024_10956_Fig2_HTML.jpg

相似文献

1
Removal of sequencing adapter contamination improves microbial genome databases.去除测序接头污染可改善微生物基因组数据库。
BMC Genomics. 2024 Nov 4;25(1):1033. doi: 10.1186/s12864-024-10956-1.
2
A comprehensive investigation of metagenome assembly by linked-read sequencing.基于链接读取测序的宏基因组组装综合研究。
Microbiome. 2020 Nov 11;8(1):156. doi: 10.1186/s40168-020-00929-3.
3
Human Contamination in Public Genome Assemblies.公共基因组组装中的人类污染
PLoS One. 2016 Sep 9;11(9):e0162424. doi: 10.1371/journal.pone.0162424. eCollection 2016.
4
Long-Read Sequencing Improves Recovery of Picoeukaryotic Genomes and Zooplankton Marker Genes from Marine Metagenomes.长读测序提高了海洋宏基因组中小型真核生物基因组和浮游动物标记基因的回收率。
mSystems. 2022 Dec 20;7(6):e0059522. doi: 10.1128/msystems.00595-22. Epub 2022 Nov 30.
5
Removing Host-derived DNA Sequences from Microbial Metagenomes via Mapping to Reference Genomes.通过比对参考基因组去除微生物宏基因组中的宿主来源 DNA 序列。
Methods Mol Biol. 2021;2232:147-153. doi: 10.1007/978-1-0716-1040-4_13.
6
Optimizing and evaluating the reconstruction of Metagenome-assembled microbial genomes.优化和评估宏基因组组装微生物基因组的重建。
BMC Genomics. 2017 Nov 28;18(1):915. doi: 10.1186/s12864-017-4294-1.
7
Prevalence and Implications of Contamination in Public Genomic Resources: A Case Study of 43 Reference Arthropod Assemblies.公共基因组资源污染的流行情况及影响:以 43 个参考节肢动物组合为例。
G3 (Bethesda). 2020 Feb 6;10(2):721-730. doi: 10.1534/g3.119.400758.
8
Human contamination in bacterial genomes has created thousands of spurious proteins.人类污染的细菌基因组中创造了数千个虚假蛋白质。
Genome Res. 2019 Jun;29(6):954-960. doi: 10.1101/gr.245373.118. Epub 2019 May 7.
9
New approaches for metagenome assembly with short reads.基于短读长的宏基因组组装新方法
Brief Bioinform. 2020 Mar 23;21(2):584-594. doi: 10.1093/bib/bbz020.
10
Benchmarking short-read metagenomics tools for removing host contamination.用于去除宿主污染的短读长宏基因组学工具的基准测试
Gigascience. 2025 Jan 6;14. doi: 10.1093/gigascience/giaf004.

本文引用的文献

1
CheckM2: a rapid, scalable and accurate tool for assessing microbial genome quality using machine learning.CheckM2:一种使用机器学习快速、可扩展且准确评估微生物基因组质量的工具。
Nat Methods. 2023 Aug;20(8):1203-1212. doi: 10.1038/s41592-023-01940-w. Epub 2023 Jul 27.
2
Widespread extinctions of co-diversified primate gut bacterial symbionts from humans.人类共生的灵长类肠道细菌伴生物广泛灭绝。
Nat Microbiol. 2023 Jun;8(6):1039-1050. doi: 10.1038/s41564-023-01388-w. Epub 2023 May 11.
3
A low-cost genomics workflow enables isolate screening and strain-level analyses within microbiomes.
一种低成本的基因组学工作流程可实现在微生物组内进行分离物筛选和菌株水平分析。
Genome Biol. 2022 Oct 12;23(1):212. doi: 10.1186/s13059-022-02777-w.
4
Species divergence in gut-restricted bacteria of social bees.社会性蜜蜂肠道局限细菌的物种分化。
Proc Natl Acad Sci U S A. 2022 May 3;119(18):e2115013119. doi: 10.1073/pnas.2115013119. Epub 2022 Apr 25.
5
HiFiAdapterFilt, a memory efficient read processing pipeline, prevents occurrence of adapter sequence in PacBio HiFi reads and their negative impacts on genome assembly.HiFiAdapterFilt 是一种节省内存的读处理流水线,可以防止 PacBio HiFi 读中出现接头序列,并降低接头序列对基因组组装的负面影响。
BMC Genomics. 2022 Feb 22;23(1):157. doi: 10.1186/s12864-022-08375-1.
6
Generating lineage-resolved, complete metagenome-assembled genomes from complex microbial communities.从复杂微生物群落中生成谱系分辨的、完整的宏基因组组装基因组。
Nat Biotechnol. 2022 May;40(5):711-719. doi: 10.1038/s41587-021-01130-z. Epub 2022 Jan 3.
7
The Mouse Gastrointestinal Bacteria Catalogue enables translation between the mouse and human gut microbiotas via functional mapping.《鼠肠道细菌目录》通过功能映射实现了鼠和人类肠道微生物群之间的相互转化。
Cell Host Microbe. 2022 Jan 12;30(1):124-138.e8. doi: 10.1016/j.chom.2021.12.003. Epub 2021 Dec 30.
8
GUNC: detection of chimerism and contamination in prokaryotic genomes.GUNC:原核基因组嵌合体和污染的检测。
Genome Biol. 2021 Jun 13;22(1):178. doi: 10.1186/s13059-021-02393-0.
9
Expanded catalog of microbial genes and metagenome-assembled genomes from the pig gut microbiome.猪肠道微生物组中的微生物基因和宏基因组组装基因组的扩展目录。
Nat Commun. 2021 Feb 17;12(1):1106. doi: 10.1038/s41467-021-21295-0.
10
Significantly improving the quality of genome assemblies through curation.通过编辑显著提高基因组组装的质量。
Gigascience. 2021 Jan 9;10(1). doi: 10.1093/gigascience/giaa153.