• 文献检索
  • 文档翻译
  • 深度研究
  • 学术资讯
  • Suppr Zotero 插件Zotero 插件
  • 邀请有礼
  • 套餐&价格
  • 历史记录
应用&插件
Suppr Zotero 插件Zotero 插件浏览器插件Mac 客户端Windows 客户端微信小程序
定价
高级版会员购买积分包购买API积分包
服务
文献检索文档翻译深度研究API 文档MCP 服务
关于我们
关于 Suppr公司介绍联系我们用户协议隐私条款
关注我们

Suppr 超能文献

核心技术专利:CN118964589B侵权必究
粤ICP备2023148730 号-1Suppr @ 2026

文献检索

告别复杂PubMed语法,用中文像聊天一样搜索,搜遍4000万医学文献。AI智能推荐,让科研检索更轻松。

立即免费搜索

文件翻译

保留排版,准确专业,支持PDF/Word/PPT等文件格式,支持 12+语言互译。

免费翻译文档

深度研究

AI帮你快速写综述,25分钟生成高质量综述,智能提取关键信息,辅助科研写作。

立即免费体验

癫痫中的情感共病源于癫痫发作诱导的皮质酮活性。

Emotional comorbidities in epilepsy result from seizure-induced corticosterone activity.

作者信息

Gom Renaud C, George Antis G, Harris Sydney A, Wickramarachchi Pasindu, Bhatt Dhyey, Acharjee Shaona, Pittman Quentin J, Hill Matthew N, Colangeli Roberto, Teskey G Campbell

机构信息

Hotchkiss Brain Institute, Cumming School of Medicine, University of Calgary, Calgary, Alberta, T2N 4N1, Canada.

Department of Cell Biology and Anatomy, University of Calgary, Calgary, Alberta, T2N 4N1, Canada.

出版信息

Neurobiol Stress. 2024 Oct 11;33:100678. doi: 10.1016/j.ynstr.2024.100678. eCollection 2024 Nov.

DOI:10.1016/j.ynstr.2024.100678
PMID:39497812
原文链接:https://pmc.ncbi.nlm.nih.gov/articles/PMC11533717/
Abstract

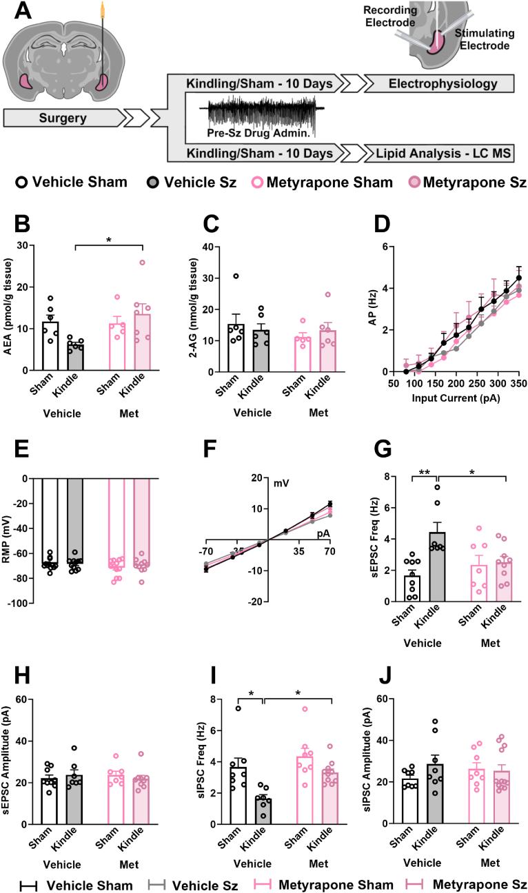
People with epilepsy often have psychiatric comorbidities that can significantly impair their quality of life. We previously reported that repeated seizure activity persistently alters endocannabinoid (eCB) signaling in the amygdala which accounts for comorbid emotional dysregulation in rats, however, the mechanism by which these alterations in eCB signaling within the epileptic brain occur is unclear. Endocannabinoid signaling is influenced by corticosterone (CORT) to modulate cognitive and emotional processes and a hyperactive hypothalamic-pituitary-adrenal (HPA) axis occurs in both people with epilepsy and nonhuman animal models of epilepsy. We employed selective pharmacological tools and a variety of approaches including whole-cell patch-clamp electrophysiology, behavioural paradigms and biochemical assays in amygdala kindled adult male Long-Evans rats. We aimed to determine whether seizures induce hypersecretion of CORT and the role this plays in eCB system dysregulation, impaired fear memory, and anxiety-like behaviours associated with seizure activity. Plasma CORT levels were significantly and consistently elevated following seizures over the course of kindling. Pre-seizure administration with the CORT synthesis inhibitor metyrapone prevented this seizure-induced CORT increase, prevented amygdala anandamide downregulation, and synaptic alteration induced by seizure activity. Moreover, treatment with metyrapone or combined glucocorticoid receptor (GR)/mineralocorticoid receptor (MR) antagonists prior to each elicited seizure were equally effective in preventing chronically altered anxiety-like behaviour and fear memory responses. Inhibiting seizure-induced corticosterone synthesis, or directly blocking the effects of CORT at GR/MR prevents deleterious changes in emotional processing and could be a treatment option for emotional comorbidities in epilepsy.

摘要

癫痫患者常常伴有精神疾病共病,这会显著损害他们的生活质量。我们之前报道过,反复的癫痫发作活动会持续改变杏仁核中的内源性大麻素(eCB)信号,这是大鼠共病情绪调节障碍的原因,然而,癫痫大脑中这些eCB信号变化发生的机制尚不清楚。内源性大麻素信号受皮质酮(CORT)影响,以调节认知和情绪过程,并且癫痫患者和癫痫非人类动物模型中均出现下丘脑-垂体-肾上腺(HPA)轴功能亢进。我们在杏仁核点燃的成年雄性Long-Evans大鼠中使用了选择性药理学工具和多种方法,包括全细胞膜片钳电生理学、行为范式和生化分析。我们旨在确定癫痫发作是否会诱导CORT分泌过多,以及这在eCB系统失调、恐惧记忆受损和与癫痫发作活动相关的焦虑样行为中所起的作用。在点燃过程中,癫痫发作后血浆CORT水平显著且持续升高。癫痫发作前给予CORT合成抑制剂美替拉酮可阻止这种癫痫发作诱导的CORT升高,防止杏仁核花生四烯酸乙醇胺下调以及癫痫发作活动诱导的突触改变。此外,在每次诱发癫痫发作前用美替拉酮或联合糖皮质激素受体(GR)/盐皮质激素受体(MR)拮抗剂进行治疗,在预防长期改变的焦虑样行为和恐惧记忆反应方面同样有效。抑制癫痫发作诱导的皮质酮合成,或直接在GR/MR处阻断CORT的作用,可防止情绪加工方面的有害变化,并且可能是治疗癫痫患者情绪共病的一种选择。

https://cdn.ncbi.nlm.nih.gov/pmc/blobs/3e0f/11533717/be621dff11b3/gr6.jpg
https://cdn.ncbi.nlm.nih.gov/pmc/blobs/3e0f/11533717/55e08ecbde3f/gr1.jpg
https://cdn.ncbi.nlm.nih.gov/pmc/blobs/3e0f/11533717/34a91bbd84b5/gr2.jpg
https://cdn.ncbi.nlm.nih.gov/pmc/blobs/3e0f/11533717/f6a5592e5f72/gr3.jpg
https://cdn.ncbi.nlm.nih.gov/pmc/blobs/3e0f/11533717/aac708d5cf96/gr4.jpg
https://cdn.ncbi.nlm.nih.gov/pmc/blobs/3e0f/11533717/ffe1bf001ec8/gr5.jpg
https://cdn.ncbi.nlm.nih.gov/pmc/blobs/3e0f/11533717/be621dff11b3/gr6.jpg
https://cdn.ncbi.nlm.nih.gov/pmc/blobs/3e0f/11533717/55e08ecbde3f/gr1.jpg
https://cdn.ncbi.nlm.nih.gov/pmc/blobs/3e0f/11533717/34a91bbd84b5/gr2.jpg
https://cdn.ncbi.nlm.nih.gov/pmc/blobs/3e0f/11533717/f6a5592e5f72/gr3.jpg
https://cdn.ncbi.nlm.nih.gov/pmc/blobs/3e0f/11533717/aac708d5cf96/gr4.jpg
https://cdn.ncbi.nlm.nih.gov/pmc/blobs/3e0f/11533717/ffe1bf001ec8/gr5.jpg
https://cdn.ncbi.nlm.nih.gov/pmc/blobs/3e0f/11533717/be621dff11b3/gr6.jpg

相似文献

1
Emotional comorbidities in epilepsy result from seizure-induced corticosterone activity.癫痫中的情感共病源于癫痫发作诱导的皮质酮活性。
Neurobiol Stress. 2024 Oct 11;33:100678. doi: 10.1016/j.ynstr.2024.100678. eCollection 2024 Nov.
2
Anandamide Signaling Augmentation Rescues Amygdala Synaptic Function and Comorbid Emotional Alterations in a Model of Epilepsy.大麻素信号增强可挽救癫痫模型杏仁核突触功能和共病情绪改变。
J Neurosci. 2020 Jul 29;40(31):6068-6081. doi: 10.1523/JNEUROSCI.0068-20.2020. Epub 2020 Jun 29.
3
2-AG-Mediated Control of GABAergic Signaling Is Impaired in a Model of Epilepsy.2-AG 介导的 GABA 能信号的控制在癫痫模型中受损。
J Neurosci. 2023 Jan 25;43(4):571-583. doi: 10.1523/JNEUROSCI.0541-22.2022. Epub 2022 Dec 2.
4
Role of corticosterone in anxiety- and depressive-like behavior and HPA regulation following prenatal alcohol exposure.皮质酮在产前酒精暴露后焦虑和抑郁样行为及 HPA 调节中的作用。
Prog Neuropsychopharmacol Biol Psychiatry. 2019 Mar 2;90:1-15. doi: 10.1016/j.pnpbp.2018.10.008. Epub 2018 Oct 24.
5
Early life maternal separation stress augmentation of limbic epileptogenesis: the role of corticosterone and HPA axis programming.早期生活中母体分离应激增强边缘性癫痫发生:皮质酮和 HPA 轴编程的作用。
Psychoneuroendocrinology. 2014 Apr;42:124-33. doi: 10.1016/j.psyneuen.2014.01.009. Epub 2014 Jan 21.
6
Exposure of the amygdala to elevated levels of corticosterone alters colonic motility in response to acute psychological stress.杏仁核暴露于升高的皮质酮水平会改变结肠运动对急性心理应激的反应。
Neuropharmacology. 2010 Jun;58(7):1161-7. doi: 10.1016/j.neuropharm.2010.02.012. Epub 2010 Feb 17.
7
Phytocannabinoids restore seizure-induced alterations in emotional behaviour in male rats.植物大麻素可恢复雄性大鼠癫痫发作诱导的情绪行为改变。
Neuropsychopharmacology. 2025 Apr;50(5):751-761. doi: 10.1038/s41386-024-02005-y. Epub 2024 Oct 21.
8
Attenuating corticosterone levels on the day of memory assessment prevents chronic stress-induced impairments in spatial memory.在记忆评估当天降低皮质酮水平可预防慢性应激诱导的空间记忆损伤。
Eur J Neurosci. 2006 Jul;24(2):595-605. doi: 10.1111/j.1460-9568.2006.04948.x.
9
Effect of neonatal isolation on outcome following neonatal seizures in rats--the role of corticosterone.新生期隔离对大鼠新生惊厥后结局的影响——皮质酮的作用。
Epilepsy Res. 2006 Feb;68(2):123-36. doi: 10.1016/j.eplepsyres.2005.10.005. Epub 2005 Nov 28.
10
Seizure-induced activation of the HPA axis increases seizure frequency and comorbid depression-like behaviors.癫痫发作引起的 HPA 轴激活会增加癫痫发作频率和共病抑郁样行为。
Epilepsy Behav. 2018 Jan;78:124-133. doi: 10.1016/j.yebeh.2017.10.025. Epub 2017 Dec 22.

引用本文的文献

1
Unveiling the therapeutic potential of natural products in Alzheimer's disease: insights from , , and clinical studies.揭示天然产物在阿尔茨海默病中的治疗潜力:来自……及临床研究的见解
Front Pharmacol. 2025 Jun 23;16:1601712. doi: 10.3389/fphar.2025.1601712. eCollection 2025.

本文引用的文献

1
Nature and nurture: Comparing mouse behavior in classic versus revised anxiety-like and social behavioral assays in genetically or environmentally defined groups.先天与后天:在遗传或环境定义的群体中,比较经典与修订后的焦虑样和社交行为测定中,小鼠行为的差异。
Genes Brain Behav. 2023 Dec;22(6):e12869. doi: 10.1111/gbb.12869. Epub 2023 Oct 23.
2
Stress-induced Neuroinflammation of the Spinal Cord is Restrained by Cort113176 (Dazucorilant), A Specific Glucocorticoid Receptor Modulator.应激诱导的脊髓神经炎症受 Cort113176(地佐环利)抑制,Cort113176 是一种特异性糖皮质激素受体调节剂。
Mol Neurobiol. 2024 Jan;61(1):1-14. doi: 10.1007/s12035-023-03554-x. Epub 2023 Aug 11.
3
Hippocampal glucocorticoid receptors modulate status epilepticus severity.
海马糖皮质激素受体调节癫痫持续状态的严重程度。
Neurobiol Dis. 2023 Mar;178:106014. doi: 10.1016/j.nbd.2023.106014. Epub 2023 Jan 23.
4
2-AG-Mediated Control of GABAergic Signaling Is Impaired in a Model of Epilepsy.2-AG 介导的 GABA 能信号的控制在癫痫模型中受损。
J Neurosci. 2023 Jan 25;43(4):571-583. doi: 10.1523/JNEUROSCI.0541-22.2022. Epub 2022 Dec 2.
5
Commonalities for comorbidity: Overlapping features of the endocannabinoid system in depression and epilepsy.共病的共性:抑郁症和癫痫中内源性大麻素系统的重叠特征。
Front Psychiatry. 2022 Oct 19;13:1041460. doi: 10.3389/fpsyt.2022.1041460. eCollection 2022.
6
Understanding stress: Insights from rodent models.理解压力:来自啮齿动物模型的见解。
Curr Res Neurobiol. 2021 May 23;2:100013. doi: 10.1016/j.crneur.2021.100013. eCollection 2021.
7
The infralimbic mineralocorticoid blockage prevents the stress-induced impairment of aversive memory extinction in rats.边缘下区皮质酮阻断可防止应激引起的大鼠厌恶记忆消退受损。
Transl Psychiatry. 2022 Aug 24;12(1):343. doi: 10.1038/s41398-022-02118-2.
8
Early post-stress administration of MR or GR antagonist in adolescent female rats restored anxiogenic-like behavior and modified the HPA axis response in the adulthood.在青春期雌性大鼠应激后早期给予盐皮质激素受体(MR)或糖皮质激素受体(GR)拮抗剂,可恢复成年期的焦虑样行为并改变下丘脑-垂体-肾上腺(HPA)轴反应。
Brain Res. 2022 May 1;1782:147833. doi: 10.1016/j.brainres.2022.147833. Epub 2022 Feb 18.
9
Targeting Endocannabinoid System in Epilepsy: For Good or for Bad.靶向内源性大麻素系统治疗癫痫:有利有弊。
Neuroscience. 2022 Feb 1;482:172-185. doi: 10.1016/j.neuroscience.2021.12.013. Epub 2021 Dec 16.
10
Genetic Variants of Fatty Acid Amide Hydrolase Modulate Acute Inflammatory Responses to Colitis in Adult Male Mice.脂肪酸酰胺水解酶的基因变异调节成年雄性小鼠对结肠炎的急性炎症反应。
Front Cell Neurosci. 2021 Nov 22;15:764706. doi: 10.3389/fncel.2021.764706. eCollection 2021.