Suppr超能文献

布地奈德和丙酸氟替卡松通过刺激成骨分化对人骨髓间充质干细胞抗骨质疏松潜能的影响。

Influence of budesonide and fluticasone propionate in the anti-osteoporotic potential in human bone marrow-derived mesenchymal stem cells via stimulation of osteogenic differentiation.

作者信息

Sumague Terrence Suministrado, Niazy Abdurahman A, Lambarte Rhodanne Nicole A, Nafisah Ibrahim A, Gusnanto Arief

机构信息

Molecular and Cell Biology Laboratory, Prince Naif bin AbdulAziz Health Research Center, King Saud University Medical City, Riyadh, Kingdom of Saudi Arabia.

Department of Oral Medicine and Diagnostic Sciences, College of Dentistry, King Saud University, Riyadh, Kingdom of Saudi Arabia.

出版信息

Heliyon. 2024 Oct 18;10(20):e39475. doi: 10.1016/j.heliyon.2024.e39475. eCollection 2024 Oct 30.

Abstract

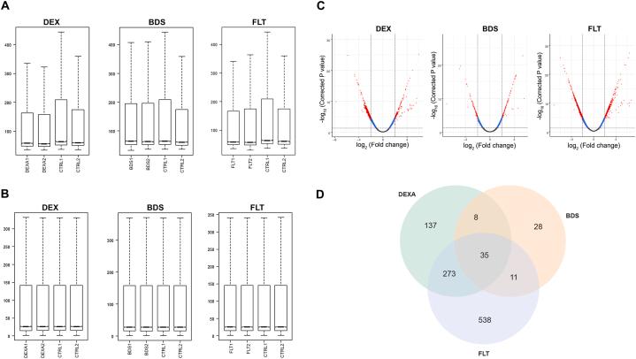
Osteoporosis is a prevalent bone condition with adverse effects observed in patients undergoing long-term glucocorticoid therapy, resulting in bone demineralization and tissue loss. There has been limited studies on the global response to dexamethasone in terms of comparing its expression profile to other common glucocorticoids during osteogenic differentiation. This study focused on the downregulated gene expression profile of glucocorticoid compounds; dexamethasone, budesonide, and fluticasone propionate, during osteogenic differentiation to elucidate the related target genes and pathways associated with the anti-osteoporotic potential of telomerase-immortalized human bone marrow-derived mesenchymal stem cells using a bioinformatics approach. Based on gene expression microarrays experiments and bioinformatics analysis, several key genes involved in the regulation of osteogenic differentiation and osteoporosis development in mesenchymal stem cells that were targeted by these specific glucocorticoids were determined. Network analysis using GeneCards, OMIM, and CTD databases were performed and osteoporosis-related genes were identified. LIMMA and moderated Welch test R packages were performed to determine significant downregulated differentially expressed genes for each glucocorticoid treatment. A total of 479 (dexamethasone), 84 (budesonide), and 889 (fluticasone propionate) differentially expressed genes were identified for each glucocorticoid, of which 35 common genes overlapped. Enrichment pathway analysis was conducted using Metascape, and protein-protein interaction networks were constructed using the STRING database and Cytoscape software to determine potential target genes involved with osteoporosis. Enrichment pathway analysis revealed genes involved in 3 Reactome pathways namely cytokine signaling in immune system, immune system and the interferon alpha/beta signaling pathways and identified 10 hub genes based on the PPI network to determine potential target pathways associated with osteoporosis. These findings provide preliminary insights into the relationship between the key target genes of dexamethasone, budesonide, and fluticasone propionate, and the pathways associated with regulated osteoporosis metabolism during osteogenic differentiation.

摘要

骨质疏松症是一种常见的骨骼疾病,长期接受糖皮质激素治疗的患者会出现不良反应,导致骨质脱矿和组织流失。关于地塞米松在成骨分化过程中的整体反应,与其他常见糖皮质激素相比,其表达谱的研究有限。本研究聚焦于糖皮质激素化合物(地塞米松、布地奈德和丙酸氟替卡松)在成骨分化过程中基因表达下调谱,采用生物信息学方法阐明与端粒酶永生化人骨髓间充质干细胞抗骨质疏松潜力相关的靶基因和途径。基于基因表达微阵列实验和生物信息学分析,确定了这些特定糖皮质激素靶向的间充质干细胞中参与成骨分化调控和骨质疏松症发展的几个关键基因。使用GeneCards、OMIM和CTD数据库进行网络分析,并鉴定与骨质疏松症相关的基因。使用LIMMA和适度韦尔奇检验R包来确定每种糖皮质激素治疗中显著下调的差异表达基因。每种糖皮质激素分别鉴定出479个(地塞米松)、84个(布地奈德)和889个(丙酸氟替卡松)差异表达基因,其中有35个共同基因重叠。使用Metascape进行富集通路分析,并使用STRING数据库和Cytoscape软件构建蛋白质-蛋白质相互作用网络,以确定与骨质疏松症相关的潜在靶基因。富集通路分析揭示了参与3条Reactome通路的基因,即免疫系统中的细胞因子信号传导、免疫系统和干扰素α/β信号通路,并基于蛋白质-蛋白质相互作用网络鉴定了10个枢纽基因,以确定与骨质疏松症相关的潜在靶途径。这些发现为地塞米松、布地奈德和丙酸氟替卡松的关键靶基因与成骨分化过程中骨质疏松症代谢调控相关途径之间的关系提供了初步见解。

https://cdn.ncbi.nlm.nih.gov/pmc/blobs/8ae1/11532851/412395b5f4c5/ga1.jpg

文献AI研究员

20分钟写一篇综述,助力文献阅读效率提升50倍。

立即体验

用中文搜PubMed

大模型驱动的PubMed中文搜索引擎

马上搜索

文档翻译

学术文献翻译模型,支持多种主流文档格式。

立即体验