• 文献检索
  • 文档翻译
  • 深度研究
  • 学术资讯
  • Suppr Zotero 插件Zotero 插件
  • 邀请有礼
  • 套餐&价格
  • 历史记录
应用&插件
Suppr Zotero 插件Zotero 插件浏览器插件Mac 客户端Windows 客户端微信小程序
定价
高级版会员购买积分包购买API积分包
服务
文献检索文档翻译深度研究API 文档MCP 服务
关于我们
关于 Suppr公司介绍联系我们用户协议隐私条款
关注我们

Suppr 超能文献

核心技术专利:CN118964589B侵权必究
粤ICP备2023148730 号-1Suppr @ 2026

文献检索

告别复杂PubMed语法,用中文像聊天一样搜索,搜遍4000万医学文献。AI智能推荐,让科研检索更轻松。

立即免费搜索

文件翻译

保留排版,准确专业,支持PDF/Word/PPT等文件格式,支持 12+语言互译。

免费翻译文档

深度研究

AI帮你快速写综述,25分钟生成高质量综述,智能提取关键信息,辅助科研写作。

立即免费体验

苦参 - 蒲公英汤(STD)通过诱导铁死亡和调节肿瘤免疫微环境抑制非小细胞肺癌。

Sophora alopecuroide - Taraxacum decoction (STD) inhibits non-small cell lung cancer via inducing ferroptosis and modulating tumor immune microenvironment.

作者信息

Xiaohu Ouyang, Wang Jingbo, Qiu Xiaoyuan, Song Shuxin, Li Junyi, Luo Shanshan, Chen Qianyun, Hu Desheng

机构信息

Department of Integrated Traditional Chinese and Western Medicine, Union Hospital, Tongji Medical College, Huazhong University of Science and Technology, Wuhan, 430022, China.

Institute of Hematology, Union Hospital, Tongji Medical College, Huazhong University of Science and Technology, Wuhan, 430022, China.

出版信息

Heliyon. 2024 Oct 19;10(20):e39564. doi: 10.1016/j.heliyon.2024.e39564. eCollection 2024 Oct 30.

DOI:10.1016/j.heliyon.2024.e39564
PMID:39498069
原文链接:https://pmc.ncbi.nlm.nih.gov/articles/PMC11532862/
Abstract

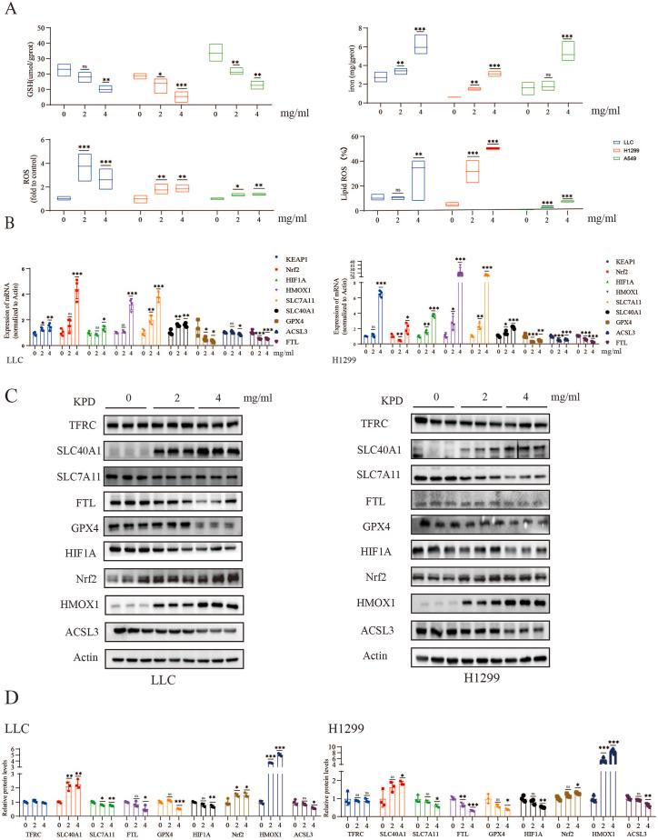
The Sophora alopecuroide - Taraxacum Decoction (STD) is a traditional Chinese herbal formulation that has demonstrated significant potential in combating tumors. Despite its apparent effectiveness, the specific mechanisms through which STD exerts its anti-tumor properties remain largely unexplored and are yet to be fully understood. In our study, we provided evidence that STD effectively inhibits cellular growth and movement, as well as halting the cell cycle at the G2/M checkpoint. Furthermore, our pharmacological network analysis indicated that STD might induce cell death through a process known as ferroptosis. This hypothesis was substantiated by observing important biochemical changes associated with ferroptosis, including a decrease in glutathione (GSH) levels, an increase in iron accumulation, and elevated levels of reactive oxygen species (ROS) and lipid peroxidation. Additionally, we noted a significant rise in the expression of pro-ferroptosis genes such as Keap1, Nrf2, and HO-1, further supporting our findings. Significantly, and in line with the results, STD also showed a strong ability to inhibit tumor growth by inducing ferroptosis in a subcutaneous tumor model. Additionally, STD treatment changed the tumor immune microenvironment (TIME), as seen by an increase in CD107a CD8 and NK cells within the tumor. These findings demonstrate that STD induces ferroptosis and alters TIME to combat tumors, suggesting that STD may be a viable alternative treatment for patients with NSCLC.

摘要

苦参 - 蒲公英汤(STD)是一种传统的中药配方,已显示出在对抗肿瘤方面具有显著潜力。尽管其效果明显,但STD发挥抗肿瘤特性的具体机制在很大程度上仍未被探索,尚未完全了解。在我们的研究中,我们提供了证据表明STD能有效抑制细胞生长和移动,并在G2/M检查点使细胞周期停滞。此外,我们的药理网络分析表明,STD可能通过一种称为铁死亡的过程诱导细胞死亡。通过观察与铁死亡相关的重要生化变化,包括谷胱甘肽(GSH)水平降低、铁积累增加以及活性氧(ROS)和脂质过氧化水平升高,这一假设得到了证实。此外,我们注意到促铁死亡基因如Keap1、Nrf2和HO-1的表达显著增加,进一步支持了我们的发现。重要的是,与结果一致,STD在皮下肿瘤模型中也显示出通过诱导铁死亡来强烈抑制肿瘤生长的能力。此外,STD治疗改变了肿瘤免疫微环境(TIME),表现为肿瘤内CD107a CD8和NK细胞增加。这些发现表明,STD通过诱导铁死亡和改变TIME来对抗肿瘤,提示STD可能是NSCLC患者一种可行的替代治疗方法。

https://cdn.ncbi.nlm.nih.gov/pmc/blobs/87ac/11532862/0af3f19693c3/mmcfigs5.jpg
https://cdn.ncbi.nlm.nih.gov/pmc/blobs/87ac/11532862/db06523af61b/gr1.jpg
https://cdn.ncbi.nlm.nih.gov/pmc/blobs/87ac/11532862/30feeb75a2fc/gr2.jpg
https://cdn.ncbi.nlm.nih.gov/pmc/blobs/87ac/11532862/fe13fb572c42/gr3.jpg
https://cdn.ncbi.nlm.nih.gov/pmc/blobs/87ac/11532862/d01a3d07413a/gr4.jpg
https://cdn.ncbi.nlm.nih.gov/pmc/blobs/87ac/11532862/3459de4770a9/gr5.jpg
https://cdn.ncbi.nlm.nih.gov/pmc/blobs/87ac/11532862/5427db228f48/gr6.jpg
https://cdn.ncbi.nlm.nih.gov/pmc/blobs/87ac/11532862/923822ade902/gr7.jpg
https://cdn.ncbi.nlm.nih.gov/pmc/blobs/87ac/11532862/d681ab904c06/mmcfigs1.jpg
https://cdn.ncbi.nlm.nih.gov/pmc/blobs/87ac/11532862/36c6dde1b31f/mmcfigs2.jpg
https://cdn.ncbi.nlm.nih.gov/pmc/blobs/87ac/11532862/ebbdd7b9cd4a/mmcfigs3.jpg
https://cdn.ncbi.nlm.nih.gov/pmc/blobs/87ac/11532862/eb4340820260/mmcfigs4.jpg
https://cdn.ncbi.nlm.nih.gov/pmc/blobs/87ac/11532862/0af3f19693c3/mmcfigs5.jpg
https://cdn.ncbi.nlm.nih.gov/pmc/blobs/87ac/11532862/db06523af61b/gr1.jpg
https://cdn.ncbi.nlm.nih.gov/pmc/blobs/87ac/11532862/30feeb75a2fc/gr2.jpg
https://cdn.ncbi.nlm.nih.gov/pmc/blobs/87ac/11532862/fe13fb572c42/gr3.jpg
https://cdn.ncbi.nlm.nih.gov/pmc/blobs/87ac/11532862/d01a3d07413a/gr4.jpg
https://cdn.ncbi.nlm.nih.gov/pmc/blobs/87ac/11532862/3459de4770a9/gr5.jpg
https://cdn.ncbi.nlm.nih.gov/pmc/blobs/87ac/11532862/5427db228f48/gr6.jpg
https://cdn.ncbi.nlm.nih.gov/pmc/blobs/87ac/11532862/923822ade902/gr7.jpg
https://cdn.ncbi.nlm.nih.gov/pmc/blobs/87ac/11532862/d681ab904c06/mmcfigs1.jpg
https://cdn.ncbi.nlm.nih.gov/pmc/blobs/87ac/11532862/36c6dde1b31f/mmcfigs2.jpg
https://cdn.ncbi.nlm.nih.gov/pmc/blobs/87ac/11532862/ebbdd7b9cd4a/mmcfigs3.jpg
https://cdn.ncbi.nlm.nih.gov/pmc/blobs/87ac/11532862/eb4340820260/mmcfigs4.jpg
https://cdn.ncbi.nlm.nih.gov/pmc/blobs/87ac/11532862/0af3f19693c3/mmcfigs5.jpg

相似文献

1
Sophora alopecuroide - Taraxacum decoction (STD) inhibits non-small cell lung cancer via inducing ferroptosis and modulating tumor immune microenvironment.苦参 - 蒲公英汤(STD)通过诱导铁死亡和调节肿瘤免疫微环境抑制非小细胞肺癌。
Heliyon. 2024 Oct 19;10(20):e39564. doi: 10.1016/j.heliyon.2024.e39564. eCollection 2024 Oct 30.
2
Ethanol extract of Eclipta prostrata induces multiple myeloma ferroptosis via Keap1/Nrf2/HO-1 axis.旱莲草乙醇提取物通过 Keap1/Nrf2/HO-1 轴诱导多发性骨髓瘤铁死亡。
Phytomedicine. 2024 Jun;128:155401. doi: 10.1016/j.phymed.2024.155401. Epub 2024 Feb 1.
3
S-3'-hydroxy-7', 2', 4'-trimethoxyisoxane, a novel ferroptosis inducer, promotes NSCLC cell death through inhibiting Nrf2/HO-1 signaling pathway.S-3'-羟基-7',2',4'-三甲氧基异恶唑烷,一种新型铁死亡诱导剂,通过抑制Nrf2/HO-1信号通路促进非小细胞肺癌细胞死亡。
Front Pharmacol. 2022 Aug 29;13:973611. doi: 10.3389/fphar.2022.973611. eCollection 2022.
4
[Shenqi Dihuang Decoction inhibits high-glucose induced ferroptosis of renal tubular epithelial cells via Nrf2/HO-1/GPX4 pathway].[肾气地黄汤通过Nrf2/HO-1/GPX4通路抑制高糖诱导的肾小管上皮细胞铁死亡]
Zhongguo Zhong Yao Za Zhi. 2023 Oct;48(19):5337-5344. doi: 10.19540/j.cnki.cjcmm.20230721.501.
5
S. glabra exerts anti-lung cancer effects by inducing ferroptosis and anticancer immunity.S. glabra 通过诱导铁死亡和抗癌免疫发挥抗肺癌作用。
Phytomedicine. 2024 Nov;134:155981. doi: 10.1016/j.phymed.2024.155981. Epub 2024 Aug 30.
6
Polyphyllin I induced ferroptosis to suppress the progression of hepatocellular carcinoma through activation of the mitochondrial dysfunction via Nrf2/HO-1/GPX4 axis.重楼皂苷I通过Nrf2/HO-1/GPX4轴激活线粒体功能障碍诱导铁死亡,从而抑制肝细胞癌的进展。
Phytomedicine. 2024 Jan;122:155135. doi: 10.1016/j.phymed.2023.155135. Epub 2023 Oct 12.
7
Trabectedin induces ferroptosis via regulation of HIF-1α/IRP1/TFR1 and Keap1/Nrf2/GPX4 axis in non-small cell lung cancer cells.曲贝替定通过调控非小细胞肺癌细胞中的HIF-1α/IRP1/TFR1和Keap1/Nrf2/GPX4轴诱导铁死亡。
Chem Biol Interact. 2023 Jan 5;369:110262. doi: 10.1016/j.cbi.2022.110262. Epub 2022 Nov 14.
8
Esculin induces endoplasmic reticulum stress and drives apoptosis and ferroptosis in colorectal cancer via PERK regulating eIF2α/CHOP and Nrf2/HO-1 cascades.秦皮乙素通过 PERK 调节 eIF2α/CHOP 和 Nrf2/HO-1 级联诱导结直肠癌细胞内质网应激并驱动细胞凋亡和铁死亡。
J Ethnopharmacol. 2024 Jun 28;328:118139. doi: 10.1016/j.jep.2024.118139. Epub 2024 Mar 30.
9
Benja-ummarit induces ferroptosis with cell ballooning feature through ROS and iron-dependent pathway in hepatocellular carcinoma.苯甲酰胺诱导肝癌细胞发生具有气球样变特征的铁死亡是通过 ROS 和铁依赖途径。
J Ethnopharmacol. 2024 Dec 5;335:118672. doi: 10.1016/j.jep.2024.118672. Epub 2024 Aug 8.
10
Matrine induces ferroptosis in cervical cancer through activation of piezo1 channel.苦参碱通过激活Piezo1通道诱导宫颈癌铁死亡。
Phytomedicine. 2024 Jan;122:155165. doi: 10.1016/j.phymed.2023.155165. Epub 2023 Oct 29.

引用本文的文献

1
Kitag. (Binpu-3) root extract inhibits tumor invasion via Notch signaling in and human breast cancer MDA-MB-231 cells.桔梗(滨浦 -3)根提取物通过Notch信号通路抑制小鼠和人乳腺癌MDA - MB - 231细胞的肿瘤侵袭。
Front Pharmacol. 2025 Mar 13;16:1494545. doi: 10.3389/fphar.2025.1494545. eCollection 2025.
2
Traditional Chinese medicine in lung cancer treatment.中医在肺癌治疗中的应用。
Mol Cancer. 2025 Feb 26;24(1):57. doi: 10.1186/s12943-025-02245-6.
3
Promotion Mechanisms of Stromal Cell-Mediated Lung Cancer Development Within Tumor Microenvironment.

本文引用的文献

1
Alantolactone facilitates ferroptosis in non-small cell lung cancer through promoting FTH1 ubiquitination and degradation.土木香内酯通过促进 FTH1 泛素化和降解促进非小细胞肺癌中的铁死亡。
Chem Biol Drug Des. 2024 Aug;104(2):e14560. doi: 10.1111/cbdd.14560.
2
Agrimonolide Inhibits the Malignant Progression of Non-small Cell Lung Cancer and Induces Ferroptosis through the mTOR Signaling Pathway.龙牙草内酯通过mTOR信号通路抑制非小细胞肺癌的恶性进展并诱导铁死亡。
Anticancer Agents Med Chem. 2024;24(18):1371-1381. doi: 10.2174/0118715206305421240715042502.
3
Auriculasin induces mitochondrial oxidative stress and drives ferroptosis by inhibiting PI3K/Akt pathway in non-small cell lung cancer.
肿瘤微环境中基质细胞介导肺癌发展的促进机制
Cancer Manag Res. 2025 Feb 11;17:249-266. doi: 10.2147/CMAR.S505549. eCollection 2025.
耳草素通过抑制非小细胞肺癌中的PI3K/Akt通路诱导线粒体氧化应激并驱动铁死亡。
Naunyn Schmiedebergs Arch Pharmacol. 2025 Jan;398(1):967-977. doi: 10.1007/s00210-024-03328-9. Epub 2024 Aug 2.
4
Current literature review on the tumor immune micro-environment, its heterogeneity and future perspectives in treatment of advanced non-small cell lung cancer.关于肿瘤免疫微环境、其异质性以及晚期非小细胞肺癌治疗未来展望的当前文献综述。
Transl Lung Cancer Res. 2023 Apr 28;12(4):857-876. doi: 10.21037/tlcr-22-633. Epub 2023 Mar 17.
5
Tumor-Associated Macrophage Subsets: Shaping Polarization and Targeting.肿瘤相关巨噬细胞亚群:塑造极化和靶向。
Int J Mol Sci. 2023 Apr 19;24(8):7493. doi: 10.3390/ijms24087493.
6
Targeting ferroptosis as a cell death pathway in Melanoma: From molecular mechanisms to skin cancer treatment.靶向铁死亡作为黑色素瘤中的细胞死亡途径:从分子机制到皮肤癌治疗。
Int Immunopharmacol. 2023 Jun;119:110215. doi: 10.1016/j.intimp.2023.110215. Epub 2023 Apr 24.
7
Polyphyllin I suppresses the gastric cancer growth by promoting cancer cell ferroptosis.重楼皂苷I通过促进癌细胞铁死亡抑制胃癌生长。
Front Pharmacol. 2023 Apr 4;14:1145407. doi: 10.3389/fphar.2023.1145407. eCollection 2023.
8
Timosaponin AIII promotes non-small-cell lung cancer ferroptosis through targeting and facilitating HSP90 mediated GPX4 ubiquitination and degradation.知母皂苷 AIII 通过靶向和促进 HSP90 介导的 GPX4 泛素化和降解促进非小细胞肺癌铁死亡。
Int J Biol Sci. 2023 Feb 27;19(5):1471-1489. doi: 10.7150/ijbs.77979. eCollection 2023.
9
Ferroptosis: Promising approach for cancer and cancer immunotherapy.铁死亡:癌症和癌症免疫治疗的有前途的方法。
Cancer Lett. 2023 May 1;561:216152. doi: 10.1016/j.canlet.2023.216152. Epub 2023 Apr 4.
10
ATF4 suppresses hepatocarcinogenesis by inducing SLC7A11 (xCT) to block stress-related ferroptosis.转录激活因子 4 通过诱导 SLC7A11(xCT)抑制应激相关的铁死亡来抑制肝癌发生。
J Hepatol. 2023 Aug;79(2):362-377. doi: 10.1016/j.jhep.2023.03.016. Epub 2023 Mar 28.