• 文献检索
  • 文档翻译
  • 深度研究
  • 学术资讯
  • Suppr Zotero 插件Zotero 插件
  • 邀请有礼
  • 套餐&价格
  • 历史记录
应用&插件
Suppr Zotero 插件Zotero 插件浏览器插件Mac 客户端Windows 客户端微信小程序
定价
高级版会员购买积分包购买API积分包
服务
文献检索文档翻译深度研究API 文档MCP 服务
关于我们
关于 Suppr公司介绍联系我们用户协议隐私条款
关注我们

Suppr 超能文献

核心技术专利:CN118964589B侵权必究
粤ICP备2023148730 号-1Suppr @ 2026

文献检索

告别复杂PubMed语法,用中文像聊天一样搜索,搜遍4000万医学文献。AI智能推荐,让科研检索更轻松。

立即免费搜索

文件翻译

保留排版,准确专业,支持PDF/Word/PPT等文件格式,支持 12+语言互译。

免费翻译文档

深度研究

AI帮你快速写综述,25分钟生成高质量综述,智能提取关键信息,辅助科研写作。

立即免费体验

人类胎盘和滋养层干细胞中部分甲基化域的表观遗传动态。

Epigenetic dynamics of partially methylated domains in human placenta and trophoblast stem cells.

机构信息

Advanced Genomics Center, National Institute of Genetics, Shizuoka, Japan.

Division of Epigenomics and Development, Medical Institute of Bioregulation, Kyushu University, Fukuoka, Japan.

出版信息

BMC Genomics. 2024 Nov 6;25(1):1050. doi: 10.1186/s12864-024-10986-9.

DOI:10.1186/s12864-024-10986-9
PMID:39506688
原文链接:https://pmc.ncbi.nlm.nih.gov/articles/PMC11542204/
Abstract

BACKGROUND

The placenta is essential for nutrient exchange and hormone production between the mother and the developing fetus and serves as an invaluable model for epigenetic research. Most epigenetic studies of the human placenta have used whole placentas from term pregnancies and have identified the presence of partially methylated domains (PMDs). However, the origin of these domains, which are typically absent in most somatic cells, remains unclear in the placental context.

RESULTS

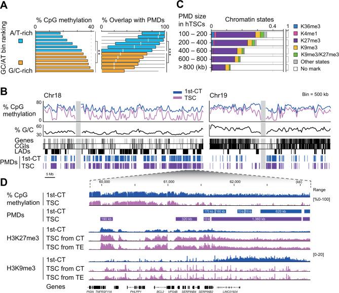
Using whole-genome bisulfite sequencing and analysis of histone H3 modifications, we generated epigenetic profiles of human cytotrophoblasts during the first trimester and at term, as well as human trophoblast stem cells. Our study focused specifically on PMDs. We found that genomic regions likely to form PMDs are resistant to global DNA demethylation during trophectoderm reprogramming, and that PMDs arise through a slow methylation process within condensed chromatin near the nuclear lamina. In addition, we found significant differences in histone H3 modifications between PMDs in cytotrophoblasts and trophoblast stem cells.

CONCLUSIONS

Our findings suggest that spatiotemporal genomic features shape megabase-scale DNA methylation patterns, including PMDs, in the human placenta and highlight distinct differences in PMDs between human cytotrophoblasts and trophoblast stem cells. These findings advance our understanding of placental biology and provide a basis for further research into human development and related diseases.

摘要

背景

胎盘对于母亲和发育中的胎儿之间的营养交换和激素产生至关重要,并且是表观遗传学研究的宝贵模型。大多数对人类胎盘的表观遗传学研究都使用来自足月妊娠的整个胎盘,并已确定存在部分甲基化域 (PMD)。然而,在胎盘环境中,这些域的起源在大多数体细胞中通常不存在,其仍然不清楚。

结果

我们使用全基因组亚硫酸氢盐测序和组蛋白 H3 修饰分析,生成了人类细胞滋养层在孕早期和足月以及人类滋养层干细胞的表观遗传图谱。我们的研究特别关注 PMD。我们发现,在滋养外胚层重编程过程中,可能形成 PMD 的基因组区域对全局 DNA 去甲基化具有抗性,并且 PMD 是通过核纤层附近浓缩染色质中的缓慢甲基化过程产生的。此外,我们发现细胞滋养层中的 PMD 与滋养层干细胞之间的组蛋白 H3 修饰存在显著差异。

结论

我们的研究结果表明,时空基因组特征塑造了人类胎盘的兆碱基规模的 DNA 甲基化模式,包括 PMD,并强调了人类细胞滋养层和滋养层干细胞中的 PMD 之间存在明显差异。这些发现增进了我们对胎盘生物学的理解,并为进一步研究人类发育和相关疾病提供了基础。

https://cdn.ncbi.nlm.nih.gov/pmc/blobs/4652/11542204/b74d24e427c7/12864_2024_10986_Fig4_HTML.jpg
https://cdn.ncbi.nlm.nih.gov/pmc/blobs/4652/11542204/73437ea7e9b4/12864_2024_10986_Fig1_HTML.jpg
https://cdn.ncbi.nlm.nih.gov/pmc/blobs/4652/11542204/b9bb3ec4d565/12864_2024_10986_Fig2_HTML.jpg
https://cdn.ncbi.nlm.nih.gov/pmc/blobs/4652/11542204/2f12133e9db4/12864_2024_10986_Fig3_HTML.jpg
https://cdn.ncbi.nlm.nih.gov/pmc/blobs/4652/11542204/b74d24e427c7/12864_2024_10986_Fig4_HTML.jpg
https://cdn.ncbi.nlm.nih.gov/pmc/blobs/4652/11542204/73437ea7e9b4/12864_2024_10986_Fig1_HTML.jpg
https://cdn.ncbi.nlm.nih.gov/pmc/blobs/4652/11542204/b9bb3ec4d565/12864_2024_10986_Fig2_HTML.jpg
https://cdn.ncbi.nlm.nih.gov/pmc/blobs/4652/11542204/2f12133e9db4/12864_2024_10986_Fig3_HTML.jpg
https://cdn.ncbi.nlm.nih.gov/pmc/blobs/4652/11542204/b74d24e427c7/12864_2024_10986_Fig4_HTML.jpg

相似文献

1
Epigenetic dynamics of partially methylated domains in human placenta and trophoblast stem cells.人类胎盘和滋养层干细胞中部分甲基化域的表观遗传动态。
BMC Genomics. 2024 Nov 6;25(1):1050. doi: 10.1186/s12864-024-10986-9.
2
Isolation and characterisation of a novel trophoblast side-population from first trimester placentae.孕早期胎盘新型滋养层侧群细胞的分离与鉴定
Reproduction. 2015 Nov;150(5):449-62. doi: 10.1530/REP-14-0646. Epub 2015 Aug 6.
3
The human placenta methylome.人类胎盘甲基组
Proc Natl Acad Sci U S A. 2013 Apr 9;110(15):6037-42. doi: 10.1073/pnas.1215145110. Epub 2013 Mar 25.
4
Histone deacetylase 1 and 2 drive differentiation and fusion of progenitor cells in human placental trophoblasts.组蛋白去乙酰化酶 1 和 2 驱动人胎盘滋养层祖细胞的分化和融合。
Cell Death Dis. 2020 May 4;11(5):311. doi: 10.1038/s41419-020-2500-6.
5
The role of DNA methylation in human trophoblast differentiation.DNA 甲基化在人类滋养层细胞分化中的作用。
Epigenetics. 2018;13(12):1154-1173. doi: 10.1080/15592294.2018.1549462. Epub 2018 Dec 5.
6
Derivation of trophoblast stem cells from naïve human pluripotent stem cells.从原始人多能干细胞中衍生滋养层干细胞。
Elife. 2020 Feb 12;9:e52504. doi: 10.7554/eLife.52504.
7
Massive deregulation of miRNAs from nuclear reprogramming errors during trophoblast differentiation for placentogenesis in cloned pregnancy.克隆妊娠中胎盘发生的滋养层分化过程中,由于核重编程错误导致大量 miRNA 失调。
BMC Genomics. 2014 Jan 18;15:43. doi: 10.1186/1471-2164-15-43.
8
Placental methylome analysis from a prospective autism study.一项前瞻性自闭症研究中的胎盘甲基化组分析。
Mol Autism. 2016 Dec 15;7:51. doi: 10.1186/s13229-016-0114-8. eCollection 2016.
9
How has the study of the human placenta aided our understanding of partially methylated genes?对人类胎盘的研究是如何帮助我们理解部分甲基化基因的?
Epigenomics. 2013 Dec;5(6):645-54. doi: 10.2217/epi.13.62.
10
Recent progress towards understanding the role of DNA methylation in human placental development.在理解DNA甲基化在人类胎盘发育中的作用方面的最新进展。
Reproduction. 2016 Jul;152(1):R23-30. doi: 10.1530/REP-16-0014. Epub 2016 Mar 29.

本文引用的文献

1
Trophoblast stem cell-based organoid models of the human placental barrier.基于滋养层干细胞的人胎盘屏障类器官模型。
Nat Commun. 2024 Feb 8;15(1):962. doi: 10.1038/s41467-024-45279-y.
2
Spatiotemporal DNA methylation dynamics shape megabase-scale methylome landscapes.时空 DNA 甲基化动态塑造了兆碱基规模的甲基组景观。
Life Sci Alliance. 2024 Jan 17;7(4). doi: 10.26508/lsa.202302403. Print 2024 Apr.
3
CRISPR screening in human trophoblast stem cells reveals both shared and distinct aspects of human and mouse placental development.
CRISPR 筛选在人类滋养层干细胞中揭示了人类和小鼠胎盘发育的共同和独特方面。
Proc Natl Acad Sci U S A. 2023 Dec 19;120(51):e2311372120. doi: 10.1073/pnas.2311372120. Epub 2023 Dec 12.
4
A comprehensive review of human trophoblast fusion models: recent developments and challenges.人类滋养层细胞融合模型的全面综述:最新进展与挑战
Cell Death Discov. 2023 Oct 10;9(1):372. doi: 10.1038/s41420-023-01670-0.
5
Extravillous trophoblast cell lineage development is associated with active remodeling of the chromatin landscape.绒毛外滋养细胞谱系发育与染色质景观的活跃重塑有关。
Nat Commun. 2023 Aug 10;14(1):4826. doi: 10.1038/s41467-023-40424-5.
6
Regulation of human trophoblast gene expression by endogenous retroviruses.内源性逆转录病毒对人滋养层细胞基因表达的调控。
Nat Struct Mol Biol. 2023 Apr;30(4):527-538. doi: 10.1038/s41594-023-00960-6. Epub 2023 Apr 3.
7
CITED2 is a conserved regulator of the uterine-placental interface.CITED2 是子宫胎盘界面的保守调节因子。
Proc Natl Acad Sci U S A. 2023 Jan 17;120(3):e2213622120. doi: 10.1073/pnas.2213622120. Epub 2023 Jan 10.
8
The multifaceted role of GCM1 during trophoblast differentiation in the human placenta.GCM1 在人胎盘滋养层分化中的多效作用。
Proc Natl Acad Sci U S A. 2022 Dec 6;119(49):e2203071119. doi: 10.1073/pnas.2203071119. Epub 2022 Nov 28.
9
Distinctive aspects of the placental epigenome and theories as to how they arise.胎盘表观基因组的独特方面及其产生的理论。
Cell Mol Life Sci. 2022 Oct 26;79(11):569. doi: 10.1007/s00018-022-04568-9.
10
The microRNA cluster C19MC confers differentiation potential into trophoblast lineages upon human pluripotent stem cells.miRNA 簇 C19MC 可赋予人类多能干细胞向滋养层谱系的分化潜能。
Nat Commun. 2022 Jun 2;13(1):3071. doi: 10.1038/s41467-022-30775-w.