• 文献检索
  • 文档翻译
  • 深度研究
  • 学术资讯
  • Suppr Zotero 插件Zotero 插件
  • 邀请有礼
  • 套餐&价格
  • 历史记录
应用&插件
Suppr Zotero 插件Zotero 插件浏览器插件Mac 客户端Windows 客户端微信小程序
定价
高级版会员购买积分包购买API积分包
服务
文献检索文档翻译深度研究API 文档MCP 服务
关于我们
关于 Suppr公司介绍联系我们用户协议隐私条款
关注我们

Suppr 超能文献

核心技术专利:CN118964589B侵权必究
粤ICP备2023148730 号-1Suppr @ 2026

文献检索

告别复杂PubMed语法,用中文像聊天一样搜索,搜遍4000万医学文献。AI智能推荐,让科研检索更轻松。

立即免费搜索

文件翻译

保留排版,准确专业,支持PDF/Word/PPT等文件格式,支持 12+语言互译。

免费翻译文档

深度研究

AI帮你快速写综述,25分钟生成高质量综述,智能提取关键信息,辅助科研写作。

立即免费体验

间质干细胞:猫科动物炎症性肠病的一种新的治疗方法。

Mesenchymal stem cells: a novel therapeutic approach for feline inflammatory bowel disease.

机构信息

College of Veterinary Medicine, Huazhong Agricultural University, Wuhan, 430070, P.R. China.

College of Veterinary Medicine, Henan Agricultural University, Zhengzhou, P.R. China.

出版信息

Stem Cell Res Ther. 2024 Nov 9;15(1):409. doi: 10.1186/s13287-024-04038-y.

DOI:10.1186/s13287-024-04038-y
PMID:39522034
原文链接:https://pmc.ncbi.nlm.nih.gov/articles/PMC11550560/
Abstract

BACKGROUND

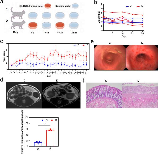
Inflammatory bowel disease (IBD) poses a significant and growing global health challenge, affecting both humans and domestic cats. Research on feline IBD has not kept pace with its widespread prevalence in human populations. This study aimed to develop a model of feline IBD by incorporating dextran sulfate sodium (DSS) to evaluate the therapeutic potential of MSCs and to elucidate the mechanisms that enhance their action.

METHODS

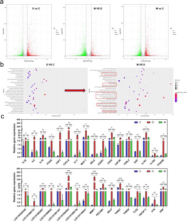
We conducted a comprehensive clinical assessment, including magnetic resonance imaging (MRI), endoscopy, and histopathological examination. Additionally, alterations in intestinal microbiota were characterized by 16 S rDNA sequencing, and the influence of MSCs on IBD-related gene expression was investigated through transcriptome analysis.

RESULTS

According to our findings, MSC treatment significantly mitigated DSS-induced clinical manifestations, reduced inflammatory cell infiltration, decreased the production of inflammatory mediators, and promoted mucosal repair. Regarding the intestinal microbiota, MSC intervention effectively corrected the DSS-induced dysbiosis, increasing the presence of beneficial bacteria and suppressing the proliferation of harmful bacteria. Transcriptome analysis revealed the ability of MSCs to modulate various inflammatory and immune-related signaling pathways, including cytokine-cytokine receptor interactions, TLR signaling pathways, and NF-κB pathways.

CONCLUSION

The collective findings indicate that MSCs exert multifaceted therapeutic effects on IBD, including the regulation of intestinal microbiota balance, suppression of inflammatory responses, enhancement of intestinal barrier repair, and modulation of immune responses. These insights provide a solid scientific foundation for employing MSCs as an innovative therapeutic strategy for IBD and pave the way for future clinical explorations.

摘要

背景

炎症性肠病(IBD)是一个重大且日益严重的全球性健康挑战,既影响人类,也影响家猫。关于猫 IBD 的研究并没有跟上其在人类中的广泛流行。本研究旨在通过添加葡聚糖硫酸钠(DSS)来建立猫 IBD 模型,以评估 MSC 的治疗潜力,并阐明增强其作用的机制。

方法

我们进行了全面的临床评估,包括磁共振成像(MRI)、内窥镜检查和组织病理学检查。此外,通过 16S rDNA 测序来描述肠道微生物群的变化,并通过转录组分析来研究 MSC 对 IBD 相关基因表达的影响。

结果

根据我们的发现,MSC 治疗显著减轻了 DSS 诱导的临床症状,减少了炎症细胞浸润,降低了炎症介质的产生,并促进了黏膜修复。关于肠道微生物群,MSC 干预有效地纠正了 DSS 诱导的失调,增加了有益细菌的存在并抑制了有害细菌的增殖。转录组分析显示 MSC 能够调节各种炎症和免疫相关信号通路,包括细胞因子-细胞因子受体相互作用、TLR 信号通路和 NF-κB 通路。

结论

这些研究结果表明,MSC 对 IBD 具有多方面的治疗作用,包括调节肠道微生物群平衡、抑制炎症反应、增强肠道屏障修复和调节免疫反应。这些发现为将 MSC 作为 IBD 的创新治疗策略提供了坚实的科学基础,并为未来的临床探索铺平了道路。

https://cdn.ncbi.nlm.nih.gov/pmc/blobs/107e/11550560/98f280dc1a79/13287_2024_4038_Fig7_HTML.jpg
https://cdn.ncbi.nlm.nih.gov/pmc/blobs/107e/11550560/6ac28642277a/13287_2024_4038_Fig1_HTML.jpg
https://cdn.ncbi.nlm.nih.gov/pmc/blobs/107e/11550560/e14925b4f69c/13287_2024_4038_Fig2_HTML.jpg
https://cdn.ncbi.nlm.nih.gov/pmc/blobs/107e/11550560/70e70cd713a1/13287_2024_4038_Fig3_HTML.jpg
https://cdn.ncbi.nlm.nih.gov/pmc/blobs/107e/11550560/363a7e83721d/13287_2024_4038_Fig4_HTML.jpg
https://cdn.ncbi.nlm.nih.gov/pmc/blobs/107e/11550560/d44363200030/13287_2024_4038_Fig5_HTML.jpg
https://cdn.ncbi.nlm.nih.gov/pmc/blobs/107e/11550560/61f97163ee6c/13287_2024_4038_Fig6_HTML.jpg
https://cdn.ncbi.nlm.nih.gov/pmc/blobs/107e/11550560/98f280dc1a79/13287_2024_4038_Fig7_HTML.jpg
https://cdn.ncbi.nlm.nih.gov/pmc/blobs/107e/11550560/6ac28642277a/13287_2024_4038_Fig1_HTML.jpg
https://cdn.ncbi.nlm.nih.gov/pmc/blobs/107e/11550560/e14925b4f69c/13287_2024_4038_Fig2_HTML.jpg
https://cdn.ncbi.nlm.nih.gov/pmc/blobs/107e/11550560/70e70cd713a1/13287_2024_4038_Fig3_HTML.jpg
https://cdn.ncbi.nlm.nih.gov/pmc/blobs/107e/11550560/363a7e83721d/13287_2024_4038_Fig4_HTML.jpg
https://cdn.ncbi.nlm.nih.gov/pmc/blobs/107e/11550560/d44363200030/13287_2024_4038_Fig5_HTML.jpg
https://cdn.ncbi.nlm.nih.gov/pmc/blobs/107e/11550560/61f97163ee6c/13287_2024_4038_Fig6_HTML.jpg
https://cdn.ncbi.nlm.nih.gov/pmc/blobs/107e/11550560/98f280dc1a79/13287_2024_4038_Fig7_HTML.jpg

相似文献

1
Mesenchymal stem cells: a novel therapeutic approach for feline inflammatory bowel disease.间质干细胞:猫科动物炎症性肠病的一种新的治疗方法。
Stem Cell Res Ther. 2024 Nov 9;15(1):409. doi: 10.1186/s13287-024-04038-y.
2
Impact of Mesenchymal Stem Cells on the Gut Microbiota and Microbiota Associated Functions in Inflammatory Bowel Disease: A Systematic Review of Preclinical Evidence on Animal Models.间充质干细胞对炎症性肠病肠道微生物群及其相关功能的影响:基于动物模型的临床前证据的系统评价。
Curr Stem Cell Res Ther. 2024;19(7):981-992. doi: 10.2174/011574888X250413230920051715.
3
A novel therapeutic approach for inflammatory bowel disease by exosomes derived from human umbilical cord mesenchymal stem cells to repair intestinal barrier via TSG-6.通过人脐带间充质干细胞来源的外泌体通过 TSG-6 修复肠道屏障的炎症性肠病的新治疗方法。
Stem Cell Res Ther. 2021 May 29;12(1):315. doi: 10.1186/s13287-021-02404-8.
4
Human umbilical cord mesenchymal stem cells alleviate inflammatory bowel disease by inhibiting ERK phosphorylation in neutrophils.人脐带间充质干细胞通过抑制中性粒细胞中 ERK 磷酸化缓解炎症性肠病。
Inflammopharmacology. 2020 Apr;28(2):603-616. doi: 10.1007/s10787-019-00683-5. Epub 2020 Jan 14.
5
Mesenchymal Stem Cells (MSC) Derived from Induced Pluripotent Stem Cells (iPSC) Equivalent to Adipose-Derived MSC in Promoting Intestinal Healing and Microbiome Normalization in Mouse Inflammatory Bowel Disease Model.诱导多能干细胞(iPSC)衍生的间充质干细胞(MSC)在促进小鼠炎症性肠病模型的肠道愈合和微生物组正常化方面与脂肪来源的 MSC 相当。
Stem Cells Transl Med. 2018 Jun;7(6):456-467. doi: 10.1002/sctm.17-0305. Epub 2018 Apr 10.
6
Intercellular adhesion molecule-1 enhances the therapeutic effects of MSCs in a dextran sulfate sodium-induced colitis models by promoting MSCs homing to murine colons and spleens.细胞间黏附分子-1 通过促进间充质干细胞归巢到小鼠结肠和脾脏,增强了间充质干细胞在葡聚糖硫酸钠诱导的结肠炎模型中的治疗效果。
Stem Cell Res Ther. 2019 Aug 23;10(1):267. doi: 10.1186/s13287-019-1384-9.
7
Heterogeneity of mesenchymal stem cells as a limiting factor in their clinical application to inflammatory bowel disease in dogs and cats.间充质干细胞的异质性作为其在犬猫炎症性肠病临床应用中的限制因素。
Vet J. 2024 Apr;304:106090. doi: 10.1016/j.tvjl.2024.106090. Epub 2024 Feb 28.
8
Therapeutic potential of mesenchymal stem/stromal cells (MSCs)-based cell therapy for inflammatory bowel diseases (IBD) therapy.间充质干细胞(MSCs)为基础的细胞疗法治疗炎症性肠病(IBD)的治疗潜力。
Eur J Med Res. 2023 Jan 27;28(1):47. doi: 10.1186/s40001-023-01008-7.
9
Prostaglandin E secreted from feline adipose tissue-derived mesenchymal stem cells alleviate DSS-induced colitis by increasing regulatory T cells in mice.猫脂肪组织来源的间充质干细胞分泌的前列腺素E通过增加小鼠体内的调节性T细胞来缓解右旋糖酐硫酸钠诱导的结肠炎。
BMC Vet Res. 2018 Nov 20;14(1):354. doi: 10.1186/s12917-018-1684-9.
10
Human umbilical cord mesenchymal stem cells regulate immunoglobulin a secretion and remodel the diversification of intestinal microbiota to improve colitis.人脐带间充质干细胞调节免疫球蛋白 A 的分泌并重塑肠道微生物群的多样化以改善结肠炎。
Front Cell Infect Microbiol. 2022 Sep 2;12:960208. doi: 10.3389/fcimb.2022.960208. eCollection 2022.

引用本文的文献

1
Case Report: Allogeneic adipose-derived mesenchymal stem cells for severe feline chronic kidney disease.病例报告:异体脂肪间充质干细胞治疗猫重度慢性肾病
Front Vet Sci. 2025 Jul 23;12:1632324. doi: 10.3389/fvets.2025.1632324. eCollection 2025.
2
Mesenchymal Stem Cells in Veterinary Medicine-Still Untapped Potential.兽医学中的间充质干细胞——仍未被开发的潜力
Animals (Basel). 2025 Apr 19;15(8):1175. doi: 10.3390/ani15081175.

本文引用的文献

1
A Comprehensive Exploration of Therapeutic Strategies in Inflammatory Bowel Diseases: Insights from Human and Animal Studies.炎症性肠病治疗策略的全面探索:来自人类和动物研究的见解
Biomedicines. 2024 Mar 26;12(4):735. doi: 10.3390/biomedicines12040735.
2
An integrated study of glutamine alleviates enteritis induced by glycinin in hybrid groupers using transcriptomics, proteomics and microRNA analyses.采用转录组学、蛋白质组学和 microRNA 分析方法研究谷氨酰胺对杂交石斑鱼糖蛋白诱导肠炎的综合缓解作用。
Front Immunol. 2023 Nov 22;14:1301033. doi: 10.3389/fimmu.2023.1301033. eCollection 2023.
3
Human umbilical cord mesenchymal stem cells alleviated TNBS-induced colitis in mice by restoring the balance of intestinal microbes and immunoregulation.
人脐带间充质干细胞通过恢复肠道微生物平衡和免疫调节缓解 TNBS 诱导的结肠炎。
Life Sci. 2023 Dec 1;334:122189. doi: 10.1016/j.lfs.2023.122189. Epub 2023 Oct 19.
4
Human umbilical cord mesenchymal stem cells ameliorate colon inflammation via modulation of gut microbiota-SCFAs-immune axis.人脐带间充质干细胞通过调节肠道微生物群-SCFAs-免疫轴改善结肠炎症。
Stem Cell Res Ther. 2023 Sep 25;14(1):271. doi: 10.1186/s13287-023-03471-9.
5
E3 Combined with E4 Improves LPS-Induced Intestinal Injury by Inhibiting the TLR4/NF-κB and MAPK Signaling Pathways .E3 与 E4 联合通过抑制 TLR4/NF-κB 和 MAPK 信号通路改善 LPS 诱导的肠道损伤。
J Agric Food Chem. 2023 Jun 14;71(23):8915-8930. doi: 10.1021/acs.jafc.3c00421. Epub 2023 May 31.
6
NMDARs antagonist MK801 suppresses LPS-induced apoptosis and mitochondrial dysfunction by regulating subunits of NMDARs via the CaM/CaMKII/ERK pathway.N-甲基-D-天冬氨酸受体(NMDARs)拮抗剂MK801通过CaM/ CaMKII/ERK途径调节NMDARs亚基,从而抑制脂多糖(LPS)诱导的细胞凋亡和线粒体功能障碍。
Cell Death Discov. 2023 Feb 11;9(1):59. doi: 10.1038/s41420-023-01362-9.
7
Therapeutic potential of mesenchymal stem/stromal cells (MSCs)-based cell therapy for inflammatory bowel diseases (IBD) therapy.间充质干细胞(MSCs)为基础的细胞疗法治疗炎症性肠病(IBD)的治疗潜力。
Eur J Med Res. 2023 Jan 27;28(1):47. doi: 10.1186/s40001-023-01008-7.
8
Proteomic and phosphorylated proteomic landscape of injured lung in juvenile septic rats with therapeutic application of umbilical cord mesenchymal stem cells.幼年脓毒症大鼠肺损伤的蛋白质组学和磷酸化蛋白质组学图谱及其脐带间充质干细胞治疗应用。
Front Immunol. 2022 Oct 21;13:1034821. doi: 10.3389/fimmu.2022.1034821. eCollection 2022.
9
Transcriptomic analysis of the anti-inflammatory effect of extract on acute gouty arthritis.提取物对急性痛风性关节炎抗炎作用的转录组学分析
Front Pharmacol. 2022 Oct 14;13:1035101. doi: 10.3389/fphar.2022.1035101. eCollection 2022.
10
Deep metagenomic characterization of gut microbial community and function in preeclampsia.深度宏基因组学分析先兆子痫患者肠道微生物群落结构与功能。
Front Cell Infect Microbiol. 2022 Sep 14;12:933523. doi: 10.3389/fcimb.2022.933523. eCollection 2022.