Suppr超能文献

长链非编码 RNA MALAT1 促进乙型肝炎病毒感染的弥漫大 B 细胞淋巴瘤中依维莫司诱导的铁死亡。

LncRNA MALAT1 promotes Erastin-induced ferroptosis in the HBV-infected diffuse large B-cell lymphoma.

机构信息

Clinical and Translational Research Center of Shanghai First Maternity and Infant Hospital, Shanghai Key Laboratory of Maternal Fetal Medicine, Shanghai Key Laboratory of Signaling and Disease Research, Frontier Science Center for Stem Cell Research, National Stem Cell Translational Resource Center, School of Life Sciences and Technology, Tongji University, Shanghai, 200092, China.

Department of Hematology, Changhai Hospital, Naval Medical University, Shanghai, 200433, China.

出版信息

Cell Death Dis. 2024 Nov 12;15(11):819. doi: 10.1038/s41419-024-07209-0.

Abstract

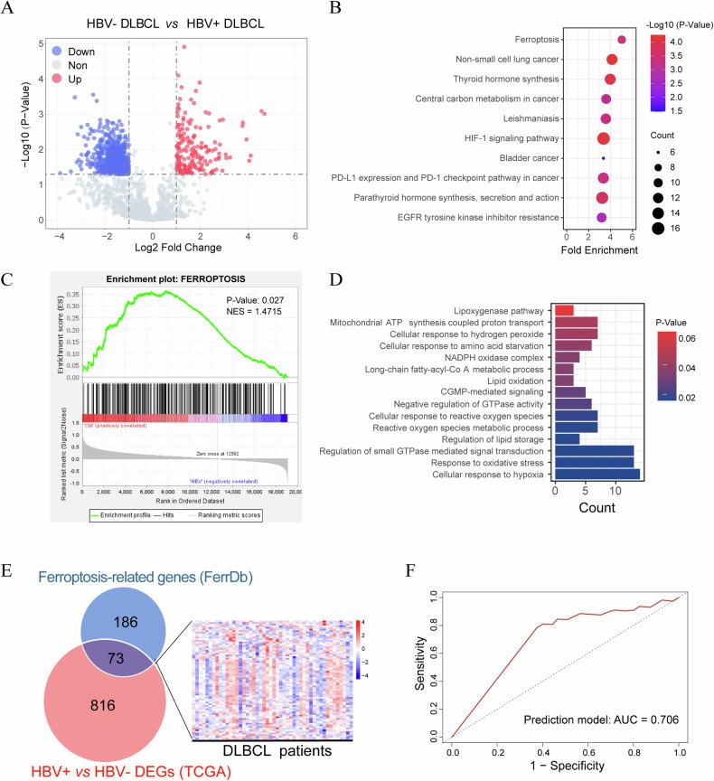
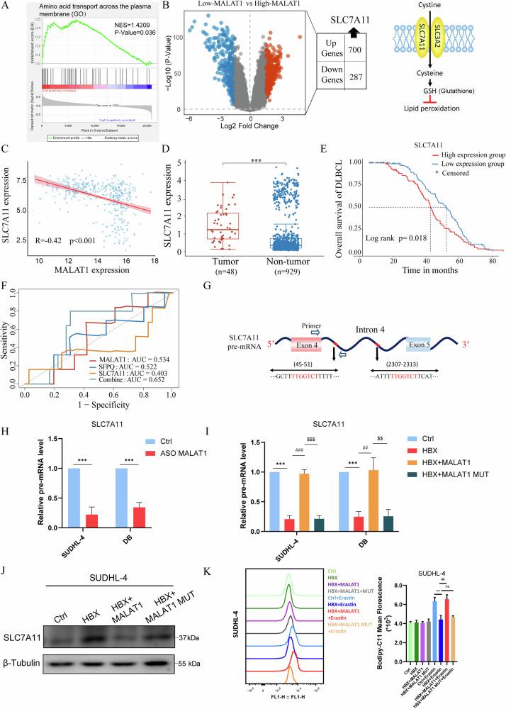
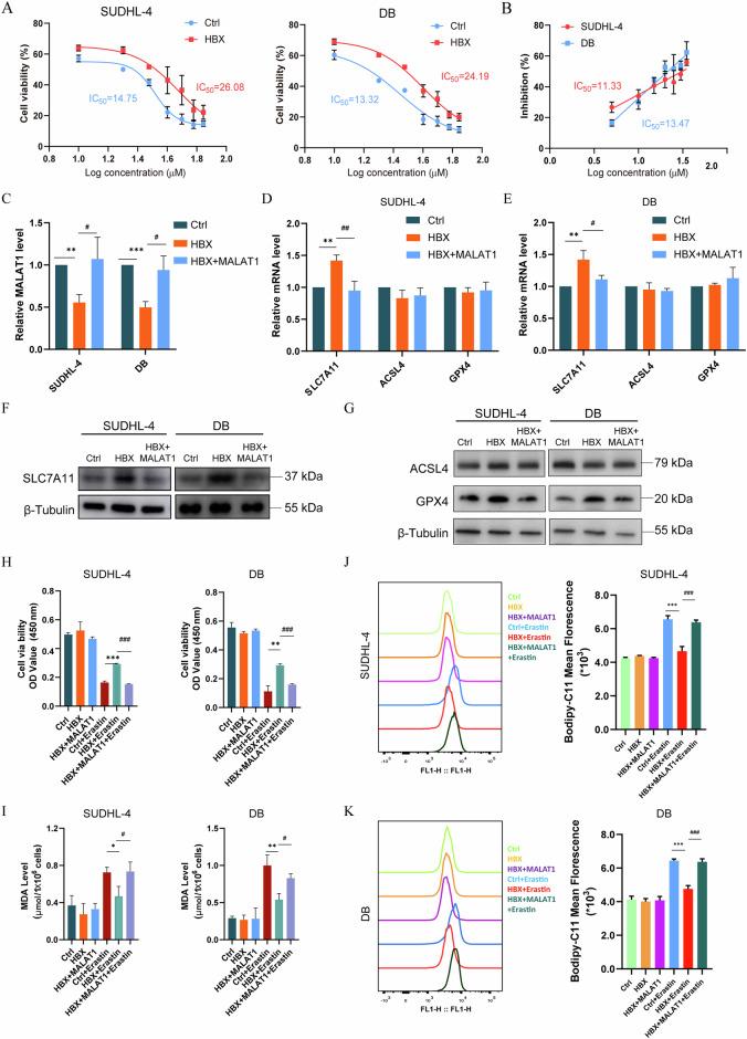
In a retrospective analysis of clinical data from 587 DLBCL (diffuse large B-cell lymphoma) patients in China, 13.8% of cases were associated with HBV (hepatitis B virus) infection, leading to distinct clinical features and poorer prognosis. Moreover, HBV infection has a more pronounced impact on the survival of the GCB (germinal center B-cell-like) type DLBCL patients compared to the ABC (activated B-cell-like) type. In this study, we found that the expression of LncRNA MALAT1 (metastasis-associated lung adenocarcinoma transcript 1) was downregulated in the HBV-infected GCB-type DLBCL patients, and the HBV core protein (HBX) directly inhibited the MALAT1 expression in DLBCL cells. Notably, the overexpression of HBX could attenuate the Erastin-induced ferroptosis in the GCB-type DLBCLs, while MALAT1 re-expression restored sensitivity in the HBX-overexpressing DLBCLs in vitro and in vivo. Mechanistically, MALAT1 competitively hindered SFPQ (splicing factor proline and glutamine-rich) from effectively splicing the pre-mRNA of SLC7A11 (solute carrier family 7 member 11), due to a shared TTGGTCT motif, which impeded the SLC7A11 pre-mRNA maturation and hence diminished its negative regulation on ferroptosis. Together, our study identified HBX's role in inhibiting MALAT1 expression, promoting SFPQ-mediated splicing of SLC7A11 pre-mRNA, and reducing the GCB-type DLBCL sensitivity to Erastin-induced ferroptosis. Combined with the recent studies that ferroptosis may be involved in the occurrence and development of DLBCL, these findings explain our clinical data analysis that DLBCL patients with low expression of MALAT1 have poorer prognosis and shorter overall survival, and provide a valuable therapeutic target for the HBV-infected GCB-type DLBCL patients.

摘要

在中国 587 例弥漫性大 B 细胞淋巴瘤(DLBCL)患者的临床数据回顾性分析中,13.8%的病例与乙型肝炎病毒(HBV)感染相关,导致其具有独特的临床特征和更差的预后。此外,HBV 感染对 GCB 型 DLBCL 患者的生存影响比 ABC 型更为显著。在这项研究中,我们发现 LncRNA MALAT1(转移相关肺腺癌转录本 1)在 HBV 感染的 GCB 型 DLBCL 患者中的表达下调,HBV 核心蛋白(HBX)直接抑制 DLBCL 细胞中的 MALAT1 表达。值得注意的是,HBX 的过表达可减弱 GCB 型 DLBCL 中的 Erastin 诱导的铁死亡,而 MALAT1 的重新表达可在体外和体内恢复 HBX 过表达的 DLBCL 中的敏感性。在机制上,MALAT1 通过共享 TTGGTCT 基序,竞争性地阻止 SFPQ(剪接因子脯氨酸和谷氨酰胺丰富)有效地剪接 SLC7A11(溶质载体家族 7 成员 11)的前体 mRNA,从而阻碍 SLC7A11 前体 mRNA 的成熟,并因此减弱其对铁死亡的负调控。总之,我们的研究确定了 HBX 抑制 MALAT1 表达、促进 SFPQ 介导的 SLC7A11 前体 mRNA 剪接以及降低 GCB 型 DLBCL 对 Erastin 诱导的铁死亡敏感性的作用。结合最近的研究表明,铁死亡可能参与 DLBCL 的发生和发展,这些发现解释了我们的临床数据分析,即 MALAT1 低表达的 DLBCL 患者预后较差,总生存期较短,并为 HBV 感染的 GCB 型 DLBCL 患者提供了有价值的治疗靶点。

https://cdn.ncbi.nlm.nih.gov/pmc/blobs/e638/11557927/d8a124ce69a4/41419_2024_7209_Fig1_HTML.jpg

文献检索

告别复杂PubMed语法,用中文像聊天一样搜索,搜遍4000万医学文献。AI智能推荐,让科研检索更轻松。

立即免费搜索

文件翻译

保留排版,准确专业,支持PDF/Word/PPT等文件格式,支持 12+语言互译。

免费翻译文档

深度研究

AI帮你快速写综述,25分钟生成高质量综述,智能提取关键信息,辅助科研写作。

立即免费体验