• 文献检索
  • 文档翻译
  • 深度研究
  • 学术资讯
  • Suppr Zotero 插件Zotero 插件
  • 邀请有礼
  • 套餐&价格
  • 历史记录
应用&插件
Suppr Zotero 插件Zotero 插件浏览器插件Mac 客户端Windows 客户端微信小程序
定价
高级版会员购买积分包购买API积分包
服务
文献检索文档翻译深度研究API 文档MCP 服务
关于我们
关于 Suppr公司介绍联系我们用户协议隐私条款
关注我们

Suppr 超能文献

核心技术专利:CN118964589B侵权必究
粤ICP备2023148730 号-1Suppr @ 2026

文献检索

告别复杂PubMed语法,用中文像聊天一样搜索,搜遍4000万医学文献。AI智能推荐,让科研检索更轻松。

立即免费搜索

文件翻译

保留排版,准确专业,支持PDF/Word/PPT等文件格式,支持 12+语言互译。

免费翻译文档

深度研究

AI帮你快速写综述,25分钟生成高质量综述,智能提取关键信息,辅助科研写作。

立即免费体验

HSF-1 通过依赖于泛素蛋白 1 的线粒体网络重塑来延长寿命。

HSF-1 promotes longevity through ubiquilin-1-dependent mitochondrial network remodelling.

机构信息

Institute of Healthy Ageing, Department of Genetics, Evolution and Environment, Division of Biosciences, University College London, London, UK.

Institute of Structural and Molecular Biology, Division of Biosciences, University College London, London, UK.

出版信息

Nat Commun. 2024 Nov 12;15(1):9797. doi: 10.1038/s41467-024-54136-x.

DOI:10.1038/s41467-024-54136-x
PMID:39532882
原文链接:https://pmc.ncbi.nlm.nih.gov/articles/PMC11557981/
Abstract

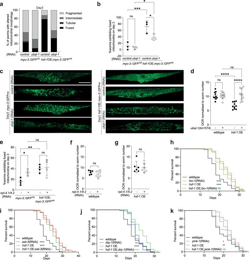
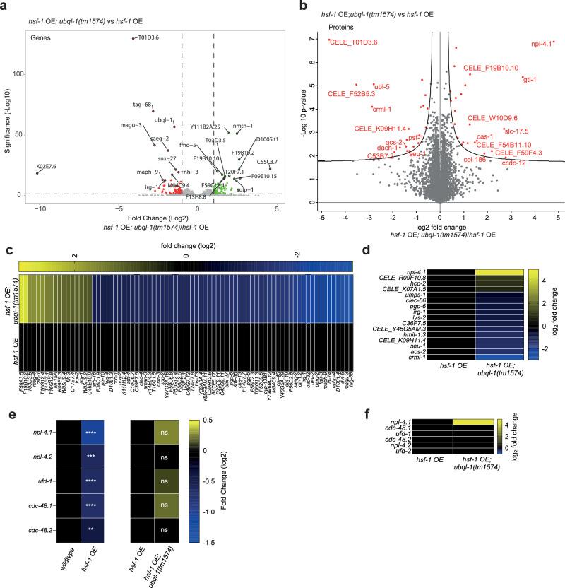
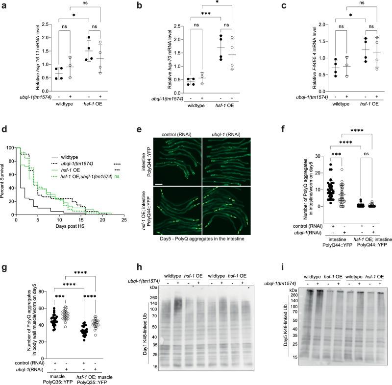
Increased activity of the heat shock factor, HSF-1, suppresses proteotoxicity and enhances longevity. However, the precise mechanisms by which HSF-1 promotes lifespan are unclear. Using an RNAi screen, we identify ubiquilin-1 (ubql-1) as an essential mediator of lifespan extension in worms overexpressing hsf-1. We find that hsf-1 overexpression leads to transcriptional downregulation of all components of the CDC-48-UFD-1-NPL-4 complex, which is central to both endoplasmic reticulum and mitochondria associated protein degradation, and that this is complemented by UBQL-1-dependent turnover of NPL-4.1. As a consequence, mitochondrial network dynamics are altered, leading to increased lifespan. Together, our data establish that HSF-1 mediates lifespan extension through mitochondrial network adaptations that occur in response to down-tuning of components associated with organellar protein degradation pathways.

摘要

热休克因子 HSF-1 的活性增加可抑制蛋白毒性并延长寿命。然而,HSF-1 促进寿命的确切机制尚不清楚。通过 RNAi 筛选,我们确定泛素结合酶 1(ubiquilin-1,ubql-1)是 hsf-1 过表达延长蠕虫寿命的必需介质。我们发现 hsf-1 过表达导致 CDC-48-UFD-1-NPL-4 复合物的所有成分的转录下调,该复合物是内质网和线粒体相关蛋白降解的核心,而这可以通过 UBQL-1 依赖性 NPL-4.1 的周转来补充。结果,线粒体网络动力学发生改变,导致寿命延长。总之,我们的数据表明,HSF-1 通过线粒体网络适应来延长寿命,这种适应是对与细胞器蛋白降解途径相关的成分下调的反应。

https://cdn.ncbi.nlm.nih.gov/pmc/blobs/7889/11557981/ea1c0654eba8/41467_2024_54136_Fig5_HTML.jpg
https://cdn.ncbi.nlm.nih.gov/pmc/blobs/7889/11557981/ae1421bc4bef/41467_2024_54136_Fig1_HTML.jpg
https://cdn.ncbi.nlm.nih.gov/pmc/blobs/7889/11557981/ac2b2ce091b3/41467_2024_54136_Fig2_HTML.jpg
https://cdn.ncbi.nlm.nih.gov/pmc/blobs/7889/11557981/d35a82cb9657/41467_2024_54136_Fig3_HTML.jpg
https://cdn.ncbi.nlm.nih.gov/pmc/blobs/7889/11557981/27ee721003e6/41467_2024_54136_Fig4_HTML.jpg
https://cdn.ncbi.nlm.nih.gov/pmc/blobs/7889/11557981/ea1c0654eba8/41467_2024_54136_Fig5_HTML.jpg
https://cdn.ncbi.nlm.nih.gov/pmc/blobs/7889/11557981/ae1421bc4bef/41467_2024_54136_Fig1_HTML.jpg
https://cdn.ncbi.nlm.nih.gov/pmc/blobs/7889/11557981/ac2b2ce091b3/41467_2024_54136_Fig2_HTML.jpg
https://cdn.ncbi.nlm.nih.gov/pmc/blobs/7889/11557981/d35a82cb9657/41467_2024_54136_Fig3_HTML.jpg
https://cdn.ncbi.nlm.nih.gov/pmc/blobs/7889/11557981/27ee721003e6/41467_2024_54136_Fig4_HTML.jpg
https://cdn.ncbi.nlm.nih.gov/pmc/blobs/7889/11557981/ea1c0654eba8/41467_2024_54136_Fig5_HTML.jpg

相似文献

1
HSF-1 promotes longevity through ubiquilin-1-dependent mitochondrial network remodelling.HSF-1 通过依赖于泛素蛋白 1 的线粒体网络重塑来延长寿命。
Nat Commun. 2024 Nov 12;15(1):9797. doi: 10.1038/s41467-024-54136-x.
2
HSB-1 Inhibition and HSF-1 Overexpression Trigger Overlapping Transcriptional Changes To Promote Longevity in .HSB-1 抑制和 HSF-1 过表达触发重叠的转录变化,以促进. 的长寿。
G3 (Bethesda). 2019 May 7;9(5):1679-1692. doi: 10.1534/g3.119.400044.
3
The homeodomain-interacting protein kinase HPK-1 preserves protein homeostasis and longevity through master regulatory control of the HSF-1 chaperone network and TORC1-restricted autophagy in Caenorhabditis elegans.同源结构域相互作用蛋白激酶HPK-1通过对秀丽隐杆线虫中HSF-1伴侣网络和TORC1限制的自噬进行主调控,维持蛋白质稳态并延长寿命。
PLoS Genet. 2017 Oct 16;13(10):e1007038. doi: 10.1371/journal.pgen.1007038. eCollection 2017 Oct.
4
Pyruvate imbalance mediates metabolic reprogramming and mimics lifespan extension by dietary restriction in Caenorhabditis elegans.丙酮酸失衡介导代谢重编程,并模拟通过饮食限制延长秀丽隐杆线虫的寿命。
Aging Cell. 2011 Feb;10(1):39-54. doi: 10.1111/j.1474-9726.2010.00640.x. Epub 2010 Nov 15.
5
Dietary restriction suppresses proteotoxicity and enhances longevity by an hsf-1-dependent mechanism in Caenorhabditis elegans.在秀丽隐杆线虫中,饮食限制通过一种依赖于热休克因子1(hsf-1)的机制抑制蛋白质毒性并延长寿命。
Aging Cell. 2008 Jun;7(3):394-404. doi: 10.1111/j.1474-9726.2008.00385.x. Epub 2008 Mar 10.
6
Temporal requirements of heat shock factor-1 for longevity assurance.热休克因子-1 保证长寿的时间要求。
Aging Cell. 2012 Jun;11(3):491-9. doi: 10.1111/j.1474-9726.2012.00811.x. Epub 2012 Mar 19.
7
The genome-wide role of HSF-1 in the regulation of gene expression in Caenorhabditis elegans.HSF-1在秀丽隐杆线虫基因表达调控中的全基因组作用。
BMC Genomics. 2016 Aug 5;17:559. doi: 10.1186/s12864-016-2837-5.
8
Heat shock factor-1 intertwines insulin/IGF-1, TGF-β and cGMP signaling to control development and aging.热休克因子-1将胰岛素/胰岛素样生长因子-1、转化生长因子-β和环磷酸鸟苷信号相互交织,以控制发育和衰老。
BMC Dev Biol. 2012 Nov 1;12:32. doi: 10.1186/1471-213X-12-32.
9
Mitochondrial unfolded protein response transcription factor ATFS-1 promotes longevity in a long-lived mitochondrial mutant through activation of stress response pathways.线粒体未折叠蛋白反应转录因子 ATFS-1 通过激活应激反应途径促进长寿命线粒体突变体的长寿。
BMC Biol. 2018 Dec 18;16(1):147. doi: 10.1186/s12915-018-0615-3.
10
Integrin-linked kinase modulates longevity and thermotolerance in C. elegans through neuronal control of HSF-1.整合素连接激酶通过对HSF-1的神经元控制来调节秀丽隐杆线虫的寿命和耐热性。
Aging Cell. 2014 Jun;13(3):419-30. doi: 10.1111/acel.12189. Epub 2014 Jan 9.

引用本文的文献

1
HSF-1 Regulates Autophagy to Govern Motor Function and Facilitate Toxic Protein Clearance in a C. elegans Model of Amyotrophic Lateral Sclerosis.在肌萎缩侧索硬化症的秀丽隐杆线虫模型中,热休克因子1(HSF-1)通过调节自噬来控制运动功能并促进毒性蛋白清除。
Neurosci Bull. 2025 Aug 23. doi: 10.1007/s12264-025-01487-0.
2
Functional Elucidation of Activity in in Response to Abiotic Stress.响应非生物胁迫时活性的功能解析。
Insects. 2025 Jun 21;16(7):650. doi: 10.3390/insects16070650.
3
HSP Modulators for the Correction of Cognitive, Mnemonic, and Behavioral Disorders After Prenatal Hypoxia.

本文引用的文献

1
Nuclear receptor signaling via NHR-49/MDT-15 regulates stress resilience and proteostasis in response to reproductive and metabolic cues.核受体信号通过 NHR-49/MDT-15 调节应激弹性和蛋白质稳态,以响应生殖和代谢线索。
Genes Dev. 2024 Jun 25;38(9-10):380-392. doi: 10.1101/gad.351829.124.
2
Early life changes in histone landscape protect against age-associated amyloid toxicities through HSF-1-dependent regulation of lipid metabolism.早期组蛋白景观的变化通过 HSF-1 依赖性的脂质代谢调节来预防与年龄相关的淀粉样毒性。
Nat Aging. 2024 Jan;4(1):48-61. doi: 10.1038/s43587-023-00537-4. Epub 2023 Dec 6.
3
Hallmarks of aging: An expanding universe.
用于纠正产前缺氧后认知、记忆和行为障碍的热休克蛋白调节剂
Biomedicines. 2025 Apr 17;13(4):982. doi: 10.3390/biomedicines13040982.
衰老的特征:一个不断扩大的领域。
Cell. 2023 Jan 19;186(2):243-278. doi: 10.1016/j.cell.2022.11.001. Epub 2023 Jan 3.
4
Loss of heat shock factor initiates intracellular lipid surveillance by actin destabilization.热休克因子的缺失通过肌动蛋白去稳定化引发细胞内脂质监测。
Cell Rep. 2022 Oct 18;41(3):111493. doi: 10.1016/j.celrep.2022.111493.
5
Intracellular lipid surveillance by small G protein geranylgeranylation.小 G 蛋白香叶基香叶基化对细胞内脂质的监测。
Nature. 2022 May;605(7911):736-740. doi: 10.1038/s41586-022-04729-7. Epub 2022 May 18.
6
Identification of a modulator of the actin cytoskeleton, mitochondria, nutrient metabolism and lifespan in yeast.鉴定酵母中肌动蛋白细胞骨架、线粒体、营养代谢和寿命的调节剂。
Nat Commun. 2022 May 16;13(1):2706. doi: 10.1038/s41467-022-30045-9.
7
Order through destruction: how ER-associated protein degradation contributes to organelle homeostasis.通过破坏来进行调控:内质网相关蛋白降解如何促进细胞器稳态。
EMBO J. 2022 Mar 15;41(6):e109845. doi: 10.15252/embj.2021109845. Epub 2022 Feb 16.
8
Regulation of Mitochondrial Function by the Actin Cytoskeleton.肌动蛋白细胞骨架对线粒体功能的调节
Front Cell Dev Biol. 2021 Dec 21;9:795838. doi: 10.3389/fcell.2021.795838. eCollection 2021.
9
The PRIDE database resources in 2022: a hub for mass spectrometry-based proteomics evidences.PRIDE 数据库资源在 2022 年:一个基于质谱的蛋白质组学证据的中心。
Nucleic Acids Res. 2022 Jan 7;50(D1):D543-D552. doi: 10.1093/nar/gkab1038.
10
UBQLN proteins in health and disease with a focus on UBQLN2 in ALS/FTD.UBQLN 蛋白在健康和疾病中的作用,重点介绍 ALS/FTD 中的 UBQLN2。
FEBS J. 2022 Oct;289(20):6132-6153. doi: 10.1111/febs.16129. Epub 2021 Jul 28.