Suppr超能文献

金属硫蛋白1B通过抑制AKT/PI3K途径减轻MASH中的炎症和肝脂肪变性。

Metallothionein 1B attenuates inflammation and hepatic steatosis in MASH by inhibiting the AKT/PI3K pathway.

作者信息

Guan Canghai, Zou Xinlei, Shi Wujiang, Gao Jianjun, Yang Chengru, Ge Yifei, Xu Zhaoqiang, Bi Shaowu, Zhong Xiangyu

机构信息

General Surgery Department, The 2nd Affiliated Hospital of Harbin Medical University, Harbin, Heilongjiang Province, China; The Key Laboratory of Myocardial Ischemia, Harbin Medical University, Ministry of Education, Harbin, Heilongjiang, China.

General Surgery Department, The 2nd Affiliated Hospital of Harbin Medical University, Harbin, Heilongjiang Province, China.

出版信息

J Lipid Res. 2025 Jan;66(1):100701. doi: 10.1016/j.jlr.2024.100701. Epub 2024 Nov 16.

Abstract

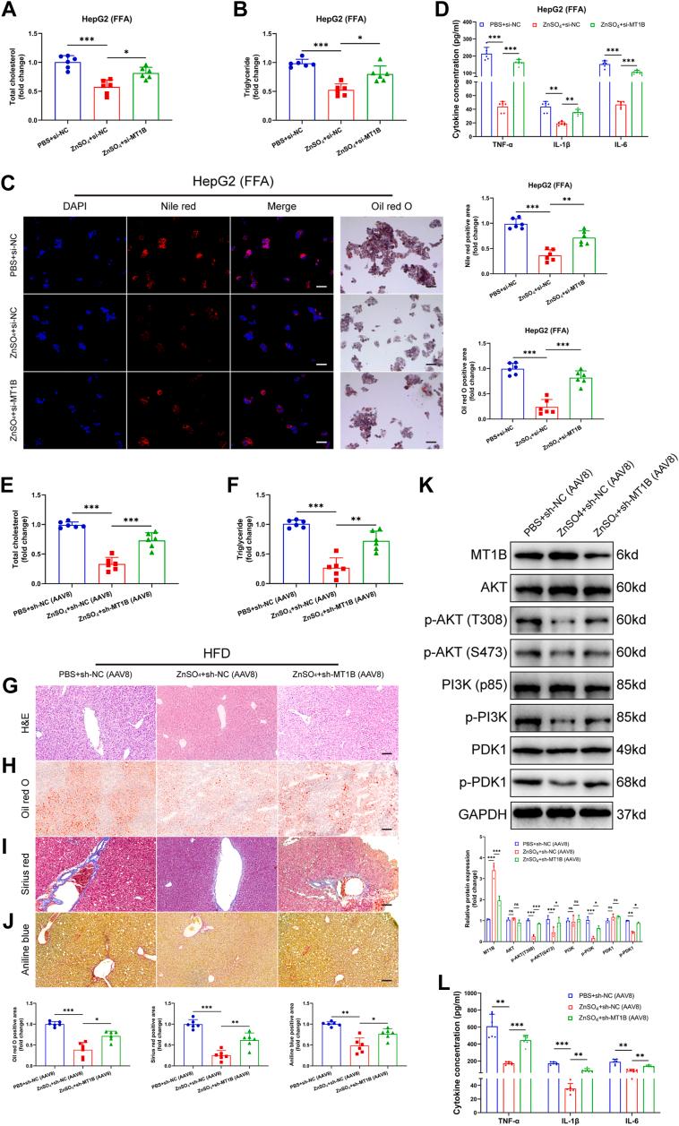
Metabolic dysfunction-associated steatohepatitis (MASH) is a severe form of metabolic dysfunction-associated fatty liver disease metabolic dysfunction-associated steatohepatitis , characterized by hepatic steatosis, inflammation, and fibrosis. This study investigates the role and potential mechanisms of metallothionein 1B (MT1B) in MASH through bioinformatics analysis and experimental validation. quantitative reverse transcription PCR and Western blot analyses confirm that MT1B expression is significantly downregulated in liver tissues of MASH patients, in high-fat diet-induced mouse models, and in hepatocytes induced by FFAs. Further functional experiments show that upregulation of MT1B reduces intracellular triglycerides and total cholesterol levels, lipid droplet formation, and proinflammatory factors. In vivo experiments demonstrate that specific downregulation of hepatic MT1B expression via AAV8-shMT1B injection significantly increases triglyceride and total cholesterol levels, exacerbates lipid accumulation, and markedly elevates liver fibrosis and inflammatory factor expression. RNA-seq and bioinformatics analyses show that the AKT/PI3K pathway is significantly suppressed in MT1B-overexpressing cells. Further experiments indicate that AKT inhibition can reverse the lipid metabolism disorders and inflammatory responses caused by MT1B downregulation. Additionally, Zinc can promote the nuclear translocation of MTF1, leading to its binding to the MT1B promoter, thereby upregulating MT1B expression and ultimately mitigating MASH progression. These findings suggest that zinc-regulated MT1B plays a critical role in lipid metabolism and inflammatory responses by regulating the AKT/PI3K signaling pathway, influencing MASH progression.

摘要

代谢功能障碍相关脂肪性肝炎(MASH)是代谢功能障碍相关脂肪性肝病的一种严重形式,其特征为肝脂肪变性、炎症和纤维化。本研究通过生物信息学分析和实验验证,探究金属硫蛋白1B(MT1B)在MASH中的作用及潜在机制。定量逆转录PCR和蛋白质免疫印迹分析证实,MT1B在MASH患者的肝组织、高脂饮食诱导的小鼠模型以及脂肪酸诱导的肝细胞中表达显著下调。进一步的功能实验表明,MT1B的上调可降低细胞内甘油三酯和总胆固醇水平、脂滴形成以及促炎因子。体内实验表明,通过注射AAV8-shMT1B特异性下调肝脏MT1B表达可显著增加甘油三酯和总胆固醇水平,加剧脂质蓄积,并显著提高肝纤维化和炎症因子表达。RNA测序和生物信息学分析表明,在MT1B过表达细胞中AKT/PI3K通路受到显著抑制。进一步实验表明,抑制AKT可逆转由MT1B下调引起的脂质代谢紊乱和炎症反应。此外,锌可促进金属反应元件结合转录因子1(MTF1)的核转位,使其与MT1B启动子结合,从而上调MT1B表达并最终减轻MASH进展。这些发现表明,锌调节的MT1B通过调节AKT/PI3K信号通路在脂质代谢和炎症反应中起关键作用,影响MASH进展。

https://cdn.ncbi.nlm.nih.gov/pmc/blobs/4e9e/11714418/8de134ec60c8/ga1.jpg

文献检索

告别复杂PubMed语法,用中文像聊天一样搜索,搜遍4000万医学文献。AI智能推荐,让科研检索更轻松。

立即免费搜索

文件翻译

保留排版,准确专业,支持PDF/Word/PPT等文件格式,支持 12+语言互译。

免费翻译文档

深度研究

AI帮你快速写综述,25分钟生成高质量综述,智能提取关键信息,辅助科研写作。

立即免费体验