Suppr超能文献

p53 与 Δ133p53α 和 Δ160p53α 异构体的相互作用调节 p53 构象和转录活性。

Interaction of p53 with the Δ133p53α and Δ160p53α isoforms regulates p53 conformation and transcriptional activity.

机构信息

CRBM, University of Montpellier, CNRS, Montpellier, France.

出版信息

Cell Death Dis. 2024 Nov 19;15(11):845. doi: 10.1038/s41419-024-07213-4.

Abstract

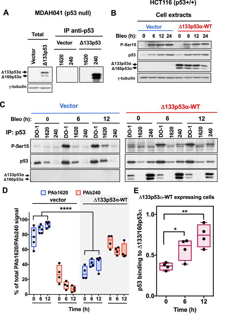
The TP53 gene encodes p53, a transcription factor involved in tumor suppression. However, TP53 also encodes other protein isoforms, some of which can disrupt the tumor suppressor functions of p53 even in the absence of TP53 mutations. In particular, elevated levels of the Δ133TP53 mRNA are detected in many cancer types and can be associated with poorer disease-free survival. We investigated the mechanisms of action of the two proteins translated from the Δ133TP53 mRNA: the Δ133p53α and Δ160p53α isoforms, both of which retain the oligomerization domain of p53. We discovered that the Δ133p53α and Δ160p53α isoforms adopt an altered conformation compared to full-length p53, exposing the PAb240 epitope (RHSVVV), which is inaccessible to the PAb240 antibody in the functional conformation of p53 (reactive to PAb1620). The Δ133p53α and/or Δ160p53α isoforms form hetero-oligomers with p53, regulating the stability, the conformation and the transcriptional activity of the p53 hetero-oligomers. Under basal conditions, Δ133p53α and Δ160p53α, in complex with p53, prevent proteasome-dependent degradation leading to the accumulation of PAb240 reactive Δ133p53α/Δ160p53α/p53 hetero-oligomers without increasing p53 transcriptional activity. Conversely, depletion of endogenous Δ133p53α isoforms in human fibroblasts is sufficient to restore p53 transcriptional activity, towards p53-target genes involved in cell cycle arrest. In the DNA damage response (DDR), PAb240 reactive Δ133p53α/Δ160p53α/p53 hetero-oligomers are highly phosphorylated at Ser15 compared to PAb1620-reactive p53 complexes devoid of Δ133p53α and Δ160p53α. This suggests that PAb240-reactive p53 hetero-oligomers integrate DNA damage signals. Δ133p53α accumulation is a late event in the DDR that depends on p53, but not on its transcriptional activation. The formation of Δ133p53α and p53 complexes increases at later DDR stages. We propose that Δ133p53α isoforms regulate p53 conformation as part of the normal p53 biology, modulating p53 activity and thereby adapting the cellular response to the cell signals.

摘要

TP53 基因编码 p53,一种参与肿瘤抑制的转录因子。然而,TP53 还编码其他蛋白异构体,其中一些即使在没有 TP53 突变的情况下也能破坏 p53 的肿瘤抑制功能。特别是,在许多癌症类型中都检测到 Δ133TP53 mRNA 的水平升高,并且与无病生存期较差相关。我们研究了从 Δ133TP53 mRNA 翻译的两种蛋白质的作用机制:Δ133p53α 和 Δ160p53α 异构体,它们都保留了 p53 的寡聚化结构域。我们发现,与全长 p53 相比,Δ133p53α 和 Δ160p53α 异构体采用了改变的构象,暴露出 PAb240 表位(RHSVVV),在 p53 的功能构象中(对 PAb1620 有反应),该表位无法被 PAb240 抗体识别。Δ133p53α 和/或 Δ160p53α 异构体与 p53 形成异源寡聚体,调节 p53 异源寡聚体的稳定性、构象和转录活性。在基础条件下,与 p53 形成复合物的 Δ133p53α 和 Δ160p53α 可防止蛋白酶体依赖性降解,导致 PAb240 反应性 Δ133p53α/Δ160p53α/p53 异源寡聚体的积累,而不会增加 p53 转录活性。相反,人成纤维细胞中内源性 Δ133p53α 异构体的耗竭足以恢复 p53 对参与细胞周期阻滞的 p53 靶基因的转录活性。在 DNA 损伤反应(DDR)中,与缺乏 Δ133p53α 和 Δ160p53α 的 PAb1620 反应性 p53 复合物相比,PAb240 反应性 Δ133p53α/Δ160p53α/p53 异源寡聚体在 Ser15 处高度磷酸化。这表明 PAb240 反应性 p53 异源寡聚体整合了 DNA 损伤信号。Δ133p53α 的积累是 DDR 的晚期事件,依赖于 p53,但不依赖于其转录激活。在 DDR 的后期阶段,Δ133p53α 和 p53 复合物的形成增加。我们提出,Δ133p53α 异构体作为 p53 正常生物学的一部分调节 p53 构象,调节 p53 活性,从而使细胞对细胞信号的反应适应。

https://cdn.ncbi.nlm.nih.gov/pmc/blobs/9a4f/11576908/e13ddc717b0b/41419_2024_7213_Fig1_HTML.jpg

文献检索

告别复杂PubMed语法,用中文像聊天一样搜索,搜遍4000万医学文献。AI智能推荐,让科研检索更轻松。

立即免费搜索

文件翻译

保留排版,准确专业,支持PDF/Word/PPT等文件格式,支持 12+语言互译。

免费翻译文档

深度研究

AI帮你快速写综述,25分钟生成高质量综述,智能提取关键信息,辅助科研写作。

立即免费体验