Suppr超能文献

一种系统的定量方法全面定义了与粟酒裂殖酵母异染色质调控相关的特定领域功能途径。

A systematic quantitative approach comprehensively defines domain-specific functional pathways linked to Schizosaccharomyces pombe heterochromatin regulation.

作者信息

Muhammad Abubakar, Sarkadi Zsuzsa, Mazumder Agnisrota, Ait Saada Anissia, van Emden Thomas, Capella Matias, Fekete Gergely, Suma Sreechakram Vishnu N, Al-Sady Bassem, Lambert Sarah A E, Papp Balázs, Barrales Ramón Ramos, Braun Sigurd

机构信息

Institute for Genetics, Justus-Liebig-University Giessen, Heinrich-Buff-Ring 17, 35392 Giessen, Germany.

BioMedical Center (BMC), Division of Physiological Chemistry, Faculty of Medicine, LMU Munich, Grosshaderner Str. 9, 82152 Planegg-Martinsried, Germany.

出版信息

Nucleic Acids Res. 2024 Dec 11;52(22):13665-13689. doi: 10.1093/nar/gkae1024.

Abstract

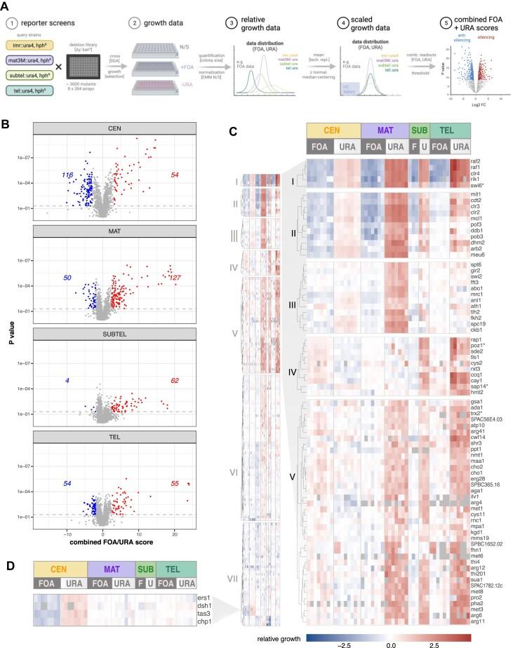
Heterochromatin plays a critical role in regulating gene expression and maintaining genome integrity. While structural and enzymatic components have been linked to heterochromatin establishment, a comprehensive view of the underlying pathways at diverse heterochromatin domains remains elusive. Here, we developed a systematic approach to identify factors involved in heterochromatin silencing at pericentromeres, subtelomeres and the silent mating type locus in Schizosaccharomyces pombe. Using quantitative measures, iterative genetic screening and domain-specific heterochromatin reporters, we identified 369 mutants with different degrees of reduced or enhanced silencing. As expected, mutations in the core heterochromatin machinery globally decreased silencing. However, most other mutants exhibited distinct qualitative and quantitative profiles that indicate heterochromatin domain-specific functions, as seen for example for metabolic pathways affecting primarily subtelomere silencing. Moreover, similar phenotypic profiles revealed shared functions for subunits within complexes. We further discovered that the uncharacterized protein Dhm2 plays a crucial role in heterochromatin maintenance, affecting the inheritance of H3K9 methylation and the clonal propagation of the repressed state. Additionally, Dhm2 loss resulted in delayed S-phase progression and replication stress. Collectively, our systematic approach unveiled a landscape of domain-specific heterochromatin regulators controlling distinct states and identified Dhm2 as a previously unknown factor linked to heterochromatin inheritance and replication fidelity.

摘要

异染色质在调节基因表达和维持基因组完整性方面发挥着关键作用。虽然结构和酶成分已与异染色质的建立相关联,但对于不同异染色质结构域潜在途径的全面认识仍然难以捉摸。在这里,我们开发了一种系统方法,以鉴定参与粟酒裂殖酵母着丝粒周围、亚端粒和沉默交配型位点异染色质沉默的因子。通过定量测量、迭代遗传筛选和结构域特异性异染色质报告基因,我们鉴定出369个具有不同程度沉默降低或增强的突变体。正如预期的那样,核心异染色质机制中的突变会导致整体沉默降低。然而,大多数其他突变体表现出不同的定性和定量特征,表明异染色质结构域特异性功能,例如主要影响亚端粒沉默的代谢途径。此外,相似的表型特征揭示了复合物内亚基的共享功能。我们进一步发现,未表征的蛋白质Dhm2在异染色质维持中起关键作用,影响H3K9甲基化的遗传和抑制状态的克隆传播。此外,Dhm2的缺失导致S期进程延迟和复制应激。总体而言,我们的系统方法揭示了控制不同状态的结构域特异性异染色质调节因子的全貌,并确定Dhm2是一个与异染色质遗传和复制保真度相关的先前未知的因子。

https://cdn.ncbi.nlm.nih.gov/pmc/blobs/71ea/11662645/97039af1ad93/gkae1024figgra1.jpg

文献AI研究员

20分钟写一篇综述,助力文献阅读效率提升50倍。

立即体验

用中文搜PubMed

大模型驱动的PubMed中文搜索引擎

马上搜索

文档翻译

学术文献翻译模型,支持多种主流文档格式。

立即体验