Chen Jiajia, Li Yucong, Wang Yan, Wang Hui, Yang Jiaqi, Pan Xue, Zhao Yun, Xu Hao, Jiang Penglei, Qian Pengxu, Wang Hongwei, Xie Zhi, Lei Kai
School of Life Sciences, Zhejiang University, Hangzhou, Zhejiang, China.
Westlake Laboratory of Life Sciences and Biomedicine, Hangzhou, Zhejiang, China.
EMBO J. 2024 Dec;43(24):6591-6625. doi: 10.1038/s44318-024-00315-x. Epub 2024 Nov 20.
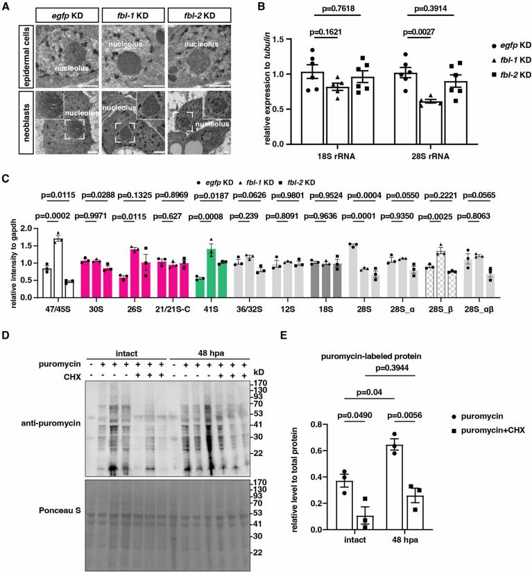
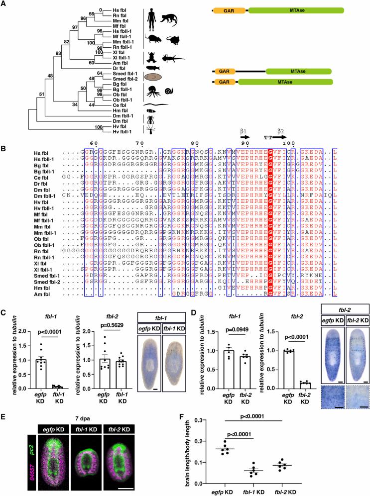
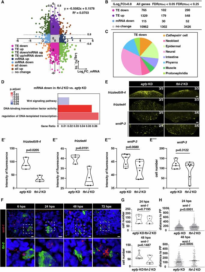
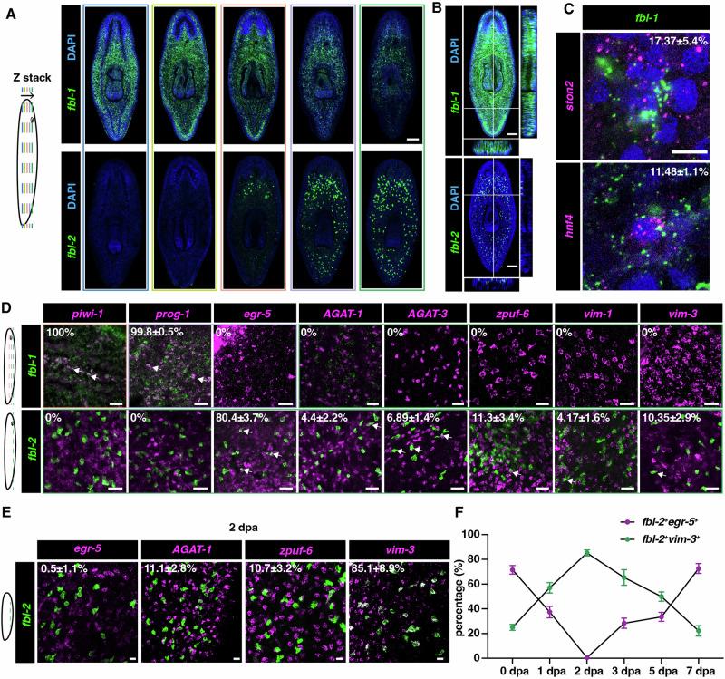
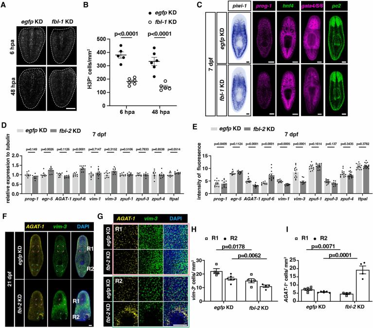
Tissue homeostasis and regeneration involve complex cellular changes. The role of rRNA modification-dependent translational regulation in these processes remains largely unknown. Planarians, renowned for their ability to undergo remarkable tissue regeneration, provide an ideal model for the analysis of differential rRNA regulation in diverse cell types during tissue homeostasis and regeneration. We investigated the role of RNA 2'-O-methyltransferase, Fibrillarin (FBL), in the planarian Schmidtea mediterranea and identified two FBL homologs: Smed-fbl-1 (fbl-1) and Smed-fbl-2 (fbl-2). Both are essential for planarian regeneration, but play distinct roles: fbl-1 is crucial for progenitor cell differentiation, while fbl-2 is important for late-stage epidermal lineage specification. Different 2'-O-methylation patterns were observed upon fbl-1 and fbl-2 knockdown, suggesting their roles in translation of specific mRNA pools during regeneration. Ribo-seq analysis further revealed differing impacts of fbl-1 and fbl-2 knockdown on gene translation. These findings indicate divergent roles of the duplicate fbl genes in specific cell lineage development in planarians and suggest a role of rRNA modifications in translational regulation during tissue maintenance and regeneration.
组织稳态和再生涉及复杂的细胞变化。rRNA修饰依赖性翻译调控在这些过程中的作用在很大程度上仍然未知。涡虫以其卓越的组织再生能力而闻名,为分析组织稳态和再生过程中不同细胞类型的差异rRNA调控提供了理想模型。我们研究了RNA 2'-O-甲基转移酶纤维蛋白原(FBL)在地中海涡虫中的作用,并鉴定出两个FBL同源物:Smed-fbl-1(fbl-1)和Smed-fbl-2(fbl-2)。两者对涡虫再生都至关重要,但发挥着不同的作用:fbl-1对祖细胞分化至关重要,而fbl-2对晚期表皮谱系特化很重要。在fbl-1和fbl-2敲低后观察到不同的2'-O-甲基化模式,表明它们在再生过程中特定mRNA库的翻译中发挥作用。核糖体测序分析进一步揭示了fbl-1和fbl-2敲低对基因翻译的不同影响。这些发现表明重复的fbl基因在涡虫特定细胞谱系发育中具有不同作用,并提示rRNA修饰在组织维持和再生过程中的翻译调控作用。