Sun Yongzhan, Zou Quan, Yu Huizheng, Yi Xiaoping, Dou Xudan, Yang Yu, Liu Zhiheng, Yang Hong, Jia Junya, Chen Yupeng, Sun Shao-Kai, Zhang Lirong
The Province and Ministry Co-sponsored Collaborative Innovation Center for Medical Epigenetics, Key Laboratory of Immune Microenvironment and Disease (Ministry of Education), State Key Laboratory of Experimental Hematology, Department of Biochemistry and Molecular Biology, School of Basic Medical Sciences, Tianjin Medical University, Tianjin, China.
School of Biomedical Engineering and Technology, Tianjin Medical University, Tianjin, China.
EMBO Mol Med. 2025 Jan;17(1):169-192. doi: 10.1038/s44321-024-00167-2. Epub 2024 Nov 20.
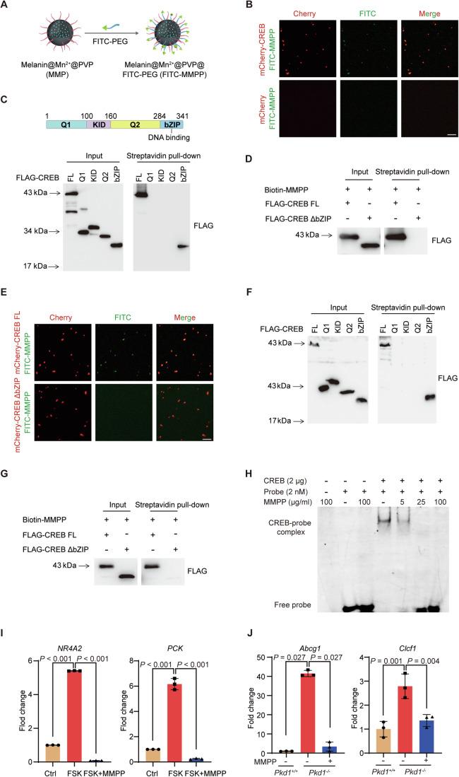
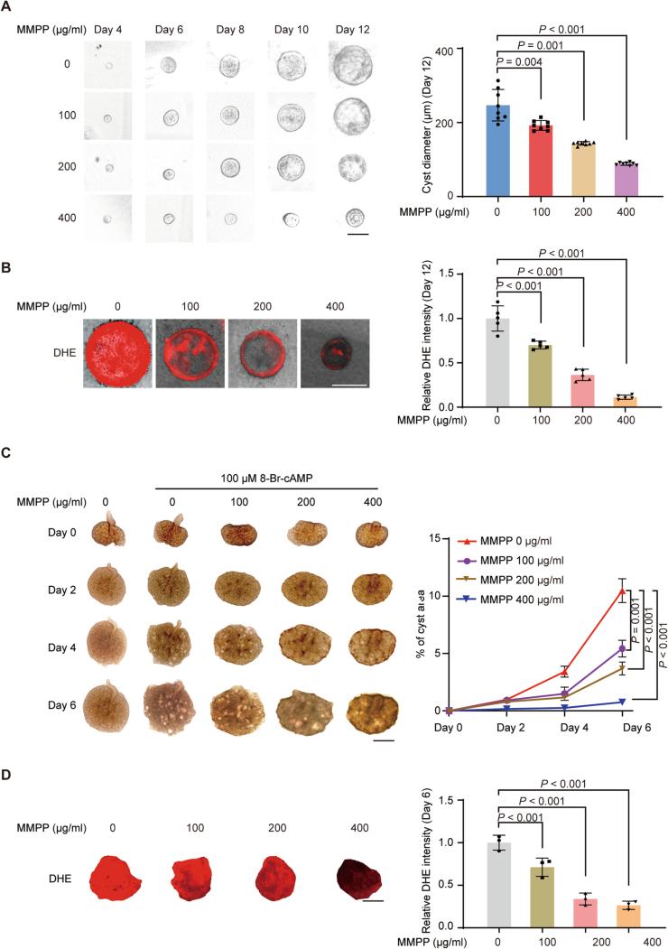
Melanin-like nanoparticles (MNPs) have recently emerged as valuable agents in antioxidant therapy due to their excellent biocompatibility and potent capacity to scavenge various reactive oxygen species (ROS). However, previous studies have mainly focused on acute ROS-related diseases, leaving a knowledge gap regarding their potential in chronic conditions. Furthermore, apart from their well-established antioxidant effects, it remains unclear whether MNPs target other intracellular molecular pathways. In this study, we synthesized ultra-small polyethylene glycol-incorporated Mn-chelated MNP (MMPP). We found that MMPP traversed the glomerular filtration barrier and specifically accumulated in renal tubules. Autosomal dominant polycystic kidney disease (ADPKD) is a chronic genetic disorder closely associated with increased oxidative stress and featured by the progressive enlargement of cysts originating from various segments of the renal tubules. Treatment with MMPP markedly attenuated oxidative stress levels, inhibited cyst growth, thereby improving renal function. Interestingly, we found that MMPP effectively inhibits a cyst-promoting gene program downstream of the cAMP-CREB pathway, a crucial signaling pathway implicated in ADPKD progression. Mechanistically, we observed that MMPP directly binds to the bZIP DNA-binding domain of CREB, leading to competitive inhibition of CREB's DNA binding ability and subsequent reduction in CREB target gene expression. In summary, our findings identify an intracellular target of MMPP and demonstrate its potential for treating ADPKD by simultaneously targeting oxidative stress and CREB transcriptional activity.
黑色素样纳米颗粒(MNPs)由于其出色的生物相容性和清除各种活性氧(ROS)的强大能力,最近已成为抗氧化治疗中有价值的药物。然而,以前的研究主要集中在急性ROS相关疾病上,对于它们在慢性疾病中的潜力存在知识空白。此外,除了其已确立的抗氧化作用外,MNPs是否靶向其他细胞内分子途径仍不清楚。在本研究中,我们合成了超小的聚乙二醇结合锰螯合MNP(MMPP)。我们发现MMPP穿过肾小球滤过屏障并特异性地积聚在肾小管中。常染色体显性多囊肾病(ADPKD)是一种慢性遗传疾病,与氧化应激增加密切相关,其特征是起源于肾小管各段的囊肿逐渐增大。用MMPP治疗可显著降低氧化应激水平,抑制囊肿生长,从而改善肾功能。有趣的是,我们发现MMPP有效抑制cAMP-CREB途径下游的促囊肿基因程序,这是一条与ADPKD进展有关的关键信号通路。从机制上讲,我们观察到MMPP直接与CREB的bZIP DNA结合结构域结合,导致对CREB DNA结合能力的竞争性抑制,随后降低CREB靶基因的表达。总之,我们的研究结果确定了MMPP的细胞内靶点,并证明了其通过同时靶向氧化应激和CREB转录活性来治疗ADPKD的潜力。