Wenzhou Key Laboratory of Perinatal Medicine, Department of Neonatology, The Second Affiliated Hospital and Yuying Children's Hospital of Wenzhou Medical University, Wenzhou, 325027, Zhejiang Province, China.
Key Laboratory of Structural Malformations in Children of Zhejiang Province, Wenzhou, 325000, Zhejiang Province, China.
Respir Res. 2024 Nov 20;25(1):412. doi: 10.1186/s12931-024-03039-y.
Abnormal pulmonary vascular development poses significant clinical challenges for infants with bronchopulmonary dysplasia (BPD). Although numerous factors have been suggested to control the development of pulmonary blood vessels, the mechanisms underlying the role of long noncoding RNAs (lncRNAs) in this process remain unclear.
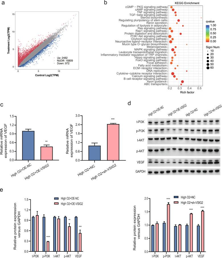
A lncRNA array was used to measure the differential expression of lncRNAs in premature infants with and without BPD. The expression of lncRNA-VSIG2-1:1 in patients with BPD and hyperoxia-induced human pulmonary microvascular endothelial cells (HPMECs) was assessed using quantitative reverse transcription-polymerase chain reaction (qRT-PCR). Fluorescence in situ hybridization (FISH) assay was performed to detect the subcellular localization of lncRNA-VSIG2-1:1. Pulmonary microvascular endothelial cells were stably transfected with adenoviral vectors to silence or overexpress lncRNA-VSIG2-1:1. The effects of lncRNA-VSIG2-1:1 on the proliferation, migration, and tube formation abilities of HPMECs subjected to hyperoxia were examined by performing Cell Counting Kit-8 (CCK-8), cell migration, and tubule formation assays. RNA sequencing (RNA-seq) was performed to determine the correlation between lncRNA-VSIG2-1:1 and phosphoinositide-3-kinase (PI3K)/protein kinase B (AKT). The protein levels of vascular endothelial growth factor (VEGF), p-PI3K, PI3K, p-AKT, and AKT were determined using western blotting.
The expression of lncRNA-VSIG2-1:1 was upregulated in patients with BPD and hyperoxia-treated HPMECs. Inhibiting lncRNA-VSIG2-1:1 expression promoted the proliferation, migration, and tube-formation abilities of HPMECs, while significantly increasing VEGF, p-PI3K, and p-AKT levels.
Our findings reveal that the suppression of lncRNA-VSIG2-1:1 expression stimulates angiogenesis in vitro by inducing the initiation of the VEGF/PI3K/AKT signaling pathway. This observation may aid the development of novel therapeutic targets for treating BPD.
异常的肺血管发育对患有支气管肺发育不良(BPD)的婴儿构成重大临床挑战。尽管已经提出了许多因素来控制肺血管的发育,但长链非编码 RNA(lncRNA)在这一过程中作用的机制仍不清楚。
使用 lncRNA 芯片测量有和没有 BPD 的早产儿中 lncRNA 的差异表达。使用定量逆转录聚合酶链反应(qRT-PCR)评估 BPD 患者和高氧诱导的人肺微血管内皮细胞(HPMEC)中 lncRNA-VSIG2-1:1 的表达。使用荧光原位杂交(FISH)检测 lncRNA-VSIG2-1:1 的亚细胞定位。通过腺病毒载体稳定转染肺微血管内皮细胞,沉默或过表达 lncRNA-VSIG2-1:1。通过 Cell Counting Kit-8(CCK-8)、细胞迁移和管形成测定,检测 lncRNA-VSIG2-1:1 对高氧处理的 HPMEC 增殖、迁移和管形成能力的影响。进行 RNA 测序(RNA-seq)以确定 lncRNA-VSIG2-1:1 与磷酸肌醇 3-激酶(PI3K)/蛋白激酶 B(AKT)之间的相关性。使用 Western blot 测定血管内皮生长因子(VEGF)、p-PI3K、PI3K、p-AKT 和 AKT 的蛋白水平。
lncRNA-VSIG2-1:1 的表达在 BPD 患者和高氧处理的 HPMEC 中上调。抑制 lncRNA-VSIG2-1:1 的表达促进了 HPMEC 的增殖、迁移和管形成能力,同时显著增加了 VEGF、p-PI3K 和 p-AKT 的水平。
我们的研究结果表明,抑制 lncRNA-VSIG2-1:1 的表达通过诱导 VEGF/PI3K/AKT 信号通路的启动来刺激体外血管生成。这一观察结果可能有助于为治疗 BPD 开发新的治疗靶点。