• 文献检索
  • 文档翻译
  • 深度研究
  • 学术资讯
  • Suppr Zotero 插件Zotero 插件
  • 邀请有礼
  • 套餐&价格
  • 历史记录
应用&插件
Suppr Zotero 插件Zotero 插件浏览器插件Mac 客户端Windows 客户端微信小程序
定价
高级版会员购买积分包购买API积分包
服务
文献检索文档翻译深度研究API 文档MCP 服务
关于我们
关于 Suppr公司介绍联系我们用户协议隐私条款
关注我们

Suppr 超能文献

核心技术专利:CN118964589B侵权必究
粤ICP备2023148730 号-1Suppr @ 2026

文献检索

告别复杂PubMed语法,用中文像聊天一样搜索,搜遍4000万医学文献。AI智能推荐,让科研检索更轻松。

立即免费搜索

文件翻译

保留排版,准确专业,支持PDF/Word/PPT等文件格式,支持 12+语言互译。

免费翻译文档

深度研究

AI帮你快速写综述,25分钟生成高质量综述,智能提取关键信息,辅助科研写作。

立即免费体验

受促炎因子刺激的脂肪干细胞外泌体,通过转运蛋白UCHL1调节HDAC6/STAT3/PD-L1通路,增强三阴性乳腺癌的免疫逃逸。

Adipose stem cell exosomes, stimulated by pro-inflammatory factors, enhance immune evasion in triple-negative breast cancer by modulating the HDAC6/STAT3/PD-L1 pathway through the transporter UCHL1.

作者信息

Zhu Qin, Zhang Kejing, Cao Yukun, Hu Yu

机构信息

Department of General Surgery, Xiangya Hospital, Central South University, Changsha, 410008, Hunan, China.

出版信息

Cancer Cell Int. 2024 Nov 20;24(1):385. doi: 10.1186/s12935-024-03557-1.

DOI:10.1186/s12935-024-03557-1
PMID:39568023
原文链接:https://pmc.ncbi.nlm.nih.gov/articles/PMC11577656/
Abstract

BACKGROUND

Triple-negative breast cancer (TNBC) is characterized by high invasiveness and metastasis potential. Ubiquitin carboxy-terminal hydrolase L1 (UCHL1) is strongly associated with breast cancer progression, although the underlying mechanisms are largely unknown.

METHODS

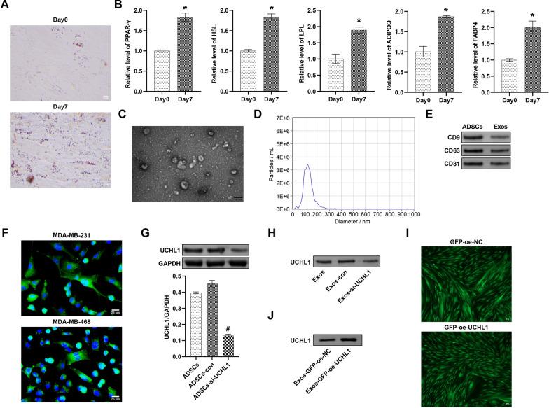
The gene expression profiles of TNBC samples were downloaded from the TCGA database, and ubiquitination enzymes related to immune regulation were screened. UCHL1 expression in the TNBC tissues and in adipose-derived mesenchymal stem cells (ADSCs) stimulated in vitro with pro-inflammatory cytokines were analyzed. Exosomes were isolated from these stimulated ADSCs and transfected with scrambled (si-NC) or UCHL1-specific (si-UCHL1) siRNA constructs. TNBC cells were treated with the ADSCs-derived exosomes (ADSCs-Exos) and then co-cultured with macrophages or T cells. Finally, the tumorigenic potential of the ADSCs-Exos was evaluated by injecting the exosomes into mice bearing TNBC xenografts.

RESULTS

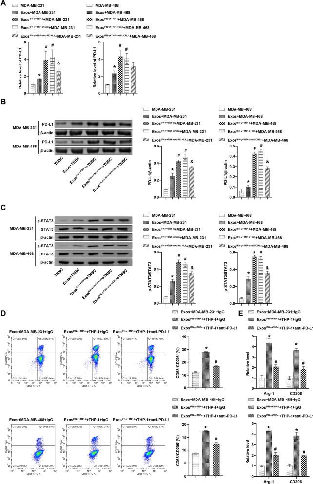
UCHL1 was highly expressed in TNBC tissues and the stimulated ADSCs. The exosomes derived from stimulated ADSCs increased the viability and migration capacity of TNBC cells in vitro, and significantly increased Ki-67 expression through UCHL1. Furthermore, ADSCs-Exos induced M2 polarization of THP-1 monocytes by upregulating CD206 and Arg-1, and downregulating TNF-α and iNOS, and also decreased the proportion of CD3CD8 T cells. Mechanistically, UCHL1 regulated the STAT3 and PD-L1 signaling pathways through HDAC6. Exosomes derived from the control and cytokine-stimulated ADSCs also promoted tumor growth in vivo, and increased the expression of UCHL1, CD206, HDAC6, STAT3, and PD-L1. However, UCHL1 knockdown reversed the pro-tumorigenic effects of the ADSCs-derived exosomes in vivo and in vitro.

CONCLUSION

Pro-inflammatory factors (IFN-γ + TNF-α) stimulating ADSCs-Exos enhance immune evasion in triple-negative breast cancer by regulating the HDAC6/STAT3/PD-L1 pathway via UCHL1 transporter. Thus, UCHL1 inhibition may enhance the response of TNBC to immunotherapy.

摘要

背景

三阴性乳腺癌(TNBC)具有高侵袭性和转移潜能。泛素羧基末端水解酶L1(UCHL1)与乳腺癌进展密切相关,但其潜在机制大多未知。

方法

从TCGA数据库下载TNBC样本的基因表达谱,并筛选与免疫调节相关的泛素化酶。分析TNBC组织以及体外经促炎细胞因子刺激的脂肪来源间充质干细胞(ADSCs)中UCHL1的表达。从这些受刺激的ADSCs中分离外泌体,并用乱序(si-NC)或UCHL1特异性(si-UCHL1)siRNA构建体进行转染。用ADSCs来源的外泌体(ADSCs-Exos)处理TNBC细胞,然后与巨噬细胞或T细胞共培养。最后,通过将外泌体注射到携带TNBC异种移植瘤的小鼠体内,评估ADSCs-Exos的致瘤潜能。

结果

UCHL1在TNBC组织和受刺激的ADSCs中高表达。受刺激的ADSCs来源的外泌体在体外增加了TNBC细胞的活力和迁移能力,并通过UCHL1显著增加了Ki-67的表达。此外,ADSCs-Exos通过上调CD206和精氨酸酶-1,下调肿瘤坏死因子-α(TNF-α)和诱导型一氧化氮合酶(iNOS),诱导THP-1单核细胞向M2极化,同时也降低了CD3+CD8+T细胞的比例。机制上,UCHL1通过组蛋白去乙酰化酶6(HDAC6)调节信号转导和转录激活因子3(STAT3)和程序性死亡受体配体1(PD-L1)信号通路。对照和细胞因子刺激的ADSCs来源的外泌体在体内也促进肿瘤生长,并增加UCHL1、CD206、HDAC6、STAT3和PD-L1的表达。然而,UCHL1基因敲低逆转了ADSCs来源的外泌体在体内和体外的促肿瘤作用。

结论

促炎因子(γ干扰素 + TNF-α)刺激的ADSCs-Exos通过UCHL1转运体调节HDAC6/STAT3/PD-L1通路,增强三阴性乳腺癌的免疫逃逸。因此,抑制UCHL1可能增强TNBC对免疫治疗的反应。

https://cdn.ncbi.nlm.nih.gov/pmc/blobs/c235/11577656/da42c46dc0f9/12935_2024_3557_Fig6a_HTML.jpg
https://cdn.ncbi.nlm.nih.gov/pmc/blobs/c235/11577656/e069bdaf8346/12935_2024_3557_Fig1_HTML.jpg
https://cdn.ncbi.nlm.nih.gov/pmc/blobs/c235/11577656/22f91f2dd326/12935_2024_3557_Fig2_HTML.jpg
https://cdn.ncbi.nlm.nih.gov/pmc/blobs/c235/11577656/8d394327e87d/12935_2024_3557_Fig3a_HTML.jpg
https://cdn.ncbi.nlm.nih.gov/pmc/blobs/c235/11577656/05bc6a093725/12935_2024_3557_Fig4_HTML.jpg
https://cdn.ncbi.nlm.nih.gov/pmc/blobs/c235/11577656/2cb94af8592c/12935_2024_3557_Fig5_HTML.jpg
https://cdn.ncbi.nlm.nih.gov/pmc/blobs/c235/11577656/da42c46dc0f9/12935_2024_3557_Fig6a_HTML.jpg
https://cdn.ncbi.nlm.nih.gov/pmc/blobs/c235/11577656/e069bdaf8346/12935_2024_3557_Fig1_HTML.jpg
https://cdn.ncbi.nlm.nih.gov/pmc/blobs/c235/11577656/22f91f2dd326/12935_2024_3557_Fig2_HTML.jpg
https://cdn.ncbi.nlm.nih.gov/pmc/blobs/c235/11577656/8d394327e87d/12935_2024_3557_Fig3a_HTML.jpg
https://cdn.ncbi.nlm.nih.gov/pmc/blobs/c235/11577656/05bc6a093725/12935_2024_3557_Fig4_HTML.jpg
https://cdn.ncbi.nlm.nih.gov/pmc/blobs/c235/11577656/2cb94af8592c/12935_2024_3557_Fig5_HTML.jpg
https://cdn.ncbi.nlm.nih.gov/pmc/blobs/c235/11577656/da42c46dc0f9/12935_2024_3557_Fig6a_HTML.jpg

相似文献

1
Adipose stem cell exosomes, stimulated by pro-inflammatory factors, enhance immune evasion in triple-negative breast cancer by modulating the HDAC6/STAT3/PD-L1 pathway through the transporter UCHL1.受促炎因子刺激的脂肪干细胞外泌体,通过转运蛋白UCHL1调节HDAC6/STAT3/PD-L1通路,增强三阴性乳腺癌的免疫逃逸。
Cancer Cell Int. 2024 Nov 20;24(1):385. doi: 10.1186/s12935-024-03557-1.
2
[Effects of exosomes from human adipose-derived mesenchymal stem cells on inflammatory response of mouse RAW264.7 cells and wound healing of full-thickness skin defects in mice].人脂肪间充质干细胞来源外泌体对小鼠RAW264.7细胞炎症反应及小鼠全层皮肤缺损创面愈合的影响
Zhonghua Shao Shang Yu Chuang Mian Xiu Fu Za Zhi. 2022 Mar 20;38(3):215-226. doi: 10.3760/cma.j.cn501120-20201116-00477.
3
Taraxacum mongolicum extract inhibited malignant phenotype of triple-negative breast cancer cells in tumor-associated macrophages microenvironment through suppressing IL-10 / STAT3 / PD-L1 signaling pathways.蒲公英提取物通过抑制 IL-10/STAT3/PD-L1 信号通路抑制肿瘤相关巨噬细胞微环境中三阴性乳腺癌细胞的恶性表型。
J Ethnopharmacol. 2021 Jun 28;274:113978. doi: 10.1016/j.jep.2021.113978. Epub 2021 Mar 11.
4
[Plasma exosomal miR-335-5p serves as a diagnostic indicator and inhibits immune escape in triple-negative breast cancer].[血浆外泌体miR-335-5p作为三阴性乳腺癌的诊断指标并抑制免疫逃逸]
Xi Bao Yu Fen Zi Mian Yi Xue Za Zhi. 2022 Apr;38(4):347-356.
5
Deubiquitinase Activity Profiling Identifies UCHL1 as a Candidate Oncoprotein That Promotes TGFβ-Induced Breast Cancer Metastasis.去泛素化酶活性分析鉴定 UCHL1 为促进 TGFβ 诱导的乳腺癌转移的候选癌蛋白。
Clin Cancer Res. 2020 Mar 15;26(6):1460-1473. doi: 10.1158/1078-0432.CCR-19-1373. Epub 2019 Dec 19.
6
UCHL1 promotes cancer stemness in triple-negative breast cancer.UCHL1 促进三阴性乳腺癌的癌症干性。
Pathol Res Pract. 2022 Dec;240:154235. doi: 10.1016/j.prp.2022.154235. Epub 2022 Nov 21.
7
Syntenin1/MDA-9 (SDCBP) induces immune evasion in triple-negative breast cancer by upregulating PD-L1.Syntenin1/MDA-9 (SDCBP) 通过上调 PD-L1 在三阴性乳腺癌中诱导免疫逃逸。
Breast Cancer Res Treat. 2018 Sep;171(2):345-357. doi: 10.1007/s10549-018-4833-8. Epub 2018 May 29.
8
PD-L1 silencing inhibits triple-negative breast cancer development and upregulates T-cell-induced pro-inflammatory cytokines.PD-L1 沉默抑制三阴性乳腺癌的发展并上调 T 细胞诱导的促炎细胞因子。
Biomed Pharmacother. 2021 Jun;138:111436. doi: 10.1016/j.biopha.2021.111436. Epub 2021 Mar 2.
9
ALG3 predicts poor prognosis and increases resistance to anti-PD-1 therapy through modulating PD-L1 N-link glycosylation in TNBC.ALG3 通过调节 TNBC 中 PD-L1 N-连接糖基化来预测不良预后并增加对抗 PD-1 治疗的耐药性。
Int Immunopharmacol. 2024 Oct 25;140:112875. doi: 10.1016/j.intimp.2024.112875. Epub 2024 Aug 9.
10
UBR5 promotes tumor immune evasion through enhancing IFN-γ-induced transcription in triple negative breast cancer.UBR5 通过增强 IFN-γ 诱导的转录促进三阴性乳腺癌的肿瘤免疫逃逸。
Theranostics. 2022 Jul 4;12(11):5086-5102. doi: 10.7150/thno.74989. eCollection 2022.

引用本文的文献

1
Adipose-Derived Exosomes: mediators of crosstalk between Adipose tissue and cancer.脂肪来源的外泌体:脂肪组织与癌症之间相互作用的介质
Cancer Biol Ther. 2025 Dec;26(1):2547564. doi: 10.1080/15384047.2025.2547564. Epub 2025 Aug 16.
2
Fungi and cancer: unveiling the complex role of fungal infections in tumor biology and therapeutic resistance.真菌与癌症:揭示真菌感染在肿瘤生物学和治疗耐药性中的复杂作用
Front Cell Infect Microbiol. 2025 Jun 10;15:1596688. doi: 10.3389/fcimb.2025.1596688. eCollection 2025.

本文引用的文献

1
Adipose-derived stem cell exosomes promote tumor characterization and immunosuppressive microenvironment in breast cancer.脂肪源干细胞外泌体促进乳腺癌的肿瘤特征和免疫抑制微环境。
Cancer Immunol Immunother. 2024 Jan 31;73(2):39. doi: 10.1007/s00262-023-03584-3.
2
Distinct spatiotemporal dynamics of CD8 T cell-derived cytokines in the tumor microenvironment.肿瘤微环境中 CD8 T 细胞来源细胞因子的独特时空动力学。
Cancer Cell. 2024 Jan 8;42(1):157-167.e9. doi: 10.1016/j.ccell.2023.12.010.
3
Structural mechanisms for the activation of human cardiac KCNQ1 channel by electro-mechanical coupling enhancers.
机械-电耦联增强剂激活人心肌 KCNQ1 通道的结构机制。
Proc Natl Acad Sci U S A. 2022 Nov 8;119(45):e2207067119. doi: 10.1073/pnas.2207067119. Epub 2022 Nov 3.
4
Tumor necrosis factor-α-primed mesenchymal stem cell-derived exosomes promote M2 macrophage polarization Galectin-1 and modify intrauterine adhesion on a novel murine model.肿瘤坏死因子-α 预处理间充质干细胞衍生的外泌体促进 M2 巨噬细胞极化及半乳糖凝集素-1 改变新型小鼠模型的宫腔粘连
Front Immunol. 2022 Dec 16;13:945234. doi: 10.3389/fimmu.2022.945234. eCollection 2022.
5
UCHL1 promotes cancer stemness in triple-negative breast cancer.UCHL1 促进三阴性乳腺癌的癌症干性。
Pathol Res Pract. 2022 Dec;240:154235. doi: 10.1016/j.prp.2022.154235. Epub 2022 Nov 21.
6
HDAC6: A unique HDAC family member as a cancer target.HDAC6:作为癌症靶点的独特 HDAC 家族成员。
Cell Oncol (Dordr). 2022 Oct;45(5):779-829. doi: 10.1007/s13402-022-00704-6. Epub 2022 Aug 29.
7
D-mannose facilitates immunotherapy and radiotherapy of triple-negative breast cancer via degradation of PD-L1.D-甘露糖通过降解 PD-L1 促进三阴性乳腺癌的免疫治疗和放疗。
Proc Natl Acad Sci U S A. 2022 Feb 22;119(8). doi: 10.1073/pnas.2114851119.
8
Mechanisms regulating PD-L1 expression in cancers and associated opportunities for novel small-molecule therapeutics.癌症中调节程序性死亡受体配体1(PD-L1)表达的机制及新型小分子疗法的相关机遇
Nat Rev Clin Oncol. 2022 May;19(5):287-305. doi: 10.1038/s41571-022-00601-9. Epub 2022 Feb 7.
9
Immune-checkpoint inhibitors: long-term implications of toxicity.免疫检查点抑制剂:毒性的长期影响。
Nat Rev Clin Oncol. 2022 Apr;19(4):254-267. doi: 10.1038/s41571-022-00600-w. Epub 2022 Jan 26.
10
STAT3 Signaling in Breast Cancer: Multicellular Actions and Therapeutic Potential.乳腺癌中的信号转导与转录激活因子3信号通路:多细胞作用及治疗潜力
Cancers (Basel). 2022 Jan 15;14(2):429. doi: 10.3390/cancers14020429.