Wang Zilin, Deng Mingming, Xu Weidong, Li Chang, Zheng Ziwen, Li Jiaye, Liao Liwei, Zhang Qin, Bian Yiding, Li Ruixia, Miao Jinrui, Wang Kai, Yin Yan, Li Yanxia, Zhou Xiaoming, Hou Gang
National Center for Respiratory Medicine, State Key Laboratory of Respiratory Health and Multimorbidity, National Clinical Research Center for Respiratory Diseases, Institute of Respiratory Medicine, Chinese Academy of Medical Sciences, Department of Pulmonary and Critical Care Medicine, Center of Respiratory Medicine, China-Japan Friendship Hospital, Beijing, China.
National Center for Respiratory Medicine, State Key Laboratory of Respiratory Health and Multimorbidity, National Clinical Research Center for Respiratory Diseases, Institute of Respiratory Medicine, Chinese Academy of Medical Sciences, Department of Pulmonary and Critical Care Medicine, Center of Respiratory Medicine, China-Japan Friendship Hospital, Beijing, China; Department of Pulmonary and Critical Care Medicine, The Second Affiliated Hospital of Harbin Medical University, Harbin Medical University, Harbin, China.
Redox Biol. 2024 Dec;78:103434. doi: 10.1016/j.redox.2024.103434. Epub 2024 Nov 17.
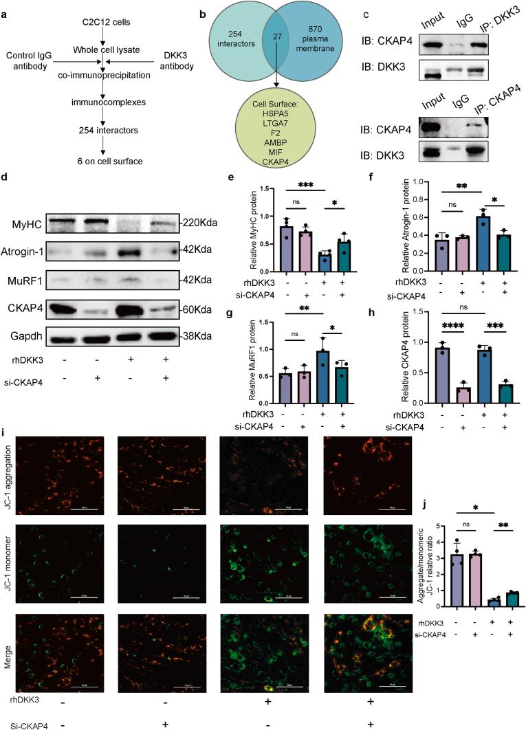
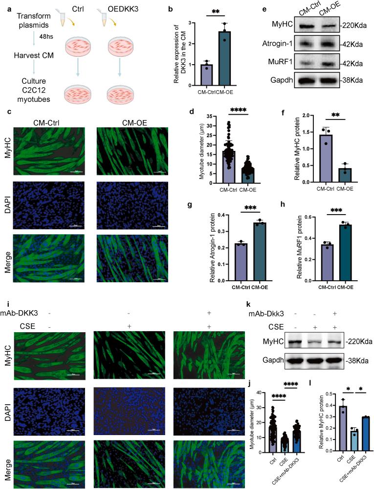
Sarcopenia, characterized by the progressive loss of muscle mass and function, significantly affects patients with chronic obstructive pulmonary disease (COPD) and worsens their morbidity and mortality. The pathogenesis of muscle atrophy in patients with COPD involves complex mechanisms, including protein imbalance and mitochondrial dysfunction, which have been identified in the muscle tissues of patients with COPD. DKK3 (Dickkopf-3) is a secreted glycoprotein involved in the process of myogenesis. However, the role of DKK3 in the regulation of muscle mass is largely unknown. This study investigated the role of DKK3 in COPD-related sarcopenia. DKK3 was found to be overexpressed in cigarette smoking-induced muscle atrophy and in patients with COPD. Importantly, plasma DKK3 levels in COPD patients with sarcopenia were significantly higher than those without sarcopenia, and plasma DKK3 levels could effectively predict sarcopenia in patients with COPD based on two independent cohorts. Mechanistically, DKK3 is secreted by skeletal muscle cells that acts in autocrine and paracrine manners and interacts with the cell surface-activated receptor cytoskeleton-associated protein 4 (CKAP4) to induce mitochondrial dysfunction and myotube atrophy. The inhibition of DKK3 by genetic ablation prevented cigarette smoking-induced skeletal muscle dysfunction. These results suggest that DKK3 is a potential target for the diagnosis and treatment of sarcopenia in patients with COPD.
肌肉减少症的特征是肌肉质量和功能逐渐丧失,它会显著影响慢性阻塞性肺疾病(COPD)患者,并加重其发病率和死亡率。COPD患者肌肉萎缩的发病机制涉及复杂的机制,包括蛋白质失衡和线粒体功能障碍,这些在COPD患者的肌肉组织中已得到证实。DKK3(Dickkopf-3)是一种参与肌生成过程的分泌型糖蛋白。然而,DKK3在调节肌肉质量中的作用在很大程度上尚不清楚。本研究调查了DKK3在COPD相关肌肉减少症中的作用。研究发现,DKK3在吸烟诱导的肌肉萎缩以及COPD患者中过度表达。重要的是,患有肌肉减少症的COPD患者的血浆DKK3水平显著高于未患肌肉减少症的患者,并且基于两个独立队列,血浆DKK3水平可以有效预测COPD患者的肌肉减少症。从机制上讲,DKK3由骨骼肌细胞分泌,以自分泌和旁分泌方式发挥作用,并与细胞表面活化受体细胞骨架相关蛋白4(CKAP4)相互作用,诱导线粒体功能障碍和肌管萎缩。通过基因敲除抑制DKK3可预防吸烟诱导的骨骼肌功能障碍。这些结果表明,DKK3是COPD患者肌肉减少症诊断和治疗的潜在靶点。