Suppr超能文献

Parkin 介导的线粒体自噬在慢性阻塞性肺疾病相关肌少症发病机制中的作用。

Involvement of Parkin-mediated mitophagy in the pathogenesis of chronic obstructive pulmonary disease-related sarcopenia.

机构信息

Division of Respiratory Diseases, Department of Internal Medicine, The Jikei University, Tokyo, Japan.

Department of Cell Physiology, The Jikei University, Tokyo, Japan.

出版信息

J Cachexia Sarcopenia Muscle. 2022 Jun;13(3):1864-1882. doi: 10.1002/jcsm.12988. Epub 2022 Apr 3.

Abstract

BACKGROUND

Sarcopenia is characterized by the loss of skeletal muscle mass and strength and is associated with poor prognosis in patients with chronic obstructive pulmonary disease (COPD). Cigarette smoke (CS) exposure, a major cause for COPD, induces mitochondrial damage, which has been implicated in sarcopenia pathogenesis. The current study sought to examine the involvement of insufficient Parkin-mediated mitophagy, a mitochondrion-selective autophagy, in the mechanisms by which dysfunctional mitochondria accumulate with excessive reactive oxygen species (ROS) production in the development of COPD-related sarcopenia.

METHODS

The involvement of Parkin-mediated mitophagy was examined using in vitro models of myotube formation, in vivo CS-exposure model using Parkin mice, and human muscle samples from patients with COPD-related sarcopenia.

RESULTS

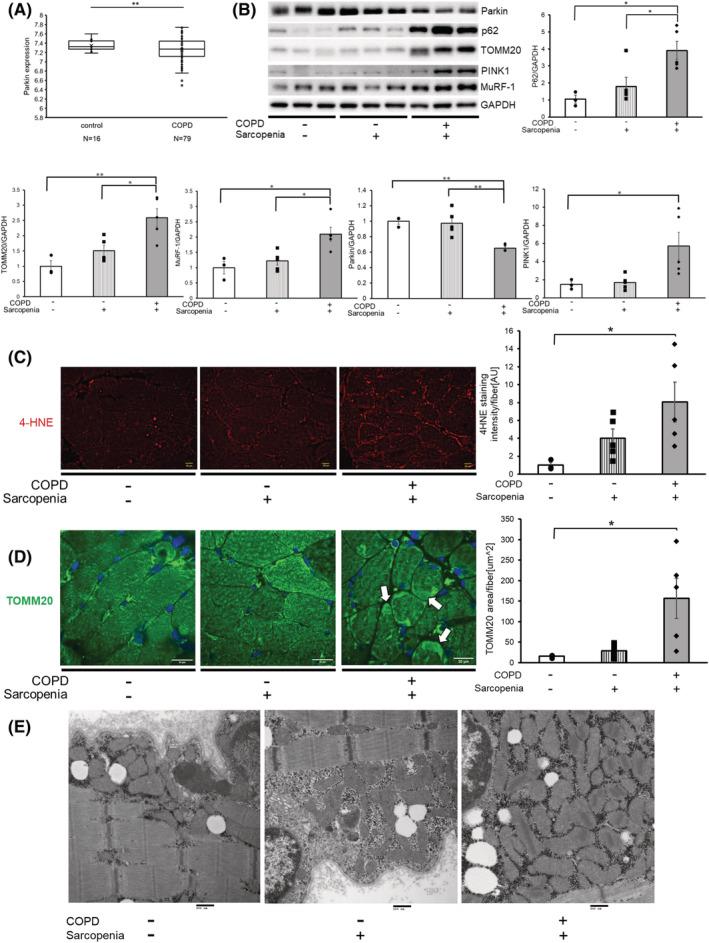
Cigarette smoke extract (CSE) induced myotube atrophy with concomitant 30% reduction in Parkin expression levels (P < 0.05). Parkin-mediated mitophagy regulated myotube atrophy by modulating mitochondrial damage and mitochondrial ROS production. Increased mitochondrial ROS was responsible for myotube atrophy by activating Muscle Ring Finger 1 (MuRF-1)-mediated myosin heavy chain (MHC) degradation. Parkin mice with prolonged CS exposure showed enhanced limb muscle atrophy with a 31.7% reduction in limb muscle weights (P < 0.01) and 2.3 times greater MuRF-1 expression (P < 0.01) compared with wild-type mice with concomitant accumulation of damaged mitochondria and oxidative modifications in 4HNE expression. Patients with COPD-related sarcopenia exhibited significantly reduced Parkin but increased MuRF-1 protein levels (35% lower and 2.5 times greater protein levels compared with control patients, P < 0.01 and P < 0.05, respectively) and damaged mitochondria accumulation demonstrated in muscles. Electric pulse stimulation-induced muscle contraction prevented CSE-induced MHC reduction by maintaining Parkin levels in myotubes.

CONCLUSIONS

Taken together, COPD-related sarcopenia can be attributed to insufficient Parkin-mediated mitophagy and increased mitochondrial ROS causing enhanced muscle atrophy through MuRF-1 activation, which may be at least partly preventable through optimal physical exercise.

摘要

背景

肌少症的特征是骨骼肌质量和力量的丧失,与慢性阻塞性肺疾病(COPD)患者的预后不良有关。香烟烟雾(CS)暴露是 COPD 的主要原因,它会导致线粒体损伤,这与肌少症的发病机制有关。本研究旨在探讨Parkin 介导的自噬不足在 COPD 相关肌少症发病机制中的作用,Parkin 介导的自噬是一种线粒体选择性自噬,可导致功能失调的线粒体积累,并伴有过量的活性氧(ROS)产生。

方法

使用肌管形成的体外模型、Parkin 小鼠的体内 CS 暴露模型以及 COPD 相关肌少症患者的人类肌肉样本,研究 Parkin 介导的自噬作用。

结果

香烟烟雾提取物(CSE)诱导肌管萎缩,同时 Parkin 表达水平降低 30%(P<0.05)。Parkin 介导的自噬通过调节线粒体损伤和线粒体 ROS 产生来调节肌管萎缩。增加的线粒体 ROS 通过激活肌肉环指 1(MuRF-1)介导的肌球蛋白重链(MHC)降解来导致肌管萎缩。与野生型小鼠相比,长期 CS 暴露的 Parkin 小鼠表现出增强的肢体肌肉萎缩,肢体肌肉重量减少 31.7%(P<0.01),MuRF-1 表达增加 2.3 倍(P<0.01),同时伴有受损线粒体的积累和 4HNE 表达的氧化修饰。COPD 相关肌少症患者的 Parkin 蛋白水平显著降低,但 MuRF-1 蛋白水平显著升高(与对照组患者相比,分别降低 35%,增加 2.5 倍,P<0.01 和 P<0.05),肌肉中也有受损线粒体的积累。电脉冲刺激诱导的肌肉收缩通过维持肌管中的 Parkin 水平来防止 CSE 诱导的 MHC 减少。

结论

综上所述,COPD 相关肌少症可归因于 Parkin 介导的自噬不足和增加的线粒体 ROS,通过 MuRF-1 激活导致肌肉萎缩增强,这至少部分可以通过最佳体育锻炼来预防。

https://cdn.ncbi.nlm.nih.gov/pmc/blobs/7266/9178376/2f4e8ac07af9/JCSM-13-1864-g002.jpg

文献检索

告别复杂PubMed语法,用中文像聊天一样搜索,搜遍4000万医学文献。AI智能推荐,让科研检索更轻松。

立即免费搜索

文件翻译

保留排版,准确专业,支持PDF/Word/PPT等文件格式,支持 12+语言互译。

免费翻译文档

深度研究

AI帮你快速写综述,25分钟生成高质量综述,智能提取关键信息,辅助科研写作。

立即免费体验