Suppr超能文献

种系改变分析显示EPHB4 R91H突变是多发性原发性肺肿瘤的关键因素。

Germline alteration analysis reveals EPHB4R91H mutation as a key player in multiple primary lung tumors.

作者信息

Li Jing, Li Yanan, Wang Xinjuan, Zhou Zhigang, Li Xiangnan, Yue Songwei, Wang Huaqi, Yang Ming, Zhang Guojun

机构信息

Department of Respiratory and Critical Care Medicine, The First Affiliated Hospital of Zhengzhou University, Jianshe East Road, Erqi District, Zhengzhou 450052, Henan, PR China.

Department of Gynecology, The First Affiliated Hospital of Zhengzhou University, Jianshe East Road, Erqi District, Zhengzhou 450052, Henan, PR China.

出版信息

Carcinogenesis. 2025 Jan 20;46(1). doi: 10.1093/carcin/bgae074.

Abstract

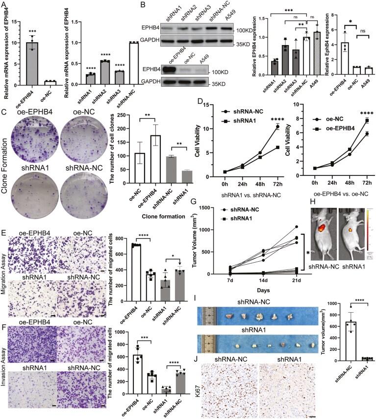
Multiple primary lung tumors are garnering attention from clinicians, with adenocarcinoma emerging as the predominant histological type. Because of the heterogeneity and diffuse distribution of lesions in the same patient, the treatment of multiple primary lung adenocarcinoma (MPLA) is a significant challenge. As a kind of variation unaffected by tumor heterogeneity, germline alterations may play a key role in the development of MPLA. Here, whole-exome sequencing of peripheral blood was employed to obtain germline alteration data. Intergroup comparative analyses on rare and deleterious alterations of MPLA, solitary lung adenocarcinoma, and healthy individuals in an MPLA family were performed to clarify the candidate alterations. Whole-exome sequencing and targeted Sanger sequencing were performed in 27 disseminated MPLA patients to detect the mutation site that had been screened. A rare and deleterious germline alteration, EPHB4R91H, was found in all of the patients of an MPLA family and a patient with disseminated MPLA. It was revealed that EPHB4R91H was able to enhance the proliferation, migration, and invasion ability of A549 cells through increased binding affinity to ephrinB2, which in turn activated the EPHB4/ERK/JNK/MAPK pathway. Our findings corroborate that germline alterations are involved in the development of MPLA. And it was found for the first time that the EPHB4R91H mutation promotes the development of MPLA by enhancing its affinity for ephrinB2 and thereby active EPHB4/ERK/JNK/MAPK pathway.

摘要

多发性原发性肺肿瘤正受到临床医生的关注,其中腺癌成为主要的组织学类型。由于同一患者病变的异质性和弥漫性分布,多发性原发性肺腺癌(MPLA)的治疗是一项重大挑战。作为一种不受肿瘤异质性影响的变异,种系改变可能在MPLA的发生发展中起关键作用。在此,采用外周血全外显子测序来获取种系改变数据。对一个MPLA家族中的MPLA、孤立性肺腺癌和健康个体的罕见和有害改变进行组间比较分析,以明确候选改变。对27例播散性MPLA患者进行全外显子测序和靶向桑格测序,以检测已筛选出的突变位点。在一个MPLA家族的所有患者和一名播散性MPLA患者中发现了一种罕见且有害的种系改变EPHB4R91H。结果显示,EPHB4R91H能够通过增加与ephrinB2的结合亲和力来增强A549细胞的增殖、迁移和侵袭能力,进而激活EPHB4/ERK/JNK/MAPK通路。我们的研究结果证实种系改变参与了MPLA的发生发展。并且首次发现EPHB4R91H突变通过增强其对ephrinB2的亲和力从而激活EPHB4/ERK/JNK/MAPK通路来促进MPLA的发展。

https://cdn.ncbi.nlm.nih.gov/pmc/blobs/885e/11886828/cd6713d41802/bgae074_iffig1.jpg

文献AI研究员

20分钟写一篇综述,助力文献阅读效率提升50倍。

立即体验

用中文搜PubMed

大模型驱动的PubMed中文搜索引擎

马上搜索

文档翻译

学术文献翻译模型,支持多种主流文档格式。

立即体验