Suppr超能文献

癌细胞衍生的外泌体miR-500a-3p调节肝星状细胞活化和免疫抑制微环境。

Cancer Cell-Derived Exosomal miR-500a-3p Modulates Hepatic Stellate Cell Activation and the Immunosuppressive Microenvironment.

作者信息

Zhang Yu, Li Xin, Chen Huiyan, Li Jiawei, Guo Xiaohuan, Fang Yilin, Chen Linjie, Li Kaiqiang, Zhang Yi, Kong Fei, Chen Aodong, Lyu Jianxin, Zhang Wei, Wang Zhen

机构信息

Cancer Center, Department of Gastroenterology, Zhejiang Provincial People's Hospital (Affiliated People's Hospital), Hangzhou Medical College, Hangzhou, Zhejiang, 310014, China.

School of Ophthalmology and Optometry and Eye Hospital, Wenzhou Medical University, Wenzhou, Zhejiang, 325035, China.

出版信息

Adv Sci (Weinh). 2025 Jan;12(2):e2404089. doi: 10.1002/advs.202404089. Epub 2024 Nov 22.

Abstract

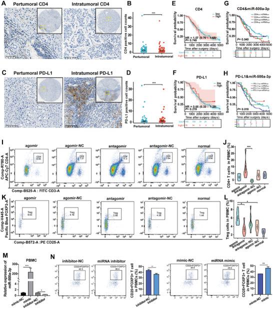
Hepatocellular carcinoma (HCC) mainly depends on liver fibrosis/cirrhosis, which is regulated by tumor cells and the tumor microenvironment (TME), and is a crucial factor in tumor progression. This study aimed to identify abnormally expressed miR-500a-3p in the hepatitis-cirrhosis-HCC pathway and explored the roles of miR-500a-3p in HCC progression. A clinical cohort of patients with HCC is studied retrospectively. Subsequently, the role of miR-500a-3p transported by HCC exosomes in hepatic stellate cell (HSC) activation, hepatoma growth and invasion, and immune cell differentiation is determined by in vitro and in vivo experiments. In clinical tissues, miR-500a-3p is significantly enriched in HCC and cirrhosis tissues, and co-expression of the immune marker CD4 or PD-L1 significantly correlates with low survival rates in patients. Extracellular miR-500a-3p is taken up by HSC and PBMC, which promotes the secretion of the cytokines TGF-β1 and IL-10, increases PD-L1 expression in HSC, and stabilizes PD-1 expression in PBMC to affect the TME. Moreover, miR-500a-3p is associated with CD4 T-cell exhaustion and Treg differentiation and is significantly associated with increased tumorigenicity in in situ mouse HCC models. Mechanistically, HCC-derived exosomal miR-500a-3p directly influences SOCS2 to regulate the JAK3/STAT5A/STAT5B signaling pathway. MiR-500a-3p promotes the growth and migration of HCC through the SOCS2/JAK3/STAT5A/STAT5B axis.

摘要

肝细胞癌(HCC)主要依赖于肝纤维化/肝硬化,其受肿瘤细胞和肿瘤微环境(TME)调控,是肿瘤进展的关键因素。本研究旨在鉴定在肝炎-肝硬化-HCC通路中异常表达的miR-500a-3p,并探讨miR-500a-3p在HCC进展中的作用。对一组HCC患者的临床队列进行回顾性研究。随后,通过体外和体内实验确定HCC外泌体转运的miR-500a-3p在肝星状细胞(HSC)激活、肝癌生长和侵袭以及免疫细胞分化中的作用。在临床组织中,miR-500a-3p在HCC和肝硬化组织中显著富集,免疫标志物CD4或PD-L1的共表达与患者的低生存率显著相关。细胞外miR-500a-3p被HSC和PBMC摄取,促进细胞因子TGF-β1和IL-10的分泌,增加HSC中PD-L1的表达,并稳定PBMC中PD-1的表达以影响TME。此外,miR-500a-3p与CD4 T细胞耗竭和Treg分化相关,并且在原位小鼠HCC模型中与肿瘤发生性增加显著相关。机制上,HCC来源的外泌体miR-500a-3p直接影响SOCS2以调节JAK3/STAT5A/STAT5B信号通路。miR-500a-3p通过SOCS2/JAK3/STAT5A/STAT5B轴促进HCC的生长和迁移。

https://cdn.ncbi.nlm.nih.gov/pmc/blobs/f15a/11727405/57eb4b216230/ADVS-12-2404089-g004.jpg

文献检索

告别复杂PubMed语法,用中文像聊天一样搜索,搜遍4000万医学文献。AI智能推荐,让科研检索更轻松。

立即免费搜索

文件翻译

保留排版,准确专业,支持PDF/Word/PPT等文件格式,支持 12+语言互译。

免费翻译文档

深度研究

AI帮你快速写综述,25分钟生成高质量综述,智能提取关键信息,辅助科研写作。

立即免费体验