Suppr超能文献

氟康唑作用于敏感和耐药白念珠菌的早期转录和转录后反应。

The early transcriptional and post-transcriptional responses to fluconazole in sensitive and resistant Candida albicans.

机构信息

Science for Life Laboratory (SciLifeLab), Department of Microbiology, Tumor and Cell Biology, Karolinska Institutet, Solna, Sweden.

SciLifeLab, Department of Molecular Biosciences, The Wenner-Gren Institute, Stockholm University, Stockholm, Sweden.

出版信息

Sci Rep. 2024 Nov 22;14(1):29012. doi: 10.1038/s41598-024-80435-w.

Abstract

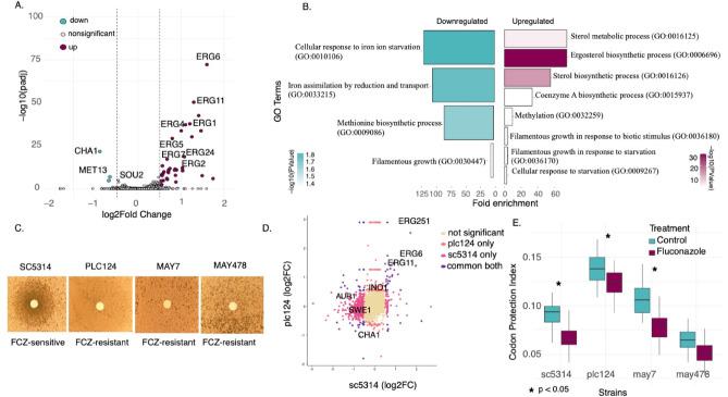
Candida albicans is a leading cause of fungal infections in immunocompromised patients. Management of candidemia relies on a few antifungal agents, with fluconazole being first line therapy. The emergence of fluconazole-resistant strains highlights the pressing need to improve our molecular understanding of the drug response mechanisms. By sequencing the 5'P mRNA degradation intermediates, we establish that co-translational mRNA decay occurs in C. albicans and characterize how in vivo 5´-3´ exonuclease degradation trails the last translating ribosome. Thus, the study of the 5' Phosphorylated mRNA degradome (5PSeq) offers a simple and affordable way to measure ribosome dynamics and identify codon specific ribosome stalls in response to drugs and amino acid deprivation. Building upon this, we combine RNA-Seq and 5PSeq to study the early response of sensitive and resistant C. albicans isolates to fluconazole. Our results highlight that transcriptional responses, rather than changes in ribosome dynamics, are the main driver of Candida resistance to fluconazole.

摘要

白色念珠菌是免疫功能低下患者真菌感染的主要原因。念珠菌血症的治疗依赖于少数几种抗真菌药物,氟康唑是一线治疗药物。氟康唑耐药株的出现凸显了提高我们对药物反应机制的分子理解的迫切需要。通过对 5'P mRNA 降解中间产物进行测序,我们确定了在白色念珠菌中存在共翻译 mRNA 降解,并描述了体内 5´-3´外切酶降解如何紧跟最后一个翻译核糖体。因此,研究 5'磷酸化 mRNA 降解组(5PSeq)提供了一种简单且经济实惠的方法来测量核糖体动力学,并识别在药物和氨基酸剥夺下对密码子特异性核糖体停顿的反应。在此基础上,我们将 RNA-Seq 和 5PSeq 结合起来,研究敏感和耐药白色念珠菌分离株对氟康唑的早期反应。我们的结果强调,转录反应而不是核糖体动力学的变化是导致白色念珠菌对氟康唑耐药的主要驱动因素。

https://cdn.ncbi.nlm.nih.gov/pmc/blobs/fe39/11586853/b2ce446ac562/41598_2024_80435_Fig1_HTML.jpg

文献检索

告别复杂PubMed语法,用中文像聊天一样搜索,搜遍4000万医学文献。AI智能推荐,让科研检索更轻松。

立即免费搜索

文件翻译

保留排版,准确专业,支持PDF/Word/PPT等文件格式,支持 12+语言互译。

免费翻译文档

深度研究

AI帮你快速写综述,25分钟生成高质量综述,智能提取关键信息,辅助科研写作。

立即免费体验