Suppr超能文献

使用富含膜脂和抗氧化剂的冷冻保存培养基冷冻保存的青春期前睾丸组织中细胞存活率提高。

Enhanced cell survival in prepubertal testicular tissue cryopreserved with membrane lipids and antioxidants rich cryopreservation medium.

作者信息

Dcunha Reyon, Aravind Anjana, Bhaskar Smitha, Mutalik Sadhana, Mutalik Srinivas, Kalthur Sneha Guruprasad, Kumar Anujith, Hegde Padmaraj, Adiga Satish Kumar, Zhao Yulian, Kannan Nagarajan, Prasad Thottethodi Subrahmanya Keshava, Kalthur Guruprasad

机构信息

Division of Reproductive Genetics, Department of Reproductive Science, Kasturba Medical College, Manipal, Manipal Academy of Higher Education, Manipal, 576104, Karnataka, India.

Center for Systems Biology and Molecular Medicine, Yenepoya Research Centre, Yenepoya (Deemed to be University), Mangalore, 575018, Karnataka, India.

出版信息

Cell Tissue Res. 2025 Jan;399(1):97-117. doi: 10.1007/s00441-024-03930-6. Epub 2024 Nov 25.

Abstract

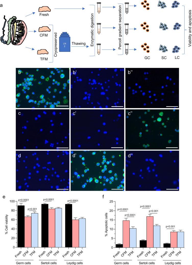
The present study explores the advantages of enriching the freezing medium with membrane lipids and antioxidants in improving the outcome of prepubertal testicular tissue cryopreservation. For the study, testicular tissue from Swiss albino mice of prepubertal age group (2 weeks) was cryopreserved by slow freezing method either in control freezing medium (CFM; containing DMSO and FBS in DMEM/F12) or test freezing medium (TFM; containing soy lecithin, phosphatidylserine, phosphatidylethanolamine, cholesterol, vitamin C, sodium selenite, DMSO and FBS in DMEM/F12 medium) and stored in liquid nitrogen for at least one week. The tissues were thawed and enzymatically digested to assess viability, DNA damage, and oxidative stress in the testicular cells. The results indicate that TFM significantly mitigated freeze-thaw-induced cell death, DNA damage, and lipid peroxidation compared to tissue cryopreserved in CFM. Further, a decrease in Cyt C, Caspase-3, and an increase in Gpx4 mRNA transcripts were observed in tissues frozen with TFM. Spermatogonial germ cells (SGCs) collected from tissues frozen with TFM exhibited higher cell survival and superior DNA integrity compared to those frozen in CFM. Proteomic analysis revealed that SGCs experienced a lower degree of freeze-thaw-induced damage when cryopreserved in TFM, as evident from an increase in the level of proteins involved in mitigating the heat stress response, transcriptional and translational machinery. These results emphasize the beneficial role of membrane lipids and antioxidants in enhancing the cryosurvival of prepubertal testicular tissue offering a significant stride towards improving the clinical outcome of prepubertal testicular tissue cryopreservation.

摘要

本研究探讨了在冷冻培养基中添加膜脂和抗氧化剂对改善青春期前睾丸组织冷冻保存效果的优势。在本研究中,采用慢速冷冻法将青春期前年龄组(2周)的瑞士白化小鼠的睾丸组织,分别在对照冷冻培养基(CFM;DMEM/F12中含有二甲基亚砜和胎牛血清)或试验冷冻培养基(TFM;DMEM/F12培养基中含有大豆卵磷脂、磷脂酰丝氨酸、磷脂酰乙醇胺、胆固醇、维生素C、亚硒酸钠、二甲基亚砜和胎牛血清)中进行冷冻保存,并在液氮中储存至少一周。将组织解冻并进行酶消化,以评估睾丸细胞的活力、DNA损伤和氧化应激。结果表明,与在CFM中冷冻保存的组织相比,TFM显著减轻了冻融诱导的细胞死亡、DNA损伤和脂质过氧化。此外,在用TFM冷冻的组织中观察到细胞色素C、半胱天冬酶-3减少,谷胱甘肽过氧化物酶4 mRNA转录物增加。与在CFM中冷冻的精原生殖细胞相比,从用TFM冷冻的组织中收集的精原生殖细胞表现出更高的细胞存活率和更好的DNA完整性。蛋白质组学分析表明,当在TFM中冷冻保存时,精原生殖细胞经历的冻融诱导损伤程度较低,这从参与减轻热应激反应、转录和翻译机制的蛋白质水平增加中可以明显看出。这些结果强调了膜脂和抗氧化剂在提高青春期前睾丸组织冷冻存活率方面的有益作用,为改善青春期前睾丸组织冷冻保存的临床效果迈出了重要一步。

https://cdn.ncbi.nlm.nih.gov/pmc/blobs/3d98/11742869/3bcd500f7dd0/441_2024_3930_Fig1_HTML.jpg

文献检索

告别复杂PubMed语法,用中文像聊天一样搜索,搜遍4000万医学文献。AI智能推荐,让科研检索更轻松。

立即免费搜索

文件翻译

保留排版,准确专业,支持PDF/Word/PPT等文件格式,支持 12+语言互译。

免费翻译文档

深度研究

AI帮你快速写综述,25分钟生成高质量综述,智能提取关键信息,辅助科研写作。

立即免费体验