Suppr超能文献

SMOC1 与阿尔茨海默病神经病理学共存,并延缓 Aβ 聚集。

SMOC1 colocalizes with Alzheimer's disease neuropathology and delays Aβ aggregation.

机构信息

Brain and Mind Centre and School of Medical Sciences, University of Sydney, Camperdown, NSW, 2050, Australia.

School of Medical Sciences, University of Sydney, Camperdown, NSW, 2050, Australia.

出版信息

Acta Neuropathol. 2024 Nov 25;148(1):72. doi: 10.1007/s00401-024-02819-6.

Abstract

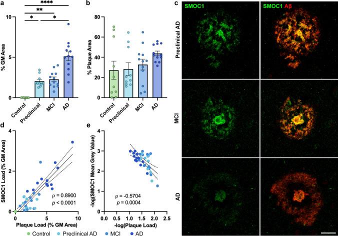
SMOC1 has emerged as one of the most significant and consistent new biomarkers of early Alzheimer's disease (AD). Recent studies show that SMOC1 is one of the earliest changing proteins in AD, with levels in the cerebrospinal fluid increasing many years before symptom onset. Despite this clear association with disease, little is known about the role of SMOC1 in AD or its function in the brain. Therefore, the aim of this study was to examine the distribution of SMOC1 in human AD brain tissue and to determine if SMOC1 influenced amyloid beta (Aβ) aggregation. The distribution of SMOC1 in human brain tissue was assessed in 3 brain regions (temporal cortex, hippocampus, and frontal cortex) using immunohistochemistry in a cohort of 73 cases encompassing advanced AD, mild cognitive impairment (MCI), preclinical AD, and cognitively normal controls. The Aβ- and phosphorylated tau-interaction with SMOC1 was assessed in control, MCI, and advanced AD human brain tissue using co-immunoprecipitation, and the influence of SMOC1 on Aβ aggregation kinetics was assessed using Thioflavin-T assays and electron microscopy. SMOC1 strongly colocalized with a subpopulation of amyloid plaques in AD (43.8 ± 2.4%), MCI (32.8 ± 5.4%), and preclinical AD (28.3 ± 6.4%). SMOC1 levels in the brain strongly correlated with plaque load, irrespective of disease stage. SMOC1 also colocalized with a subpopulation of phosphorylated tau aggregates in AD (9.6 ± 2.6%). Co-immunoprecipitation studies showed that SMOC1 strongly interacted with Aβ in human MCI and AD brain tissue and with phosphorylated tau in human AD brain tissue. Thioflavin-T aggregation assays showed that SMOC1 significantly delayed Aβ aggregation in a dose-dependent manner, and electron microscopy confirmed that the Aβ fibrils generated in the presence of SMOC1 had an altered morphology. Overall, our results emphasize the importance of SMOC1 in the onset and progression of AD and suggest that SMOC1 may influence pathology development in AD.

摘要

SMOC1 已成为早期阿尔茨海默病 (AD) 最重要且最一致的新型生物标志物之一。最近的研究表明,SMOC1 是 AD 中最早发生变化的蛋白质之一,其脑脊液水平在症状出现前多年就开始升高。尽管与疾病有明确关联,但人们对 SMOC1 在 AD 中的作用及其在大脑中的功能知之甚少。因此,本研究旨在检查 SMOC1 在人 AD 脑组织中的分布,并确定 SMOC1 是否影响淀粉样β (Aβ) 聚集。使用免疫组织化学方法,在包含晚期 AD、轻度认知障碍 (MCI)、临床前 AD 和认知正常对照的 73 例病例中,评估了 SMOC1 在人脑组织中的分布。使用共免疫沉淀法评估了 SMOC1 与 Aβ 和磷酸化 tau 的相互作用,使用 Thioflavin-T 测定法和电子显微镜评估了 SMOC1 对 Aβ 聚集动力学的影响。SMOC1 与 AD(43.8±2.4%)、MCI(32.8±5.4%)和临床前 AD(28.3±6.4%)中的淀粉样斑块的亚群强烈共定位。大脑中的 SMOC1 水平与斑块负荷强烈相关,无论疾病阶段如何。SMOC1 还与 AD 中的磷酸化 tau 聚集亚群共定位(9.6±2.6%)。共免疫沉淀研究表明,SMOC1 与人 MCI 和 AD 脑组织中的 Aβ 以及 AD 脑组织中的磷酸化 tau 强烈相互作用。Thioflavin-T 聚集测定表明,SMOC1 以剂量依赖性方式显著延迟 Aβ 聚集,电子显微镜证实存在 SMOC1 时生成的 Aβ 纤维具有改变的形态。总的来说,我们的研究结果强调了 SMOC1 在 AD 的发病和进展中的重要性,并表明 SMOC1 可能影响 AD 中的病理学发展。

https://cdn.ncbi.nlm.nih.gov/pmc/blobs/dbf7/11588930/6122961b1704/401_2024_2819_Fig1_HTML.jpg

文献检索

告别复杂PubMed语法,用中文像聊天一样搜索,搜遍4000万医学文献。AI智能推荐,让科研检索更轻松。

立即免费搜索

文件翻译

保留排版,准确专业,支持PDF/Word/PPT等文件格式,支持 12+语言互译。

免费翻译文档

深度研究

AI帮你快速写综述,25分钟生成高质量综述,智能提取关键信息,辅助科研写作。

立即免费体验