Suppr超能文献

红景天苷通过 PI3K/Akt/GSK-3β/NF-κB 通路改善糖尿病视网膜病变和 Müller 细胞炎症。

Salidroside ameliorates diabetic retinopathy and Müller cell inflammation via the PI3K/Akt/GSK-3β/NF-𝜅B pathway.

机构信息

Department of Anatomy, Histology and Embryology, Liaoning Key Laboratory of Diabetic Cognitive and Perceptive Dysfunction, Jinzhou Medical University, Jinzhou, Liaoning, China.

Zhejiang Changzheng Vocational Technical College, Shenyang, China.

出版信息

Mol Vis. 2024 Feb 10;30:1-16. eCollection 2024.

Abstract

PURPOSE

To determine whether salidroside (SAL) modulates inflammatory cytokines in rat retinal Müller cells (rMC-1) in a hyperglycemic environment by investigating the anti-inflammatory mechanisms of SAL in vitro and in vivo.

METHODS

A streptozotocin (STZ)-induced diabetic rat model was established to examine the effects of SAL using hematoxylin and eosin (H&E) staining and immunohistochemistry. rMC-1 cells were grown in 50 mM of high-glucose medium. These simulated diabetic conditions were used to evaluate the anti-inflammatory effects of SAL using a Cell Counting Kit-8 (CCK-8) assay, immunofluorescence staining, western blotting, and real-time polymerase chain reaction (qRT‒PCR). H&E staining was used to analyze the number of ganglion cells in the retina. rMC-1 lysates were processed for qRT‒PCR to measure the steady-state mRNA expression levels of inflammatory markers, such as interleukin 6 (IL-6), interleukin 10 (IL-10), and interleukin 1β (IL-1β). Western blot analysis and immunofluorescence staining were performed to determine the levels of these inflammatory markers.

RESULTS

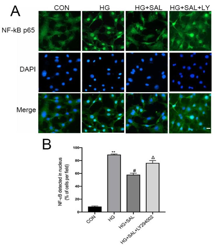
Our study showed that SAL reversed retinal ganglion cell loss and attenuated nuclear factor kappa B (NF-𝜅B) p65 translocation to the nucleus in STZ-induced diabetic rats. Incubating rMC-1 in different concentrations of SAL for 24 to 48 h affected cell viability. Furthermore, SAL treatment significantly decreased the protein levels of IL-6, TNF-α, and IL-1β compared with those in cells cultured in high glucose (HG). The mRNA expression levels of IL-6 and IL-1β were considerably reduced after SAL treatment, whereas the mRNA expression levels of IL-10 were significantly increased. Interestingly, the beneficial effects of SAL on HG-treated rMC-1 cells were abolished by the PI3K inhibitor LY294002.

CONCLUSIONS

These results indicate that SAL treatment reduces cytokine activation in cultured rMC-1. Furthermore, SAL prevents diabetic retinopathy (DR), in part, by modulating the PI3K/Akt/GSK-3β/NF-kB pathway to inhibit Müller cell activation. Thus, SAL is expected to be a potential agent for ameliorating the progression of DR.

摘要

目的

通过体外和体内研究,探讨 SAL 的抗炎机制,确定在高糖环境中,红景天苷(SAL)是否通过调节大鼠视网膜 Müller 细胞(rMC-1)中的炎症细胞因子来发挥作用。

方法

建立链脲佐菌素(STZ)诱导的糖尿病大鼠模型,采用苏木精和伊红(H&E)染色和免疫组织化学方法检测 SAL 的作用。rMC-1 细胞在 50mM 高糖培养基中培养。采用细胞计数试剂盒-8(CCK-8)检测、免疫荧光染色、western blot 和实时聚合酶链反应(qRT-PCR)评估 SAL 的抗炎作用。H&E 染色用于分析视网膜神经节细胞的数量。rMC-1 细胞裂解物进行 qRT-PCR,以测量炎症标志物(如白细胞介素 6(IL-6)、白细胞介素 10(IL-10)和白细胞介素 1β(IL-1β))的稳定 mRNA 表达水平。进行 Western blot 分析和免疫荧光染色以确定这些炎症标志物的水平。

结果

本研究表明,SAL 逆转了 STZ 诱导的糖尿病大鼠视网膜神经节细胞丢失,并减弱了核因子 kappa B(NF-𝜅B)p65向核内的易位。将 rMC-1 孵育在不同浓度的 SAL 中 24 至 48 小时会影响细胞活力。此外,与高糖(HG)培养的细胞相比,SAL 处理显著降低了 IL-6、TNF-α和 IL-1β的蛋白水平。SAL 处理后,IL-6 和 IL-1β 的 mRNA 表达水平明显降低,而 IL-10 的 mRNA 表达水平显著增加。有趣的是,PI3K 抑制剂 LY294002 消除了 SAL 对 HG 处理的 rMC-1 细胞的有益作用。

结论

这些结果表明,SAL 处理可减少培养的 rMC-1 中细胞因子的激活。此外,SAL 通过调节 PI3K/Akt/GSK-3β/NF-κB 通路抑制 Müller 细胞激活,部分预防糖尿病视网膜病变(DR)。因此,SAL 有望成为改善 DR 进展的潜在药物。

https://cdn.ncbi.nlm.nih.gov/pmc/blobs/8699/11588348/baab1ed662ec/mv-v30-1-f1.jpg

文献检索

告别复杂PubMed语法,用中文像聊天一样搜索,搜遍4000万医学文献。AI智能推荐,让科研检索更轻松。

立即免费搜索

文件翻译

保留排版,准确专业,支持PDF/Word/PPT等文件格式,支持 12+语言互译。

免费翻译文档

深度研究

AI帮你快速写综述,25分钟生成高质量综述,智能提取关键信息,辅助科研写作。

立即免费体验