College of Horticulture, Center for Plant Metabolomics, Haixia Institute of Science and Technology, Fujian Agriculture and Forestry University, Fuzhou 350002, China.
National Key Laboratory for Tropical Crop Breeding, Institute of Tropical Bioscience and Biotechnology, Chinese Academy of Tropical Agricultural Sciences, Sanya 572024, China.
Int J Mol Sci. 2024 Nov 20;25(22):12446. doi: 10.3390/ijms252212446.
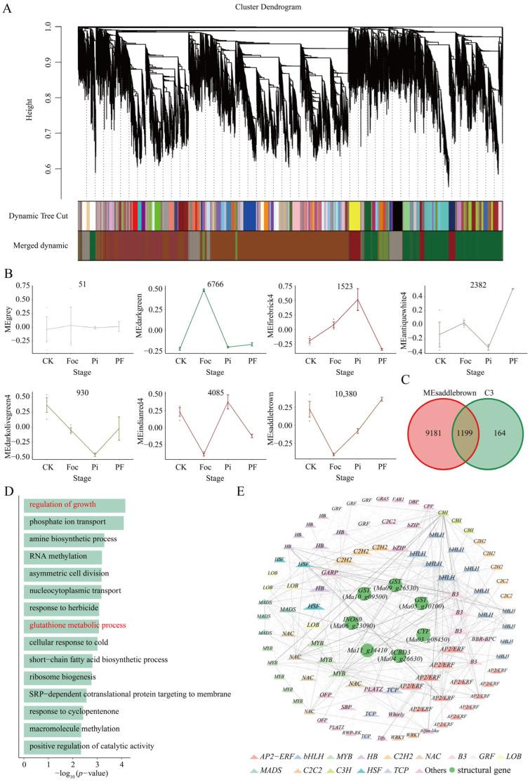
Bananas ( spp.) are among the most important fruit and staple food crops globally, holding a significant strategic position in food security in tropical and subtropical regions. However, the industry is grappling with a significant threat from wilt, a disease incited by f. sp. (Foc). In this study, we explored the potential of (Pi), a mycorrhizal fungus renowned for bolstering plant resilience and nutrient assimilation, to fortify bananas against this devastating disease. Through a meticulous comparative analysis of mRNA and miRNA expression in control, Foc-inoculated, Pi-colonized, and Pi-colonized followed by Foc-inoculated plants via transcriptome and sRNAome, we uncovered a significant enrichment of differentially expressed genes (DEGs) and DE miRNAs in pathways associated with plant growth and development, glutathione metabolism, and stress response. Our findings suggest that plays a pivotal role in bolstering banana resistance to Foc. We propose that modulates the expression of key genes, such as (), and transcription factors (TFs), including TCP, through miRNAs, thus augmenting the plant's defensive capabilities. This study offers novel perspectives on harnessing for the management of banana wilt disease.
香蕉( spp.)是全球最重要的水果和主食作物之一,在热带和亚热带地区的粮食安全中具有重要的战略地位。然而,该产业正面临着由 引起的枯萎病的严重威胁,这是一种由 f. sp. (Foc)引发的疾病。在这项研究中,我们探讨了 (Pi)的潜力,这是一种以增强植物抗逆性和养分吸收而闻名的菌根真菌,以增强香蕉对这种破坏性疾病的抵抗力。通过对对照、Foc 接种、Pi 定植、Pi 定植后再接种的植物进行转录组和 sRNAome 分析,比较它们的 mRNA 和 miRNA 表达,我们发现与植物生长和发育、谷胱甘肽代谢和应激反应相关的途径中存在大量差异表达基因(DEGs)和差异表达 miRNA(DE miRNAs)的显著富集。我们的研究结果表明, 在增强香蕉对 Foc 的抗性方面发挥着关键作用。我们提出, 通过 miRNA 调节关键基因(如 ()和包括 TCP 在内的转录因子(TFs))的表达,从而增强植物的防御能力。本研究为利用 管理香蕉枯萎病提供了新的视角。