Suppr超能文献

芒柄花素通过激活 Nrf2 信号通路对帕金森病发挥神经保护作用。

Formononetin Exerts Neuroprotection in Parkinson's Disease via the Activation of the Nrf2 Signaling Pathway.

机构信息

School of Life Sciences, Beijing University of Chinese Medicine, Beijing 102488, China.

出版信息

Molecules. 2024 Nov 14;29(22):5364. doi: 10.3390/molecules29225364.

Abstract

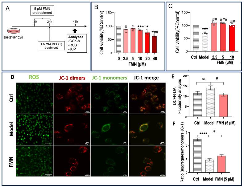
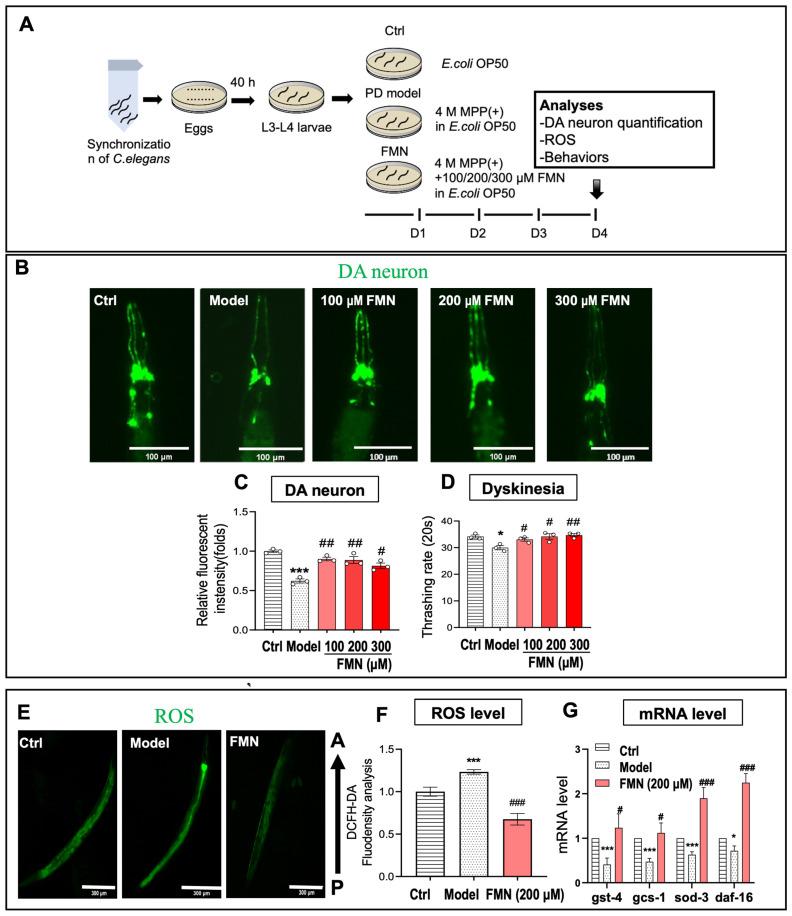
Parkinson's disease (PD) is a prevalent neurodegenerative disease for which no effective treatment currently exists. In this study, we identified formononetin (FMN), a neuroprotective component found in herbal medicines such as and , as a potential agent targeting multiple pathways involved in PD. To investigate the anti-PD effects of FMN, we employed () PD models, specifically the transgenic strain NL5901 and the MPP(+)-induced strain BZ555, to investigate the effects of FMN on the key pathological features of PD, including dyskinesia, dopamine neuron damage, and reactive oxygen species (ROS) accumulation. The MPP(+)-induced SH-SY5Y cell PD model was utilized to evaluate the effects of FMN on cell viability, ROS accumulation, and mitochondrial dysfunction. The signaling pathway induced by FMN was analyzed using transcriptomic techniques and subsequently validated in vitro. Our results indicate that FMN significantly reduced ROS accumulation and improved both dopaminergic neuron vitality and dyskinesia in the PD models. In the cell PD model, FMN significantly reduced ROS accumulation and enhanced mitochondrial membrane potential (MMP) and cell viability. A transcriptomic analysis suggested that the effects of FMN are associated with Nrf2 activation. Furthermore, ML385, a specific Nrf2 inhibitor, blocked the beneficial effects of FMN in vitro, indicating that FMN ameliorates dyskinesia and protects dopaminergic neurons through Nrf2 signaling pathway activation. In addition, the effects of FMN on ameliorating dyskinesia and protecting dopamine neurons were comparable to those of the Nrf2 agonist of sulforaphane (SFN) in vivo. The results of this study confirm that FMN exerts significant anti-PD effects primarily through the Nrf2 signaling pathway. These findings provide crucial insights for the development of anti-PD therapies.

摘要

帕金森病(PD)是一种常见的神经退行性疾病,目前尚无有效的治疗方法。在这项研究中,我们鉴定了芒柄花素(FMN),一种存在于草药如和中的神经保护成分,作为一种针对 PD 中涉及的多种途径的潜在药物。为了研究 FMN 的抗 PD 作用,我们使用了()PD 模型,特别是转 NL5901 基因株和 MPP(+)诱导的 BZ555 株,来研究 FMN 对 PD 的关键病理特征的影响,包括运动障碍、多巴胺神经元损伤和活性氧(ROS)积累。使用 MPP(+)诱导的 SH-SY5Y 细胞 PD 模型来评估 FMN 对细胞活力、ROS 积累和线粒体功能障碍的影响。使用转录组技术分析 FMN 诱导的信号通路,并在体外进行验证。我们的结果表明,FMN 显著减少了 ROS 积累,并改善了 PD 模型中的多巴胺能神经元活力和运动障碍。在细胞 PD 模型中,FMN 显著减少了 ROS 积累,增强了线粒体膜电位(MMP)和细胞活力。转录组分析表明,FMN 的作用与 Nrf2 激活有关。此外,ML385,一种特异性的 Nrf2 抑制剂,阻断了 FMN 在体外的有益作用,表明 FMN 通过 Nrf2 信号通路的激活来改善运动障碍和保护多巴胺神经元。此外,FMN 改善运动障碍和保护多巴胺神经元的作用与 Nrf2 激动剂萝卜硫素(SFN)在体内的作用相当。这项研究的结果证实,FMN 主要通过 Nrf2 信号通路发挥显著的抗 PD 作用。这些发现为开发抗 PD 疗法提供了重要的见解。

https://cdn.ncbi.nlm.nih.gov/pmc/blobs/8d71/11596823/dea342fc5ab8/molecules-29-05364-g001.jpg

文献检索

告别复杂PubMed语法,用中文像聊天一样搜索,搜遍4000万医学文献。AI智能推荐,让科研检索更轻松。

立即免费搜索

文件翻译

保留排版,准确专业,支持PDF/Word/PPT等文件格式,支持 12+语言互译。

免费翻译文档

深度研究

AI帮你快速写综述,25分钟生成高质量综述,智能提取关键信息,辅助科研写作。

立即免费体验