Zambrano Pablo, Chen Xiaoyao, Kriebisch Christine M E, Kriebisch Brigitte A K, Zozulia Oleksii, Boekhoven Job
Department of Bioscience, Technical University of Munich, Lichtenbergstrasse 4, 85748 Garching, Germany.
J Am Chem Soc. 2024 Dec 11;146(49):33359-33367. doi: 10.1021/jacs.4c08226. Epub 2024 Nov 27.
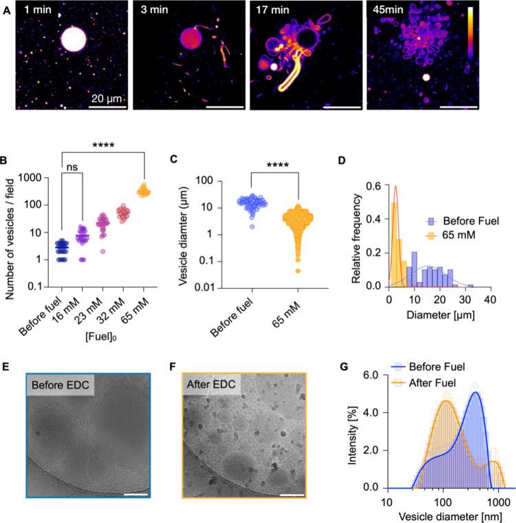
Division is crucial for replicating biological compartments and, by extension, a fundamental aspect of life. Current studies highlight the importance of simple vesicular structures in prebiotic conditions, yet the mechanisms behind their self-division remain poorly understood. Recent research suggests that environmental factors can induce phase transitions in fatty acid-based protocells, leading to vesicle fission. However, using chemical energy to induce vesicle division, similar to the extant of life, has been less explored. This study investigates a mechanism of vesicle division by membrane budding driven by chemical energy without complex molecular machinery. We demonstrate that, in response to chemical fuel, simple fatty acid-based vesicles can bud off smaller daughter vesicles. The division mechanism is finely controlled by adjusting fuel concentration, offering valuable insights into primitive cellular dynamics. We showcase the robustness of self-division across different fatty acids, retaining encapsulated materials during division and suggesting protocell-like behavior. These results underscore the potential for chemical energy to drive autonomous replication in protocell models, highlighting a plausible pathway for the emergence of life. Furthermore, this study contributes to the development of synthetic cells, enhancing our understanding of the minimal requirements for cellular life and providing a foundation for future research in synthetic biology and the origins of life.
分裂对于生物区室的复制至关重要,进而也是生命的一个基本方面。当前研究强调了简单囊泡结构在益生元条件下的重要性,但其自我分裂背后的机制仍知之甚少。最近的研究表明,环境因素可诱导基于脂肪酸的原始细胞发生相变,从而导致囊泡裂变。然而,利用化学能诱导囊泡分裂,类似于现存生命的情况,却较少被探索。本研究探究了一种由化学能驱动、无需复杂分子机制的膜出芽囊泡分裂机制。我们证明,响应化学燃料时,简单的基于脂肪酸的囊泡能够芽生出较小的子囊泡。通过调节燃料浓度可精确控制分裂机制,这为原始细胞动力学提供了有价值的见解。我们展示了不同脂肪酸自我分裂的稳健性,在分裂过程中保留了包裹的物质,并显示出类似原始细胞的行为。这些结果强调了化学能驱动原始细胞模型中自主复制的潜力,突出了生命出现的一条合理途径。此外,本研究有助于合成细胞的发展,增进我们对细胞生命最小需求的理解,并为合成生物学和生命起源的未来研究奠定基础。