• 文献检索
  • 文档翻译
  • 深度研究
  • 学术资讯
  • Suppr Zotero 插件Zotero 插件
  • 邀请有礼
  • 套餐&价格
  • 历史记录
应用&插件
Suppr Zotero 插件Zotero 插件浏览器插件Mac 客户端Windows 客户端微信小程序
定价
高级版会员购买积分包购买API积分包
服务
文献检索文档翻译深度研究API 文档MCP 服务
关于我们
关于 Suppr公司介绍联系我们用户协议隐私条款
关注我们

Suppr 超能文献

核心技术专利:CN118964589B侵权必究
粤ICP备2023148730 号-1Suppr @ 2026

文献检索

告别复杂PubMed语法,用中文像聊天一样搜索,搜遍4000万医学文献。AI智能推荐,让科研检索更轻松。

立即免费搜索

文件翻译

保留排版,准确专业,支持PDF/Word/PPT等文件格式,支持 12+语言互译。

免费翻译文档

深度研究

AI帮你快速写综述,25分钟生成高质量综述,智能提取关键信息,辅助科研写作。

立即免费体验

冠状动脉微血管功能障碍与高胆固醇血症小鼠溶酶体信号增强有关。

Coronary Microvascular Dysfunction Is Associated With Augmented Lysosomal Signaling in Hypercholesterolemic Mice.

作者信息

Wang Yun-Ting, Moura Alexandra K, Zuo Rui, Zhou Wei, Wang Zhengchao, Roudbari Kiana, Hu Jenny Z, Li Pin-Lan, Zhang Yang, Li Xiang

机构信息

Department of Pharmacological and Pharmaceutical Sciences, College of Pharmacy University of Houston TX.

Department of Medical Ultrasound Tongji Hospital, Tongji Medical College, Huazhong University of Science and Technology Wuhan China.

出版信息

J Am Heart Assoc. 2024 Dec 3;13(23):e037460. doi: 10.1161/JAHA.124.037460. Epub 2024 Nov 27.

DOI:10.1161/JAHA.124.037460
PMID:39604023
原文链接:https://pmc.ncbi.nlm.nih.gov/articles/PMC11681558/
Abstract

BACKGROUND

Accumulating evidence indicates that coronary microvascular dysfunction (CMD) caused by hypercholesterolemia can lead to myocardial ischemia, with or without obstructive atherosclerotic coronary artery disease. However, the molecular pathways associated with compromised coronary microvascular function before the development of myocardial ischemic injury remain poorly defined. In this study, we investigated the effects of hypercholesterolemia on the function and integrity of the coronary microcirculation in mice and the underlying mechanisms.

METHODS AND RESULTS

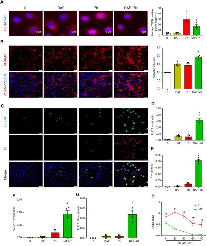
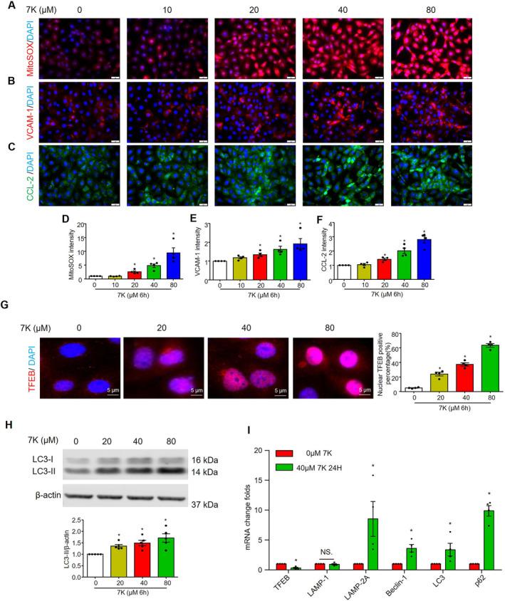
Mice were fed a hypercholesterolemic Paigen's diet for 8 weeks. Echocardiography data showed that Paigen's diet caused CMD, characterized by significant reductions in coronary blood flow and coronary flow reserve, but did not affect cardiac remodeling or dysfunction. Immunofluorescence studies revealed that Paigen's diet-induced CMD was associated with activation of coronary arterioles inflammation and increased myocardial inflammatory cell infiltration. These pathological changes occurred in parallel with the upregulation of lysosomal signaling pathways in endothelial cells (ECs). Treating hypercholesterolemic mice with the cholesterol-lowering drug ezetimibe significantly ameliorated Paigen's diet-induced adverse effects, including hypercholesterolemia, steatohepatitis, reduced coronary flow reserve, coronary endothelial cell inflammation, and myocardial inflammatory cell infiltration. In cultured mouse cardiac ECs, 7-ketocholesterol increased mitochondrial reactive oxygen species and inflammatory responses. Meanwhile, 7-ketocholesterol induced the activation of transcriptional factor EB and lysosomal signaling in mouse cardiac ECs, whereas the lysosome inhibitor bafilomycin A1 blocked 7-ketocholesterol-induced transcriptional factor EB activation and exacerbated 7-ketocholesterol-induced inflammation and cell death. Interestingly, ezetimibe synergistically enhanced 7-ketocholesterol-induced transcriptional factor EB activation and attenuated 7-ketocholesterol-induced mitochondrial reactive oxygen species and inflammatory responses in mouse cardiac ECs.

CONCLUSIONS

These results suggest that CMD can develop and precede detectable cardiac functional or structural changes in the setting of hypercholesterolemia and that upregulation of transcriptional factor EB-mediated lysosomal signaling in endothelial cells plays a protective role against CMD.

摘要

背景

越来越多的证据表明,由高胆固醇血症引起的冠状动脉微血管功能障碍(CMD)可导致心肌缺血,无论是否伴有阻塞性动脉粥样硬化性冠状动脉疾病。然而,在心肌缺血性损伤发生之前,与冠状动脉微血管功能受损相关的分子途径仍不清楚。在本研究中,我们研究了高胆固醇血症对小鼠冠状动脉微循环功能和完整性的影响及其潜在机制。

方法和结果

给小鼠喂食高胆固醇血症的派根饮食8周。超声心动图数据显示,派根饮食导致CMD,其特征是冠状动脉血流量和冠状动脉血流储备显著降低,但不影响心脏重塑或功能障碍。免疫荧光研究表明,派根饮食诱导的CMD与冠状动脉小动脉炎症激活和心肌炎症细胞浸润增加有关。这些病理变化与内皮细胞(ECs)中溶酶体信号通路的上调同时发生。用降胆固醇药物依泽替米贝治疗高胆固醇血症小鼠可显著改善派根饮食诱导的不良反应,包括高胆固醇血症、脂肪性肝炎、冠状动脉血流储备降低、冠状动脉内皮细胞炎症和心肌炎症细胞浸润。在培养的小鼠心脏ECs中,7-酮胆固醇增加线粒体活性氧和炎症反应。同时,7-酮胆固醇诱导小鼠心脏ECs中转录因子EB的激活和溶酶体信号传导,而溶酶体抑制剂巴弗洛霉素A1阻断7-酮胆固醇诱导的转录因子EB激活,并加剧7-酮胆固醇诱导的炎症和细胞死亡。有趣的是,依泽替米贝协同增强7-酮胆固醇诱导的小鼠心脏ECs中转录因子EB激活,并减弱7-酮胆固醇诱导的线粒体活性氧和炎症反应。

结论

这些结果表明,在高胆固醇血症情况下,CMD可在可检测到的心脏功能或结构变化之前出现,并且内皮细胞中转录因子EB介导的溶酶体信号上调对CMD起保护作用。

https://cdn.ncbi.nlm.nih.gov/pmc/blobs/fb64/11681558/8485829f228d/JAH3-13-e037460-g007.jpg
https://cdn.ncbi.nlm.nih.gov/pmc/blobs/fb64/11681558/a25aaa8e9e02/JAH3-13-e037460-g004.jpg
https://cdn.ncbi.nlm.nih.gov/pmc/blobs/fb64/11681558/fd1cc295383e/JAH3-13-e037460-g001.jpg
https://cdn.ncbi.nlm.nih.gov/pmc/blobs/fb64/11681558/20126e6bd83e/JAH3-13-e037460-g002.jpg
https://cdn.ncbi.nlm.nih.gov/pmc/blobs/fb64/11681558/8e528a4d91e3/JAH3-13-e037460-g006.jpg
https://cdn.ncbi.nlm.nih.gov/pmc/blobs/fb64/11681558/8ccf5ac30854/JAH3-13-e037460-g008.jpg
https://cdn.ncbi.nlm.nih.gov/pmc/blobs/fb64/11681558/ea0e036bb26c/JAH3-13-e037460-g010.jpg
https://cdn.ncbi.nlm.nih.gov/pmc/blobs/fb64/11681558/5ad40c75a2a5/JAH3-13-e037460-g009.jpg
https://cdn.ncbi.nlm.nih.gov/pmc/blobs/fb64/11681558/d4839816b7e6/JAH3-13-e037460-g003.jpg
https://cdn.ncbi.nlm.nih.gov/pmc/blobs/fb64/11681558/e7ecf9ce0991/JAH3-13-e037460-g005.jpg
https://cdn.ncbi.nlm.nih.gov/pmc/blobs/fb64/11681558/8485829f228d/JAH3-13-e037460-g007.jpg
https://cdn.ncbi.nlm.nih.gov/pmc/blobs/fb64/11681558/a25aaa8e9e02/JAH3-13-e037460-g004.jpg
https://cdn.ncbi.nlm.nih.gov/pmc/blobs/fb64/11681558/fd1cc295383e/JAH3-13-e037460-g001.jpg
https://cdn.ncbi.nlm.nih.gov/pmc/blobs/fb64/11681558/20126e6bd83e/JAH3-13-e037460-g002.jpg
https://cdn.ncbi.nlm.nih.gov/pmc/blobs/fb64/11681558/8e528a4d91e3/JAH3-13-e037460-g006.jpg
https://cdn.ncbi.nlm.nih.gov/pmc/blobs/fb64/11681558/8ccf5ac30854/JAH3-13-e037460-g008.jpg
https://cdn.ncbi.nlm.nih.gov/pmc/blobs/fb64/11681558/ea0e036bb26c/JAH3-13-e037460-g010.jpg
https://cdn.ncbi.nlm.nih.gov/pmc/blobs/fb64/11681558/5ad40c75a2a5/JAH3-13-e037460-g009.jpg
https://cdn.ncbi.nlm.nih.gov/pmc/blobs/fb64/11681558/d4839816b7e6/JAH3-13-e037460-g003.jpg
https://cdn.ncbi.nlm.nih.gov/pmc/blobs/fb64/11681558/e7ecf9ce0991/JAH3-13-e037460-g005.jpg
https://cdn.ncbi.nlm.nih.gov/pmc/blobs/fb64/11681558/8485829f228d/JAH3-13-e037460-g007.jpg

相似文献

1
Coronary Microvascular Dysfunction Is Associated With Augmented Lysosomal Signaling in Hypercholesterolemic Mice.冠状动脉微血管功能障碍与高胆固醇血症小鼠溶酶体信号增强有关。
J Am Heart Assoc. 2024 Dec 3;13(23):e037460. doi: 10.1161/JAHA.124.037460. Epub 2024 Nov 27.
2
Coronary Microvascular Dysfunction is Associated with Augmented Lysosomal Signaling in Hypercholesterolemic Mice.冠状动脉微血管功能障碍与高胆固醇血症小鼠溶酶体信号增强有关。
bioRxiv. 2024 Jul 12:2024.07.10.603000. doi: 10.1101/2024.07.10.603000.
3
Trimetazidine: Activating AMPK Signal to Ameliorate Coronary Microcirculation Dysfunction after Myocardial Infarction.曲美他嗪:激活AMPK信号以改善心肌梗死后的冠状动脉微循环功能障碍
Front Biosci (Landmark Ed). 2025 Jan 20;30(1):25565. doi: 10.31083/FBL25565.
4
Overexpression of p53 due to excess protein O-GlcNAcylation is associated with coronary microvascular disease in type 2 diabetes.由于蛋白质 O-GlcNAcylation 过量导致的 p53 过度表达与 2 型糖尿病的冠状动脉微血管疾病有关。
Cardiovasc Res. 2020 May 1;116(6):1186-1198. doi: 10.1093/cvr/cvz216.
5
Methylglyoxal induces endothelial cell apoptosis and coronary microvascular dysfunction through regulating AR-cPLA signaling.甲基乙二醛通过调节 AR-cPLA 信号诱导内皮细胞凋亡和冠状动脉微血管功能障碍。
Biochim Biophys Acta Mol Basis Dis. 2024 Oct;1870(7):167437. doi: 10.1016/j.bbadis.2024.167437. Epub 2024 Jul 25.
6
Coronary endothelial dysfunction induced by nucleotide oligomerization domain-like receptor protein with pyrin domain containing 3 inflammasome activation during hypercholesterolemia: beyond inflammation.高胆固醇血症期间含3个吡啉结构域的核苷酸寡聚化结构域样受体蛋白炎性小体激活诱导的冠状动脉内皮功能障碍:超越炎症反应
Antioxid Redox Signal. 2015 May 1;22(13):1084-96. doi: 10.1089/ars.2014.5978. Epub 2015 Mar 31.
7
AGEs exacerbates coronary microvascular dysfunction in NoCAD by activating endoplasmic reticulum stress-mediated PERK signaling pathway.晚期糖基化终末产物通过激活内质网应激介导的蛋白激酶样内质网激酶信号通路,加重无阻塞性冠状动脉疾病患者的冠状动脉微血管功能障碍。
Metabolism. 2021 Apr;117:154710. doi: 10.1016/j.metabol.2021.154710. Epub 2021 Jan 22.
8
Resveratrol improves myocardial perfusion in a swine model of hypercholesterolemia and chronic myocardial ischemia.白藜芦醇可改善高胆固醇血症和慢性心肌缺血猪模型的心肌灌注。
Circulation. 2010 Sep 14;122(11 Suppl):S142-9. doi: 10.1161/CIRCULATIONAHA.109.920132.
9
Endothelial Nlrp3 inflammasome activation associated with lysosomal destabilization during coronary arteritis.冠状动脉炎期间,内皮Nlrp3炎性小体激活与溶酶体不稳定相关。
Biochim Biophys Acta. 2015 Feb;1853(2):396-408. doi: 10.1016/j.bbamcr.2014.11.012. Epub 2014 Nov 15.
10
Free fatty acids induce coronary microvascular dysfunction via inhibition of the AMPK/KLF2/eNOS signaling pathway.游离脂肪酸通过抑制 AMPK/KLF2/eNOS 信号通路诱导冠状动脉微血管功能障碍。
Int J Mol Med. 2023 Apr;51(4). doi: 10.3892/ijmm.2023.5237. Epub 2023 Mar 17.

引用本文的文献

1
Red yeast rice extract improves lipid metabolism by modulating gut microbiota in high-fat diet mice.红曲米提取物通过调节高脂饮食小鼠的肠道微生物群来改善脂质代谢。
Front Pharmacol. 2025 Aug 1;16:1608582. doi: 10.3389/fphar.2025.1608582. eCollection 2025.
2
Defective lipid droplet biogenesis exacerbates oleic acid-induced cellular homeostasis disruption and ferroptosis in mouse cardiac endothelial cells.有缺陷的脂滴生物合成会加剧油酸诱导的小鼠心脏内皮细胞的细胞内稳态破坏和铁死亡。
Cell Death Discov. 2025 Aug 9;11(1):374. doi: 10.1038/s41420-025-02669-5.
3
Contribution of NLRP3-GSDMD axis to PDGF-BB-induced vascular smooth muscle cell phenotypic transition.

本文引用的文献

1
Clinical and psychological characteristics of patients with ischemia and non-obstructive coronary arteries (INOCA) and obstructive coronary artery disease.缺血性和非阻塞性冠状动脉疾病(INOCA)患者与阻塞性冠状动脉疾病患者的临床和心理特征。
Am Heart J Plus. 2023 Feb 23;27:100282. doi: 10.1016/j.ahjo.2023.100282. eCollection 2023 Mar.
2
Endothelial lipid droplets drive atherosclerosis and arterial hypertension.内皮细胞脂滴导致动脉粥样硬化和高血压。
Trends Endocrinol Metab. 2024 Jun;35(6):453-455. doi: 10.1016/j.tem.2024.02.014. Epub 2024 Mar 1.
3
Endothelial lipid droplets suppress eNOS to link high fat consumption to blood pressure elevation.
NLRP3-GSDMD轴对血小板衍生生长因子-BB诱导的血管平滑肌细胞表型转变的作用
Am J Physiol Cell Physiol. 2025 Aug 1;329(2):C682-C698. doi: 10.1152/ajpcell.00226.2025. Epub 2025 Jul 21.
4
Cardiovascular dysfunction and altered lysosomal signaling in a murine model of acid sphingomyelinase deficiency.酸性鞘磷脂酶缺乏小鼠模型中的心血管功能障碍和溶酶体信号改变
J Mol Med (Berl). 2025 May;103(5):599-617. doi: 10.1007/s00109-025-02542-z. Epub 2025 Apr 15.
5
Cardiovascular Dysfunction and Altered Lysosomal Signaling in a Murine Model of Acid Sphingomyelinase Deficiency.酸性鞘磷脂酶缺乏小鼠模型中的心血管功能障碍与溶酶体信号改变
Res Sq. 2025 Mar 20:rs.3.rs-5154105. doi: 10.21203/rs.3.rs-5154105/v1.
内皮细胞脂滴抑制 eNOS,将高脂肪摄入与血压升高联系起来。
J Clin Invest. 2023 Dec 15;133(24):e173160. doi: 10.1172/JCI173160.
4
Differential Gene Expression Responses to Salt and Drought Stress in Tall Fescue (Festuca arundinacea Schreb.).盐和干旱胁迫对高羊茅(Festuca arundinacea Schreb.)基因表达的差异响应。
Mol Biotechnol. 2024 Sep;66(9):2481-2496. doi: 10.1007/s12033-023-00888-8. Epub 2023 Sep 24.
5
Coronary Microvascular Dysfunction: What Clinicians and Investigators Should Know.冠状动脉微血管功能障碍:临床医生和研究人员应该了解的知识。
Curr Atheroscler Rep. 2023 Aug;25(8):435-446. doi: 10.1007/s11883-023-01116-z. Epub 2023 Jun 20.
6
Coronary microcirculatory dysfunction in hypercholesterolemic patients with COVID-19: potential benefit from cholesterol-lowering treatment.COVID-19 合并高胆固醇血症患者的冠状动脉微循环功能障碍:降脂治疗的潜在获益。
Ann Med. 2023 Dec;55(1):2199218. doi: 10.1080/07853890.2023.2199218.
7
HMGB1 is a critical molecule in the pathogenesis of Gram-negative sepsis.高迁移率族蛋白B1(HMGB1)是革兰氏阴性菌败血症发病机制中的关键分子。
J Intensive Med. 2022 Mar 9;2(3):156-166. doi: 10.1016/j.jointm.2022.02.001. eCollection 2022 Jul.
8
Endothelial Acid Sphingomyelinase Promotes NLRP3 Inflammasome and Neointima Formation During Hypercholesterolemia.内皮酸性鞘磷脂酶在高胆固醇血症时促进 NLRP3 炎性小体和新生内膜形成。
J Lipid Res. 2022 Dec;63(12):100298. doi: 10.1016/j.jlr.2022.100298. Epub 2022 Oct 15.
9
Sex-related differences in clinical outcomes among patients with myocardial infarction with nonobstructive coronary artery disease: A systematic review and meta-analysis.性别对非阻塞性冠状动脉疾病心肌梗死患者临床结局的影响:系统评价和荟萃分析。
Int J Cardiol. 2022 Dec 15;369:1-4. doi: 10.1016/j.ijcard.2022.07.050. Epub 2022 Aug 1.
10
Synergistic Lysosomal Impairment and ER Stress Activation for Boosted Autophagy Dysfunction Based on Te Double-Headed Nano-Bullets.基于双头纳米子弹的协同溶酶体损伤和内质网应激激活增强自噬功能障碍。
Small. 2022 Jul;18(27):e2201585. doi: 10.1002/smll.202201585. Epub 2022 May 29.