Suppr超能文献

CLIP170 通过减弱 β-连环蛋白的泛素介导降解来增强 FOSL1 的表达,从而驱动肾细胞癌的进展。

CLIP170 enhancing FOSL1 expression via attenuating ubiquitin-mediated degradation of β-catenin drives renal cell carcinoma progression.

机构信息

Department of Urology, Second Affiliated Hospital of Dalian Medical University, No. 467, Zhongshan Road, Dalian, 116000, China.

School of Stomatology, Dalian Medical University, No. 9 West Section, Lvshun South Road, Dalian, 116044, People's Republic of China.

出版信息

Cell Mol Life Sci. 2024 Nov 28;81(1):467. doi: 10.1007/s00018-024-05504-9.

Abstract

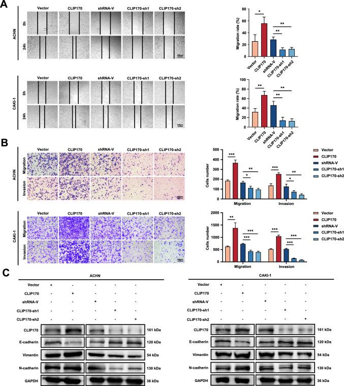
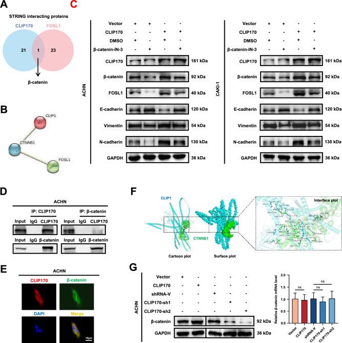
Protein interactions are fundamental for all cellular metabolic activities. Cytoplasmic linker protein 170 (CLIP170) plays diverse roles in cellular processes and the development of malignant tumors. Renal cell carcinoma (RCC) poses a significant challenge in oncology owing to its invasive nature, metastatic potential, high recurrence rates, and poor prognosis. However, the specific mechanisms and roles of CLIP170 underlying its involvement in RCC progression remain unclear. The findings of this study revealed a significant upregulation of CLIP170 in RCC tumor tissues. Elevated CLIP170 expression correlated positively with advanced clinical and pathological stages and was associated with poor overall survival in RCC patients. Functional assays in vitro demonstrated that elevated CLIP170 levels enhanced RCC cell proliferation, migration and invasion. Mechanistically, 4D-label free proteomics library identified that CLIP170 increased the level of FOSL1 in the Wnt signaling pathway. Immunoprecipitation and molecular docking were performed to unveil that CLIP170 formed a complex with β-catenin, inhibiting β-catenin degradation via the ubiquitin-proteasome pathway. Elevated β-catenin levels within RCC cells played a central role in promoting the transcriptional expression of FOSL1, thereby facilitating RCC cell proliferation and epithelial-mesenchymal transition (EMT) progression. In vivo investigations corroborated these findings, illustrating that CLIP170 regulated β-catenin and FOSL1 expression, driving tumor growth in RCC. This study highlights the crucial role of CLIP170 in promoting FOSL1 expression by preventing β-catenin ubiquitination and degradation, thus promoting RCC tumor progression. It suggests the CLIP170/β-catenin/FOSL1 axis as a potential therapeutic target for RCC treatment.

摘要

蛋白质相互作用是所有细胞代谢活动的基础。细胞质连接蛋白 170(CLIP170)在细胞过程和恶性肿瘤的发展中发挥着多样化的作用。由于其侵袭性、转移性、高复发率和预后不良,肾细胞癌(RCC)在肿瘤学中构成了重大挑战。然而,CLIP170 参与 RCC 进展的具体机制和作用仍不清楚。本研究的结果显示,CLIP170 在 RCC 肿瘤组织中显著上调。CLIP170 表达水平升高与临床和病理分期较晚呈正相关,与 RCC 患者的总生存期不良相关。体外功能测定表明,CLIP170 水平升高可增强 RCC 细胞的增殖、迁移和侵袭。机制上,4D 无标记蛋白质组学文库鉴定出 CLIP170 增加了 Wnt 信号通路中 FOSL1 的水平。免疫沉淀和分子对接实验揭示了 CLIP170 与β-catenin 形成复合物,通过泛素-蛋白酶体途径抑制β-catenin 降解。RCC 细胞内β-catenin 水平升高在促进 FOSL1 的转录表达中起核心作用,从而促进 RCC 细胞增殖和上皮-间充质转化(EMT)进展。体内研究证实了这些发现,表明 CLIP170 通过阻止β-catenin 泛素化和降解来调节β-catenin 和 FOSL1 的表达,从而推动 RCC 肿瘤的生长。本研究强调了 CLIP170 通过防止β-catenin 泛素化和降解促进 FOSL1 表达,从而促进 RCC 肿瘤进展的关键作用。它表明 CLIP170/β-catenin/FOSL1 轴可能成为 RCC 治疗的潜在治疗靶点。

https://cdn.ncbi.nlm.nih.gov/pmc/blobs/378f/11604886/3c2d8fd51e0b/18_2024_5504_Fig1_HTML.jpg

文献AI研究员

20分钟写一篇综述,助力文献阅读效率提升50倍。

立即体验

用中文搜PubMed

大模型驱动的PubMed中文搜索引擎

马上搜索

文档翻译

学术文献翻译模型,支持多种主流文档格式。

立即体验