• 文献检索
  • 文档翻译
  • 深度研究
  • 学术资讯
  • Suppr Zotero 插件Zotero 插件
  • 邀请有礼
  • 套餐&价格
  • 历史记录
应用&插件
Suppr Zotero 插件Zotero 插件浏览器插件Mac 客户端Windows 客户端微信小程序
定价
高级版会员购买积分包购买API积分包
服务
文献检索文档翻译深度研究API 文档MCP 服务
关于我们
关于 Suppr公司介绍联系我们用户协议隐私条款
关注我们

Suppr 超能文献

核心技术专利:CN118964589B侵权必究
粤ICP备2023148730 号-1Suppr @ 2026

文献检索

告别复杂PubMed语法,用中文像聊天一样搜索,搜遍4000万医学文献。AI智能推荐,让科研检索更轻松。

立即免费搜索

文件翻译

保留排版,准确专业,支持PDF/Word/PPT等文件格式,支持 12+语言互译。

免费翻译文档

深度研究

AI帮你快速写综述,25分钟生成高质量综述,智能提取关键信息,辅助科研写作。

立即免费体验

基于DNA的拉沙疫苗INO-4500在食蟹猕猴中对致死性拉沙热具有持久的保护效力。

The DNA-based Lassa vaccine INO-4500 confers durable protective efficacy in cynomolgus macaques against lethal Lassa fever.

作者信息

Andrade Viviane M, Cashman Kathleen, Rosenke Kyle, Wilkinson Eric, Josleyn Nicole, Lynn Ginger, Steffens Jesse, Vantongeren Sean, Wells Jay, Schmaljohn Connie, Facemire Paul, Jiang Jingjing, Boyer Jean, Patel Aditya, Feldmann Friederike, Hanley Patrick, Lovaglio Jamie, White Kimberly, Feldmann Heinz, Ramos Stephanie, Broderick Kate E, Humeau Laurent M, Smith Trevor R F

机构信息

Inovio Pharmaceuticals Inc., Plymouth Meeting, PA, USA.

Virology Division, United States Army Medical Research Institute of Infectious Diseases (USAMRIID), Fort Detrick, MD, USA.

出版信息

Commun Med (Lond). 2024 Nov 28;4(1):253. doi: 10.1038/s43856-024-00684-8.

DOI:10.1038/s43856-024-00684-8
PMID:39609515
原文链接:https://pmc.ncbi.nlm.nih.gov/articles/PMC11605062/
Abstract

BACKGROUND

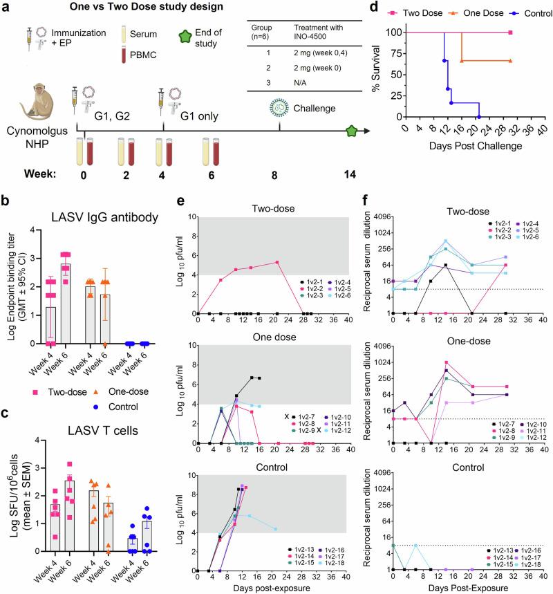
We have previously developed a DNA-based vaccine, INO-4500, encoding the Lassa lineage IV glycoprotein precursor. INO-4500, when delivered with electroporation, elicited humoral and cellular responses, and conferred 100% protection in cynomolgus non-human primates. Here, we expanded the characterization of INO-4500 assessing immunogenicity and protective efficacy of lower doses and single immunization, and the durability of immune responses.

METHODS

The study was divided into three arms evaluating INO-4500 vaccination: Arm 1 - Dosing regimen; Arm 2 - Single immunization; and Arm 3-Durability of immune responses and protective efficacy. Humoral and T cell responses were assessed by IgG binding ELISA, IFNγ ELISpot and flow cytometry-based T cell activation assays. NHPs were challenged with a lethal dose of Lassa lineage IV 8 weeks (Arms 1 and 2) or one year (Arm 3) after immunization. NHPs were assigned clinical scores and monitored for survival. Viremia, virus neutralization and release of soluble mediators were assessed post-challenge, as well as disease pathology following NHPs death or euthanasia.

RESULTS

INO-4500 induces dose-dependent immune responses and protective efficacy. Animals receiving two doses of 2 mg of INO-4500 show complete short- and long-term LASV protection. NHPs receiving 1 mg of INO-4500 are protected from LASV challenge one year after vaccination but are only partially protected 8 weeks post-vaccination. LASV-specific memory T cells are present in vaccinated NHPs one year after vaccination. INO-4500 vaccination prevents NHPs from developing severe disease.

CONCLUSIONS

These studies demonstrate that INO-4500 can provide short- and long-term protection in NHPs from lethal LASV challenge.

摘要

背景

我们之前研发了一种基于DNA的疫苗INO-4500,其编码拉沙病毒IV型糖蛋白前体。INO-4500通过电穿孔给药时,可引发体液和细胞免疫反应,并在食蟹猴这一非人灵长类动物中提供100%的保护。在此,我们扩展了对INO-4500的特性研究,评估较低剂量和单次免疫的免疫原性及保护效力,以及免疫反应的持久性。

方法

该研究分为三个评估INO-4500疫苗接种的组:第1组 - 给药方案;第2组 - 单次免疫;第3组 - 免疫反应的持久性和保护效力。通过IgG结合ELISA、IFNγ ELISpot以及基于流式细胞术的T细胞活化分析来评估体液和T细胞反应。在免疫后8周(第1组和第2组)或1年(第3组),用致死剂量的拉沙病毒IV型攻击食蟹猴。给食蟹猴评定临床评分并监测其存活情况。在攻击后评估病毒血症、病毒中和以及可溶性介质的释放情况,在食蟹猴死亡或安乐死后评估疾病病理学情况。

结果

INO-4500诱导剂量依赖性免疫反应和保护效力。接受两剂2毫克INO-4500的动物显示出对拉沙病毒的短期和长期完全保护。接受1毫克INO-4500的食蟹猴在接种疫苗1年后对拉沙病毒攻击具有保护作用,但在接种疫苗8周后仅受到部分保护。接种疫苗1年后,接种疫苗的食蟹猴体内存在拉沙病毒特异性记忆T细胞。接种INO-4500疫苗可防止食蟹猴发生严重疾病。

结论

这些研究表明,INO-4500可在食蟹猴中提供短期和长期保护,使其免受致死性拉沙病毒攻击。

https://cdn.ncbi.nlm.nih.gov/pmc/blobs/16a4/11605062/d7acd5217007/43856_2024_684_Fig5_HTML.jpg
https://cdn.ncbi.nlm.nih.gov/pmc/blobs/16a4/11605062/72b156d062d4/43856_2024_684_Fig1_HTML.jpg
https://cdn.ncbi.nlm.nih.gov/pmc/blobs/16a4/11605062/471605f6d73a/43856_2024_684_Fig2_HTML.jpg
https://cdn.ncbi.nlm.nih.gov/pmc/blobs/16a4/11605062/e5f76085c883/43856_2024_684_Fig3_HTML.jpg
https://cdn.ncbi.nlm.nih.gov/pmc/blobs/16a4/11605062/934e31af50e4/43856_2024_684_Fig4_HTML.jpg
https://cdn.ncbi.nlm.nih.gov/pmc/blobs/16a4/11605062/d7acd5217007/43856_2024_684_Fig5_HTML.jpg
https://cdn.ncbi.nlm.nih.gov/pmc/blobs/16a4/11605062/72b156d062d4/43856_2024_684_Fig1_HTML.jpg
https://cdn.ncbi.nlm.nih.gov/pmc/blobs/16a4/11605062/471605f6d73a/43856_2024_684_Fig2_HTML.jpg
https://cdn.ncbi.nlm.nih.gov/pmc/blobs/16a4/11605062/e5f76085c883/43856_2024_684_Fig3_HTML.jpg
https://cdn.ncbi.nlm.nih.gov/pmc/blobs/16a4/11605062/934e31af50e4/43856_2024_684_Fig4_HTML.jpg
https://cdn.ncbi.nlm.nih.gov/pmc/blobs/16a4/11605062/d7acd5217007/43856_2024_684_Fig5_HTML.jpg

相似文献

1
The DNA-based Lassa vaccine INO-4500 confers durable protective efficacy in cynomolgus macaques against lethal Lassa fever.基于DNA的拉沙疫苗INO-4500在食蟹猕猴中对致死性拉沙热具有持久的保护效力。
Commun Med (Lond). 2024 Nov 28;4(1):253. doi: 10.1038/s43856-024-00684-8.
2
Immunogenicity of a protective intradermal DNA vaccine against lassa virus in cynomolgus macaques.针对拉沙病毒的保护性皮内 DNA 疫苗在食蟹猴中的免疫原性。
Hum Vaccin Immunother. 2019;15(9):2066-2074. doi: 10.1080/21645515.2019.1616499. Epub 2019 Jun 19.
3
A DNA vaccine delivered by dermal electroporation fully protects cynomolgus macaques against Lassa fever.皮内电穿孔递送的 DNA 疫苗能为食蟹猴提供针对拉沙热的完全保护。
Hum Vaccin Immunother. 2017 Dec 2;13(12):2902-2911. doi: 10.1080/21645515.2017.1356500. Epub 2017 Oct 18.
4
An mRNA-LNP-based Lassa virus vaccine induces protective immunity in mice.一种基于信使核糖核酸-脂质纳米颗粒的拉沙病毒疫苗可在小鼠体内诱导产生保护性免疫。
J Virol. 2024 Jun 13;98(6):e0057824. doi: 10.1128/jvi.00578-24. Epub 2024 May 20.
5
A recombinant VSV-vectored vaccine rapidly protects nonhuman primates against heterologous lethal Lassa fever.一种重组 VSV 载体疫苗能迅速保护非人类灵长类动物免受同源性致死性拉沙热的侵害。
Cell Rep. 2022 Jul 19;40(3):111094. doi: 10.1016/j.celrep.2022.111094.
6
Preclinical development of a replication-competent vesicular stomatitis virus-based Lassa virus vaccine candidate advanced into human clinical trials.一种具有复制能力的基于水疱性口炎病毒的拉沙病毒候选疫苗的临床前开发已推进到人体临床试验阶段。
EBioMedicine. 2025 Apr;114:105647. doi: 10.1016/j.ebiom.2025.105647. Epub 2025 Mar 28.
7
Lassa virus-like particles displaying all major immunological determinants as a vaccine candidate for Lassa hemorrhagic fever.展示所有主要免疫决定簇的拉沙病毒样颗粒,可用作拉沙热出血热的候选疫苗。
Virol J. 2010 Oct 20;7:279. doi: 10.1186/1743-422X-7-279.
8
A recombinant vesicular stomatitis virus-based Lassa fever vaccine protects guinea pigs and macaques against challenge with geographically and genetically distinct Lassa viruses.一种基于重组水疱性口炎病毒的拉沙热疫苗可保护豚鼠和猕猴免受地理和基因上不同的拉沙病毒的攻击。
PLoS Negl Trop Dis. 2015 Apr 17;9(4):e0003736. doi: 10.1371/journal.pntd.0003736. eCollection 2015 Apr.
9
ChAdOx1-vectored Lassa fever vaccine elicits a robust cellular and humoral immune response and protects guinea pigs against lethal Lassa virus challenge.ChAdOx1载体拉沙热疫苗引发强烈的细胞免疫和体液免疫反应,并保护豚鼠免受致命性拉沙病毒攻击。
NPJ Vaccines. 2021 Mar 2;6(1):32. doi: 10.1038/s41541-021-00291-x.
10
A recombinant vesicular stomatitis-based Lassa fever vaccine elicits rapid and long-term protection from lethal Lassa virus infection in guinea pigs.一种基于重组水疱性口炎病毒的拉沙热疫苗能在豚鼠中引发针对致命拉沙病毒感染的快速且长期的保护作用。
NPJ Vaccines. 2019 Feb 8;4:8. doi: 10.1038/s41541-019-0104-x. eCollection 2019.

引用本文的文献

1
Lassa fever in African green monkeys: Clinical disease and fatal outcome are associated with systemic viral dissemination and inflammation.非洲绿猴中的拉沙热:临床疾病和致命结局与全身性病毒传播及炎症相关。
Cell Rep Med. 2025 Aug 19;6(8):102263. doi: 10.1016/j.xcrm.2025.102263. Epub 2025 Aug 5.
2
Safety Toxicology Study of Reassortant Mopeia-Lassa Vaccine in Guinea Pigs.重组莫佩亚-拉沙疫苗在豚鼠中的安全性毒理学研究。
Future Pharmacol. 2025 Jun;5(2). doi: 10.3390/futurepharmacol5020026. Epub 2025 May 31.
3
Infusion of neutralization into Lassa vaccine design.

本文引用的文献

1
Enhanced detection of antigen-specific T cells by a multiplexed AIM assay.多重分析免疫测定法增强抗原特异性 T 细胞的检测。
Cell Rep Methods. 2024 Jan 22;4(1):100690. doi: 10.1016/j.crmeth.2023.100690. Epub 2024 Jan 15.
2
A Lassa virus mRNA vaccine confers protection but does not require neutralizing antibody in a guinea pig model of infection.一种拉沙病毒 mRNA 疫苗在豚鼠感染模型中提供保护,但不需要中和抗体。
Nat Commun. 2023 Sep 12;14(1):5603. doi: 10.1038/s41467-023-41376-6.
3
Lassa fever - the road ahead.拉沙热——前路漫漫。
将中和作用融入拉沙病毒疫苗设计中。
Trends Immunol. 2025 Jul;46(7):512-524. doi: 10.1016/j.it.2025.05.006. Epub 2025 Jun 24.
Nat Rev Microbiol. 2023 Feb;21(2):87-96. doi: 10.1038/s41579-022-00789-8. Epub 2022 Sep 12.
4
A single-shot Lassa vaccine induces long-term immunity and protects cynomolgus monkeys against heterologous strains.一种单次剂量的拉萨病毒疫苗可诱导长期免疫,并保护食蟹猴免受异源毒株的感染。
Sci Transl Med. 2021 Jun 9;13(597). doi: 10.1126/scitranslmed.abf6348.
5
Robust T Cell Immunity in Convalescent Individuals with Asymptomatic or Mild COVID-19.无症状或轻症 COVID-19 康复者体内具有强大的 T 细胞免疫。
Cell. 2020 Oct 1;183(1):158-168.e14. doi: 10.1016/j.cell.2020.08.017. Epub 2020 Aug 14.
6
Severe Human Lassa Fever Is Characterized by Nonspecific T-Cell Activation and Lymphocyte Homing to Inflamed Tissues.严重人类拉沙热的特征是特异性 T 细胞激活和淋巴细胞归巢至炎症组织。
J Virol. 2020 Oct 14;94(21). doi: 10.1128/JVI.01367-20.
7
Lassa Fever Induced Hearing Loss: The Neglected Disability of Hemorrhagic Fever.拉沙热致聋:被忽视的出血热致残问题。
Int J Infect Dis. 2020 Nov;100:82-87. doi: 10.1016/j.ijid.2020.08.021. Epub 2020 Aug 11.
8
Targets of T Cell Responses to SARS-CoV-2 Coronavirus in Humans with COVID-19 Disease and Unexposed Individuals.COVID-19 疾病患者和未接触者体内针对 SARS-CoV-2 冠状病毒的 T 细胞反应的靶标。
Cell. 2020 Jun 25;181(7):1489-1501.e15. doi: 10.1016/j.cell.2020.05.015. Epub 2020 May 20.
9
Fifty years of imported Lassa fever: a systematic review of primary and secondary cases.拉沙热输入性病例 50 年:原发性和继发性病例的系统评价。
J Travel Med. 2020 Jul 14;27(4). doi: 10.1093/jtm/taaa035.
10
Immunogenicity of a protective intradermal DNA vaccine against lassa virus in cynomolgus macaques.针对拉沙病毒的保护性皮内 DNA 疫苗在食蟹猴中的免疫原性。
Hum Vaccin Immunother. 2019;15(9):2066-2074. doi: 10.1080/21645515.2019.1616499. Epub 2019 Jun 19.