Suppr超能文献

急性小胶质细胞代谢反应可控制代谢并改善记忆。

An acute microglial metabolic response controls metabolism and improves memory.

作者信息

Drougard Anne, Ma Eric H, Wegert Vanessa, Sheldon Ryan, Panzeri Ilaria, Vatsa Naman, Apostle Stefanos, Fagnocchi Luca, Schaf Judith, Gossens Klaus, Völker Josephine, Pang Shengru, Bremser Anna, Dror Erez, Giacona Francesca, Sagar Sagar, Henderson Michael X, Prinz Marco, Jones Russell G, Pospisilik John Andrew

机构信息

Department of Epigenetics, Van Andel Research Institute, Grand Rapids, United States.

Max Planck Institute of Immunobiology and Epigenetics, Freiburg, Germany.

出版信息

Elife. 2024 Dec 3;12:RP87120. doi: 10.7554/eLife.87120.

Abstract

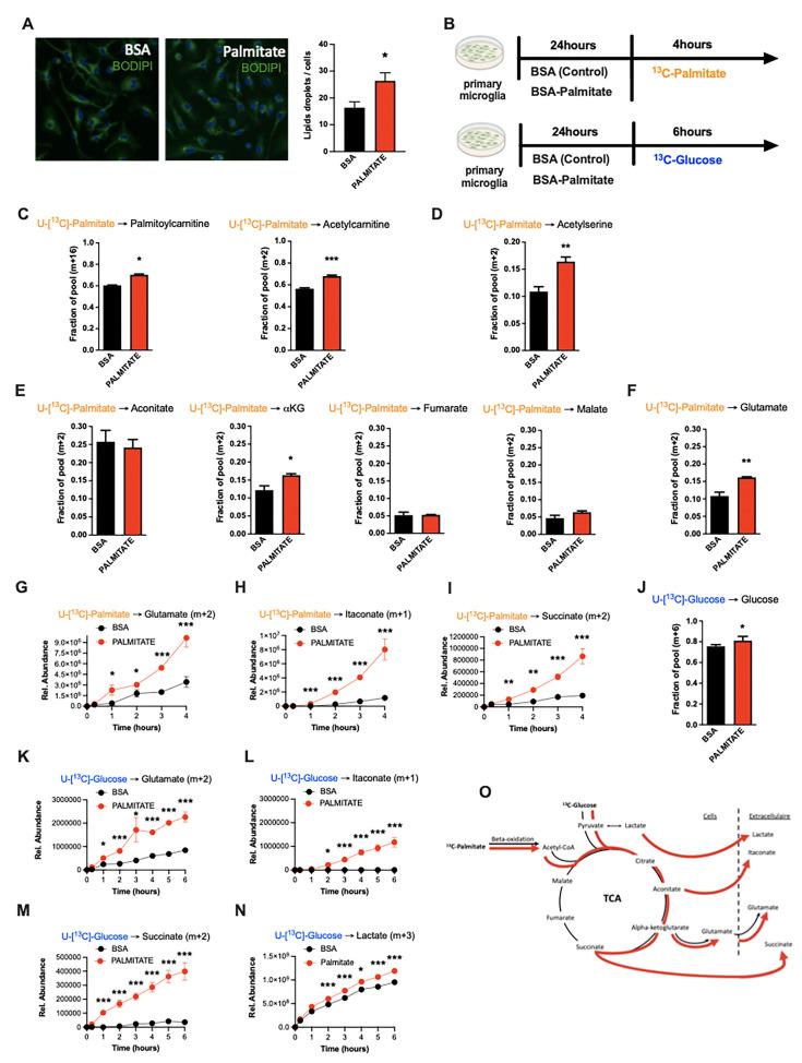
Chronic high-fat feeding triggers metabolic dysfunction including obesity, insulin resistance, and diabetes. How high-fat intake first triggers these pathophysiological states remains unknown. Here, we identify an acute microglial metabolic response that rapidly translates intake of high-fat diet (HFD) to a surprisingly beneficial effect on metabolism and spatial/learning memory. High-fat intake rapidly increases palmitate levels in cerebrospinal fluid and triggers a wave of microglial metabolic activation characterized by mitochondrial membrane activation and fission as well as metabolic skewing toward aerobic glycolysis. These effects are detectable throughout the brain and can be detected within as little as 12 hr of HFD exposure. In vivo, microglial ablation and conditional DRP1 deletion show that the microglial metabolic response is necessary for the acute effects of HFD. C-tracing experiments reveal that in addition to processing via β-oxidation, microglia shunt a substantial fraction of palmitate toward anaplerosis and re-release of bioenergetic carbons into the extracellular milieu in the form of lactate, glutamate, succinate, and intriguingly, the neuroprotective metabolite itaconate. Together, these data identify microglia as a critical nutrient regulatory node in the brain, metabolizing away harmful fatty acids and liberating the same carbons as alternate bioenergetic and protective substrates for surrounding cells. The data identify a surprisingly beneficial effect of short-term HFD on learning and memory.

摘要

长期高脂喂养会引发包括肥胖、胰岛素抵抗和糖尿病在内的代谢功能障碍。高脂摄入最初如何引发这些病理生理状态尚不清楚。在此,我们发现了一种急性小胶质细胞代谢反应,该反应能迅速将高脂饮食(HFD)的摄入转化为对代谢以及空间/学习记忆的惊人有益影响。高脂摄入会迅速增加脑脊液中棕榈酸的水平,并引发一波小胶质细胞代谢激活,其特征为线粒体膜激活和裂变以及代谢偏向有氧糖酵解。这些效应在整个大脑中都可检测到,并且在接触HFD后短短12小时内就能检测到。在体内,小胶质细胞消融和条件性DRP1缺失表明,小胶质细胞代谢反应对于HFD的急性效应是必要的。碳追踪实验表明,除了通过β-氧化进行代谢外,小胶质细胞还将很大一部分棕榈酸转向回补反应,并将生物能碳以乳酸、谷氨酸、琥珀酸的形式重新释放到细胞外环境中,有趣的是,还以神经保护代谢物衣康酸的形式释放。总之,这些数据表明小胶质细胞是大脑中关键的营养调节节点,它代谢有害脂肪酸,并将相同的碳作为替代生物能和保护底物释放给周围细胞。这些数据揭示了短期HFD对学习和记忆的惊人有益影响。

https://cdn.ncbi.nlm.nih.gov/pmc/blobs/ee16/11614388/e10af1f23fd0/elife-87120-fig1.jpg

文献检索

告别复杂PubMed语法,用中文像聊天一样搜索,搜遍4000万医学文献。AI智能推荐,让科研检索更轻松。

立即免费搜索

文件翻译

保留排版,准确专业,支持PDF/Word/PPT等文件格式,支持 12+语言互译。

免费翻译文档

深度研究

AI帮你快速写综述,25分钟生成高质量综述,智能提取关键信息,辅助科研写作。

立即免费体验