• 文献检索
  • 文档翻译
  • 深度研究
  • 学术资讯
  • Suppr Zotero 插件Zotero 插件
  • 邀请有礼
  • 套餐&价格
  • 历史记录
应用&插件
Suppr Zotero 插件Zotero 插件浏览器插件Mac 客户端Windows 客户端微信小程序
定价
高级版会员购买积分包购买API积分包
服务
文献检索文档翻译深度研究API 文档MCP 服务
关于我们
关于 Suppr公司介绍联系我们用户协议隐私条款
关注我们

Suppr 超能文献

核心技术专利:CN118964589B侵权必究
粤ICP备2023148730 号-1Suppr @ 2026

文献检索

告别复杂PubMed语法,用中文像聊天一样搜索,搜遍4000万医学文献。AI智能推荐,让科研检索更轻松。

立即免费搜索

文件翻译

保留排版,准确专业,支持PDF/Word/PPT等文件格式,支持 12+语言互译。

免费翻译文档

深度研究

AI帮你快速写综述,25分钟生成高质量综述,智能提取关键信息,辅助科研写作。

立即免费体验

顶空固相微萃取-气相色谱-质谱联用结合相对气味活性值鉴定不同类型γ-氨基丁酸茶花香和果香的关键香气成分。

HS-SPME-GC-MS combined with relative odor activity value identify the key aroma components of flowery and fruity aroma in different types of GABA tea.

作者信息

Ma Chenyang, Wang Qingyi, Tian Di, Yuan Wenxia, Tang Xuan, Deng Xiujuan, Liu Yapeng, Gao Chang, Fan Guofu, Xiao Xue, Wang Baijuan, Li Yali, Zhou Hongjie

机构信息

College of Tea Science, Yunnan Agricultural University, Kunming 650000, China.

College of Food Science and Technology, Yunnan Agricultural University, Kunming 650000, China.

出版信息

Food Chem X. 2024 Nov 17;24:101965. doi: 10.1016/j.fochx.2024.101965. eCollection 2024 Dec 30.

DOI:10.1016/j.fochx.2024.101965
PMID:39634525
原文链接:https://pmc.ncbi.nlm.nih.gov/articles/PMC11616570/
Abstract

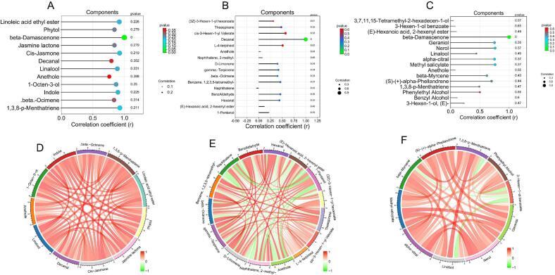
Anaerobic processing is a crucial factor influencing the formation of flavor quality in Gamma-aminobutyric acid (GABA) tea. In this study, headspace solid-phase microextraction combined with gas chromatography and mass spectrometry was employed to explore the flavor characteristics of different types of GABA tea. We utilized multivariate analyses to identify at least 146 volatile components (VOCs) across 12 functional groups in the GABA tea samples via principal component analysis (PCA). At least 40 differential VOCs were screened from the GABA tea samples via orthogonal partial least squares-discriminant analysis. Subsequently, a minimum of four VOCs were identified in the GABA tea samples via the Pearson correlation coefficient combined with relative odor activity values as potential markers for flowery and fruity aromas, clarifying the impact of the VOCs on these characteristics. The results of this study provide a theoretical basis for understanding the formation of flowery and fruity flavor characteristics in GABA tea.

摘要

厌氧加工是影响γ-氨基丁酸(GABA)茶风味品质形成的关键因素。在本研究中,采用顶空固相微萃取结合气相色谱和质谱法来探究不同类型GABA茶的风味特征。我们利用多变量分析,通过主成分分析(PCA)在GABA茶样品中鉴定出至少146种挥发性成分(VOCs),分属于12个官能团。通过正交偏最小二乘法判别分析,从GABA茶样品中筛选出至少40种差异VOCs。随后,通过皮尔逊相关系数结合相对气味活性值,在GABA茶样品中鉴定出至少4种VOCs作为花香和果香的潜在标志物,阐明了VOCs对这些特征的影响。本研究结果为理解GABA茶花香和果香风味特征的形成提供了理论依据。

https://cdn.ncbi.nlm.nih.gov/pmc/blobs/0e5f/11616570/6bd9deaa9226/gr7.jpg
https://cdn.ncbi.nlm.nih.gov/pmc/blobs/0e5f/11616570/129acfe7facc/gr1.jpg
https://cdn.ncbi.nlm.nih.gov/pmc/blobs/0e5f/11616570/b55d48520258/gr2.jpg
https://cdn.ncbi.nlm.nih.gov/pmc/blobs/0e5f/11616570/6a98e625435e/gr3.jpg
https://cdn.ncbi.nlm.nih.gov/pmc/blobs/0e5f/11616570/0486887adb26/gr4.jpg
https://cdn.ncbi.nlm.nih.gov/pmc/blobs/0e5f/11616570/56670d41c8e1/gr5.jpg
https://cdn.ncbi.nlm.nih.gov/pmc/blobs/0e5f/11616570/3e94af8c7911/gr6.jpg
https://cdn.ncbi.nlm.nih.gov/pmc/blobs/0e5f/11616570/6bd9deaa9226/gr7.jpg
https://cdn.ncbi.nlm.nih.gov/pmc/blobs/0e5f/11616570/129acfe7facc/gr1.jpg
https://cdn.ncbi.nlm.nih.gov/pmc/blobs/0e5f/11616570/b55d48520258/gr2.jpg
https://cdn.ncbi.nlm.nih.gov/pmc/blobs/0e5f/11616570/6a98e625435e/gr3.jpg
https://cdn.ncbi.nlm.nih.gov/pmc/blobs/0e5f/11616570/0486887adb26/gr4.jpg
https://cdn.ncbi.nlm.nih.gov/pmc/blobs/0e5f/11616570/56670d41c8e1/gr5.jpg
https://cdn.ncbi.nlm.nih.gov/pmc/blobs/0e5f/11616570/3e94af8c7911/gr6.jpg
https://cdn.ncbi.nlm.nih.gov/pmc/blobs/0e5f/11616570/6bd9deaa9226/gr7.jpg

相似文献

1
HS-SPME-GC-MS combined with relative odor activity value identify the key aroma components of flowery and fruity aroma in different types of GABA tea.顶空固相微萃取-气相色谱-质谱联用结合相对气味活性值鉴定不同类型γ-氨基丁酸茶花香和果香的关键香气成分。
Food Chem X. 2024 Nov 17;24:101965. doi: 10.1016/j.fochx.2024.101965. eCollection 2024 Dec 30.
2
Discrimination and characterization of the volatile profiles of five Fu brick teas from different manufacturing regions by using HS-SPME/GC-MS and HS-GC-IMS.采用顶空固相微萃取/气相色谱-质谱联用(HS-SPME/GC-MS)和顶空气相色谱-离子迁移谱(HS-GC-IMS)对来自不同产地的五种茯砖茶的挥发性成分进行鉴别与表征。
Curr Res Food Sci. 2022 Sep 25;5:1788-1807. doi: 10.1016/j.crfs.2022.09.024. eCollection 2022.
3
Impact of Mild Field Drought on the Aroma Profile and Metabolic Pathways of Fresh Tea () Leaves Using HS-GC-IMS and HS-SPME-GC-MS.轻度田间干旱对鲜茶叶香气成分及代谢途径的影响——采用顶空-气相色谱-离子迁移谱和顶空固相微萃取-气相色谱-质谱联用技术
Foods. 2024 Oct 26;13(21):3412. doi: 10.3390/foods13213412.
4
Characteristic volatile compounds of white tea with different storage times using E-nose, HS-GC-IMS, and HS-SPME-GC-MS.运用电子鼻、顶空-气相色谱-离子迁移谱以及顶空固相微萃取-气相色谱-质谱联用技术分析不同储存时间白茶的特征挥发性化合物。
J Food Sci. 2024 Dec;89(12):9137-9153. doi: 10.1111/1750-3841.17535. Epub 2024 Dec 4.
5
The Characteristic Aroma Compounds of GABA Sun-Dried Green Tea and Raw Pu-Erh Tea Determined by Headspace Solid-Phase Microextraction Gas Chromatography-Mass Spectrometry and Relative Odor Activity Value.顶空固相微萃取气相色谱-质谱联用及相对气味活性值法测定γ-氨基丁酸晒青绿茶和生普洱茶的特征香气成分
Foods. 2023 Dec 18;12(24):4512. doi: 10.3390/foods12244512.
6
Characterization of the key differential aroma compounds in five dark teas from different geographical regions integrating GC-MS, ROAV and chemometrics approaches.综合 GC-MS、ROAV 和化学计量学方法对来自不同地理区域的五种黑茶中关键差异香气化合物的特征描述。
Food Res Int. 2024 Oct;194:114928. doi: 10.1016/j.foodres.2024.114928. Epub 2024 Aug 15.
7
Characteristic Volatile Fingerprints and Odor Activity Values in Different Citrus-Tea by HS-GC-IMS and HS-SPME-GC-MS.HS-GC-IMS 和 HS-SPME-GC-MS 分析不同柑橘-茶中特征挥发性指纹图谱和气味活度值。
Molecules. 2020 Dec 19;25(24):6027. doi: 10.3390/molecules25246027.
8
Aromatic Volatile Substances in Different Types of Guangnan Dixu Tea Based on HS-SPME-GC-MS Odor Activity Value.基于顶空固相微萃取-气相色谱-质谱联用气味活性值分析不同类型广南底圩茶中的芳香挥发性物质
Metabolites. 2025 Apr 9;15(4):257. doi: 10.3390/metabo15040257.
9
Influence of fixation methods on the chestnut-like aroma of green tea and dynamics of key aroma substances.固定方法对绿茶板栗香及关键香气物质动态变化的影响
Food Res Int. 2020 Oct;136:109479. doi: 10.1016/j.foodres.2020.109479. Epub 2020 Jun 25.
10
Aroma effects of key volatile compounds in Keemun black tea at different grades: HS-SPME-GC-MS, sensory evaluation, and chemometrics.不同等级祁门红茶中关键挥发性化合物的香气效果:顶空固相微萃取-气相色谱-质谱联用、感官评价和化学计量学。
Food Chem. 2022 Mar 30;373(Pt B):131587. doi: 10.1016/j.foodchem.2021.131587. Epub 2021 Nov 11.

引用本文的文献

1
Assessment of Tenderness and Anthocyanin Content in Zijuan Tea Fresh Leaves Using Near-Infrared Spectroscopy Fused with Visual Features.基于视觉特征融合近红外光谱技术的紫娟茶鲜叶嫩度与花青素含量评估
Foods. 2025 Aug 22;14(17):2938. doi: 10.3390/foods14172938.

本文引用的文献

1
The Characteristic Aroma Compounds of GABA Sun-Dried Green Tea and Raw Pu-Erh Tea Determined by Headspace Solid-Phase Microextraction Gas Chromatography-Mass Spectrometry and Relative Odor Activity Value.顶空固相微萃取气相色谱-质谱联用及相对气味活性值法测定γ-氨基丁酸晒青绿茶和生普洱茶的特征香气成分
Foods. 2023 Dec 18;12(24):4512. doi: 10.3390/foods12244512.
2
Moisture content of tea dhool for the scenting process affects the aroma quality and volatile compounds of osmanthus black tea.茶叶水分对窨制过程的香味有影响,进而影响到桂花红茶的香气质量和挥发性化合物。
Food Chem. 2024 Apr 16;438:138051. doi: 10.1016/j.foodchem.2023.138051. Epub 2023 Nov 22.
3
Microbial Diversity and Characteristic Quality Formation of Qingzhuan Tea as Revealed by Metagenomic and Metabolomic Analysis during Pile Fermentation.
宏基因组学和代谢组学分析揭示渥堆发酵过程中青砖茶的微生物多样性及品质特征形成
Foods. 2023 Sep 22;12(19):3537. doi: 10.3390/foods12193537.
4
The formation mechanism of aroma quality of green and yellow teas based on GC-MS/MS metabolomics.基于 GC-MS/MS 代谢组学的绿茶和黄茶香气质量形成机制。
Food Res Int. 2023 Oct;172:113137. doi: 10.1016/j.foodres.2023.113137. Epub 2023 Jun 15.
5
Characterization of the Key Aroma Compounds in Dong Ding Oolong Tea by Application of the Sensomics Approach.应用感官组学方法对冻顶乌龙茶关键香气成分的表征
Foods. 2023 Aug 22;12(17):3158. doi: 10.3390/foods12173158.
6
Landscapes of the main components, metabolic and microbial signatures, and their correlations during pile-fermentation of Tibetan tea.西藏茶堆积发酵过程中主要成分、代谢和微生物特征及其相关性的景观。
Food Chem. 2024 Jan 1;430:136932. doi: 10.1016/j.foodchem.2023.136932. Epub 2023 Jul 26.
7
Comparative volatiles profiling in milk-flavored white tea and traditional white tea Shoumei via HS-SPME-GC-TOFMS and OAV analyses.通过顶空固相微萃取-气相色谱-飞行时间质谱联用(HS-SPME-GC-TOFMS)和气味活性值(OAV)分析对奶味白茶和传统白茶寿眉中的挥发性成分进行比较分析。
Food Chem X. 2023 May 9;18:100710. doi: 10.1016/j.fochx.2023.100710. eCollection 2023 Jun 30.
8
The characteristic of the key aroma-active components in white tea using GC-TOF-MS and GC-olfactometry combined with sensory-directed flavor analysis.采用 GC-TOF-MS 和 GC-嗅闻法结合感官导向风味分析研究白茶中关键香气活性成分的特征。
J Sci Food Agric. 2023 Nov;103(14):7136-7152. doi: 10.1002/jsfa.12798. Epub 2023 Jul 1.
9
Characterization of the key odor-active compounds in different aroma types of Fu brick tea using HS-SPME/GC-MSO combined with sensory-directed flavor analysis.采用顶空固相微萃取/气质联用结合感官导向风味分析技术研究不同香型茯砖茶中关键香气活性化合物的特征。
Food Chem. 2023 Nov 15;426:136527. doi: 10.1016/j.foodchem.2023.136527. Epub 2023 Jun 9.
10
Effect of Fermentation Humidity on Quality of Congou Black Tea.发酵湿度对工夫红茶品质的影响
Foods. 2023 Apr 20;12(8):1726. doi: 10.3390/foods12081726.