Suppr超能文献

将变异聚类到功能类别与癌症风险相关,并可识别李-佛美尼综合征的不同表型。

Clustering of variants into functional classes correlates with cancer risk and identifies different phenotypes of Li-Fraumeni syndrome.

作者信息

Montellier Emilie, Lemonnier Nathanaël, Penkert Judith, Freycon Claire, Blanchet Sandrine, Amadou Amina, Chuffart Florent, Fischer Nicholas W, Achatz Maria-Isabel, Levine Arnold J, Goudie Catherine, Malkin David, Bougeard Gaëlle, Kratz Christian P, Hainaut Pierre

机构信息

University Grenoble Alpes, Inserm 1209, CNRS 5309, Institute for Advanced Biosciences, F38000 Grenoble, France.

Pediatric Hematology and Oncology, Hannover Medical School, Hannover, Germany.

出版信息

iScience. 2024 Nov 1;27(12):111296. doi: 10.1016/j.isci.2024.111296. eCollection 2024 Dec 20.

Abstract

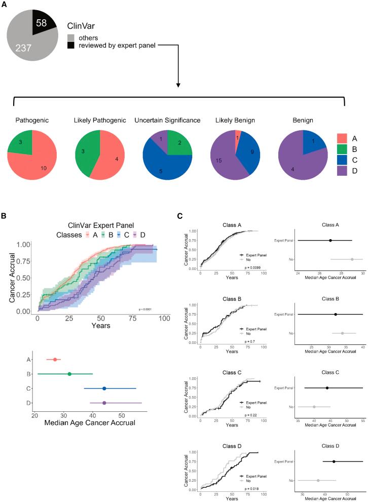
Li-Fraumeni syndrome (LFS) is a heterogeneous predisposition to an individually variable spectrum of cancers caused by pathogenic germline variants. We used a clustering method to assign TP53 missense variants to classes based on their functional activities in experimental assays assessing biological p53 functions. Correlations with LFS phenotypes were analyzed using the public germline mutation database and validated in three LFS clinical cohorts. Class A carriers recapitulated all phenotypic traits of fully penetrant LFS, whereas class B carriers showed a slightly less penetrant form dominated by specific cancers, consistent with the notion that these classes identify variants with distinct functional properties. Class C displayed a lower lifetime cancer risk associated with attenuated LFS features, consistent with the notion that these variants have hypomorphic features. Class D carriers showed low lifetime cancer risks inconsistent with LFS definitions. This classification of TP53 variants provides insights into structural/functional features causing pathogenicity.

摘要

李-佛美尼综合征(LFS)是一种由致病性种系变异导致的、对个体可变范围癌症的易感性。我们使用一种聚类方法,根据TP53错义变异在评估生物学p53功能的实验分析中的功能活性,将其分类。使用公共种系突变数据库分析与LFS表型的相关性,并在三个LFS临床队列中进行验证。A类携带者重现了完全显性LFS的所有表型特征,而B类携带者表现出一种显性稍低的形式,以特定癌症为主,这与这些类别识别具有不同功能特性的变异的观点一致。C类显示出与LFS特征减弱相关的较低终生癌症风险,这与这些变异具有亚效性特征的观点一致。D类携带者显示出与LFS定义不一致的低终生癌症风险。TP53变异的这种分类为导致致病性的结构/功能特征提供了见解。

https://cdn.ncbi.nlm.nih.gov/pmc/blobs/ccc0/11615613/d0d1eaee11b5/fx1.jpg

文献检索

告别复杂PubMed语法,用中文像聊天一样搜索,搜遍4000万医学文献。AI智能推荐,让科研检索更轻松。

立即免费搜索

文件翻译

保留排版,准确专业,支持PDF/Word/PPT等文件格式,支持 12+语言互译。

免费翻译文档

深度研究

AI帮你快速写综述,25分钟生成高质量综述,智能提取关键信息,辅助科研写作。

立即免费体验