Suppr超能文献

WNT信号通路有助于小鼠肝外胆管对梗阻的增殖反应。

WNT signaling contributes to the extrahepatic bile duct proliferative response to obstruction in mice.

作者信息

Calder Ashley N, Peter Mirabelle Q, Tobias John W, Zaki Nureen H Mohamad, Keeley Theresa M, Frankel Timothy L, Samuelson Linda C, Razumilava Nataliya

机构信息

Department of Internal Medicine, University of Michigan, Ann Arbor, Michigan, USA.

Penn Genomics and Sequencing Core, Perelman School of Medicine, University of Pennsylvania, Philadelphia, Pennsylvania, USA.

出版信息

JCI Insight. 2024 Dec 5;10(2):e181857. doi: 10.1172/jci.insight.181857.

Abstract

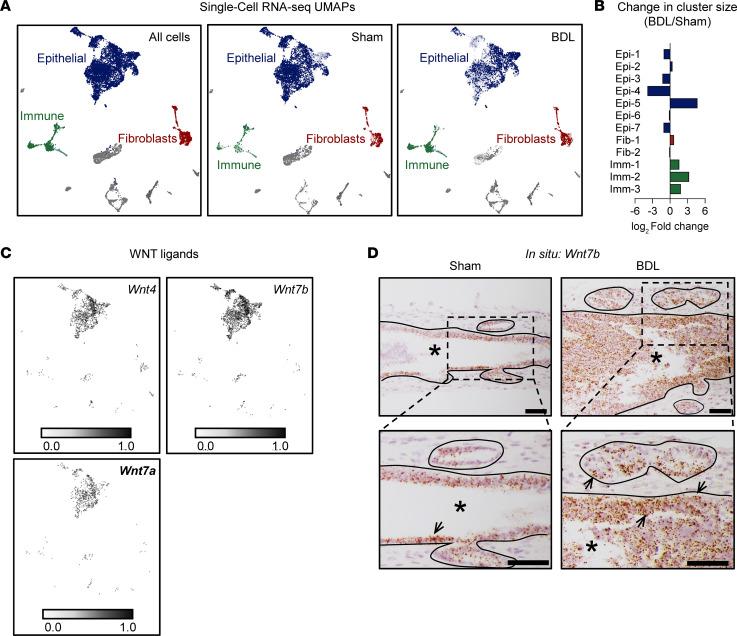
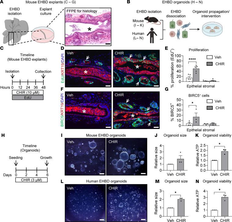
Biliary obstruction and cholangiocyte hyperproliferation are important features of cholangiopathies affecting the large extrahepatic bile duct (EHBD). The mechanisms underlying obstruction-induced cholangiocyte proliferation in the EHBD remain poorly understood. Developmental pathways, including WNT signaling, are implicated in regulating injury responses in many tissues, including the liver. To investigate the contribution of WNT signaling to obstruction-induced cholangiocyte proliferation in the EHBD, we used complementary in vivo and in vitro models with pharmacologic interventions and transcriptomic analyses. To model obstruction, we used bile duct ligation (BDL) in mice. Human and mouse biliary organoids and mouse biliary explants were used to investigate the effects of WNT activation and inhibition in vitro. We observed an upregulation of WNT ligand expression associated with increased biliary proliferation following obstruction. Cholangiocytes were identified as both WNT ligand-expressing and WNT-responsive cells. Inhibition of WNT signaling decreased cholangiocyte proliferation in vivo and in vitro, while activation increased proliferation. WNT effects on cholangiocyte proliferation were β-catenin dependent, and we showed a direct effect of WNT7B on cholangiocyte growth. Our studies suggested that cholangiocyte-derived WNT ligands can activate WNT signaling to induce proliferation after obstructive injury. These findings implicate the WNT pathway in injury-induced cholangiocyte proliferation within the EHBD.

摘要

胆管梗阻和胆管细胞过度增殖是影响肝外大胆管(EHBD)的胆管疾病的重要特征。EHBD中梗阻诱导胆管细胞增殖的潜在机制仍知之甚少。包括WNT信号通路在内的发育途径参与调节包括肝脏在内的许多组织中的损伤反应。为了研究WNT信号通路对EHBD中梗阻诱导胆管细胞增殖的作用,我们使用了体内和体外互补模型,进行了药物干预和转录组分析。为了模拟梗阻,我们在小鼠中进行了胆管结扎(BDL)。使用人和小鼠胆管类器官以及小鼠胆管外植体来研究WNT激活和抑制在体外的作用。我们观察到梗阻后WNT配体表达上调,与胆管增殖增加相关。胆管细胞被鉴定为既表达WNT配体又对WNT有反应的细胞。抑制WNT信号通路在体内和体外均降低胆管细胞增殖,而激活则增加增殖。WNT对胆管细胞增殖的作用依赖于β-连环蛋白,并且我们证明了WNT7B对胆管细胞生长有直接作用。我们的研究表明,胆管细胞衍生的WNT配体可激活WNT信号通路,以在梗阻性损伤后诱导增殖。这些发现表明WNT通路参与EHBD内损伤诱导的胆管细胞增殖。

https://cdn.ncbi.nlm.nih.gov/pmc/blobs/c745/11790017/841a9d49c979/jciinsight-10-181857-g156.jpg

文献检索

告别复杂PubMed语法,用中文像聊天一样搜索,搜遍4000万医学文献。AI智能推荐,让科研检索更轻松。

立即免费搜索

文件翻译

保留排版,准确专业,支持PDF/Word/PPT等文件格式,支持 12+语言互译。

免费翻译文档

深度研究

AI帮你快速写综述,25分钟生成高质量综述,智能提取关键信息,辅助科研写作。

立即免费体验