Suppr超能文献

整合多组学技术和实验表明,GLRX3通过铁代谢途径调节免疫微环境并促进肝癌细胞增殖和侵袭。

Integrating multi-omics techniques and experiments reveals that GLRX3 regulates the immune microenvironment and promotes hepatocellular carcinoma cell proliferation and invasion through iron metabolism pathways.

作者信息

Li Yang, Chen Yuan, Zhang Yang, Fang Yunsheng, Wu Ling, Zhao Ying, Wang Danqiong, Qiao Xiaoyuan

机构信息

Department of General Medicine, Shanxi Bethune Hospital, Shanxi Academy of Medical Sciences, Third Hospital of Shanxi Medical University, Tongji Shanxi Hospital, Taiyuan, China.

Department of Geriatrics, Tongji Hospital, Tongji Medical College, Huazhong University of Science and Technology, Wuhan, China.

出版信息

Front Immunol. 2024 Nov 25;15:1496886. doi: 10.3389/fimmu.2024.1496886. eCollection 2024.

Abstract

BACKGROUND

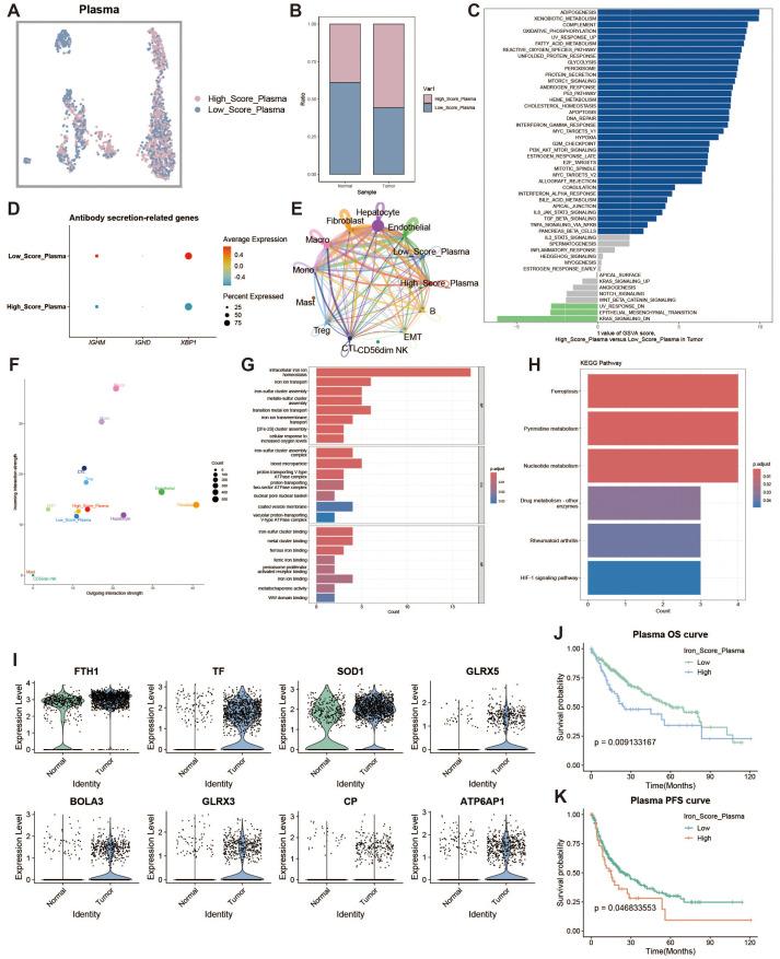
Hepatocellular carcinoma (HCC) is a common malignancy worldwide, and its development is closely related to abnormalities in iron metabolism. This study aims to systematically analyze changes in iron metabolism in the tumor microenvironment of HCC using single-cell sequencing technology, and investigate the potential mechanisms by which iron metabolism regulation affects the survival of liver cancer patients.

MATERIALS AND METHODS

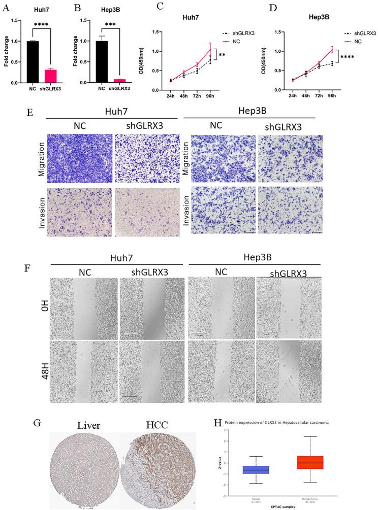
Single-cell sequencing data from hepatocellular carcinoma patients were obtained from the GEO database. By iron metabolism genomic scoring, we assessed differences in iron metabolism levels in hepatocellular carcinoma samples. By cell communication analysis as well as GO and KEGG enrichment analysis, we determined the functional role of iron metabolism in different cell types. We used survival analysis and Kaplan-Meier curves to assess the impact of iron metabolism levels on patient prognosis. In addition, we identified and analyzed the expression profile of the GLRX3 gene, investigated its key regulatory role in iron metabolism, and validated its clinical value as a prognostic marker. Finally, we explored the effect of GLRX3 on hepatocellular carcinoma phenotype by experiments such as PCR, transwell, CCK8, and wound healing assay.

RESULTS

Bioinformatics results and experimental validation confirmed the dysregulation of iron metabolism in the development of hepatocellular carcinoma, revealing iron's regulatory influence across various cell types. Additionally, GLRX3 was identified as a key regulatory factor in iron metabolism, and the mechanism by which GLRX3 regulates tumor cell proliferation and immune evasion was determined. Furthermore, experiments verified GLRX3's role in facilitating tumor cell proliferation and invasion.

CONCLUSION

This study highlights the critical role of iron metabolism in the progression of hepatocellular carcinoma, particularly the regulatory mechanism of the GLRX3 gene in tumor cell proliferation and immune evasion. Iron metabolism abnormalities are not only drivers of liver cancer development but also key indicators of patient prognosis.

摘要

背景

肝细胞癌(HCC)是全球常见的恶性肿瘤,其发展与铁代谢异常密切相关。本研究旨在利用单细胞测序技术系统分析HCC肿瘤微环境中铁代谢的变化,并探讨铁代谢调节影响肝癌患者生存的潜在机制。

材料与方法

从GEO数据库获取肝细胞癌患者的单细胞测序数据。通过铁代谢基因组评分,我们评估了肝细胞癌样本中铁代谢水平的差异。通过细胞通讯分析以及GO和KEGG富集分析,我们确定了铁代谢在不同细胞类型中的功能作用。我们使用生存分析和Kaplan-Meier曲线评估铁代谢水平对患者预后的影响。此外,我们鉴定并分析了GLRX3基因的表达谱,研究了其在铁代谢中的关键调节作用,并验证了其作为预后标志物的临床价值。最后,我们通过PCR、transwell、CCK8和伤口愈合试验等实验探讨了GLRX3对肝细胞癌表型的影响。

结果

生物信息学结果和实验验证证实了肝细胞癌发展过程中铁代谢的失调,揭示了铁在各种细胞类型中的调节影响。此外,GLRX3被确定为铁代谢的关键调节因子,并确定了GLRX3调节肿瘤细胞增殖和免疫逃逸的机制。此外,实验验证了GLRX3在促进肿瘤细胞增殖和侵袭中的作用。

结论

本研究强调了铁代谢在肝细胞癌进展中的关键作用,特别是GLRX3基因在肿瘤细胞增殖和免疫逃逸中的调节机制。铁代谢异常不仅是肝癌发展的驱动因素,也是患者预后的关键指标。

https://cdn.ncbi.nlm.nih.gov/pmc/blobs/d3ac/11625766/f936f8d46177/fimmu-15-1496886-g001.jpg

文献检索

告别复杂PubMed语法,用中文像聊天一样搜索,搜遍4000万医学文献。AI智能推荐,让科研检索更轻松。

立即免费搜索

文件翻译

保留排版,准确专业,支持PDF/Word/PPT等文件格式,支持 12+语言互译。

免费翻译文档

深度研究

AI帮你快速写综述,25分钟生成高质量综述,智能提取关键信息,辅助科研写作。

立即免费体验